| Buy NowBuy Now | Development Tools | Technical Documents | Video | Features | Kit Contents |
![]() | Kit Overview
The Atmel's ATAVR128RFA1-EK1ATAVR128RFA1-EK1 evaluation kit accelerates development, debugging, and demonstration of IEEE 802.15.4-compliant wireless applications. The kit contains two evaluation boards for the Atmel ATmega128RFA1ATmega128RFA1 device, which covers the 2.4GHz ISM bands for use with the STK600 Starter Kit.
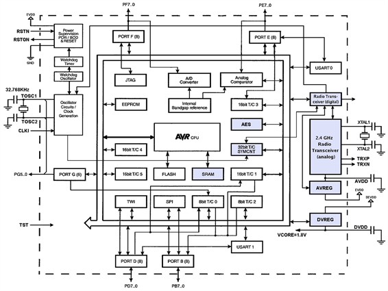
The ATmega128RFA1ATmega128RFA1 is a low-power CMOS 8-bit microcontroller based on the AVR enhanced RISC architecture combined with a high data rate transceiver for the 2.4 GHz ISM band. It is derived from the ATmega1281ATmega1281 microcontroller and the AT86RF231AT86RF231 radio transceiver. By executing powerful instructions in a single clock cycle, the device achieves throughputs approaching 1 MIPS per MHz allowing the system designer to optimize power consumption versus processing speed. The radio transceiver provides high data rates from 250 kb/s up to 2 Mb/s, frame handling, outstanding receiver sensitivity and high transmit output power enabling a very robust wireless communication.
The AVR core combines a rich instruction set with 32 general purpose working registers. All 32 registers are directly connected to the Arithmetic Logic Unit (ALU). Two independent registers can be accessed with one single instruction executed in one clock cycle. The resulting architecture is very code efficient while achieving throughputs up to ten times faster than conventional CISC microcontrollers. The system includes internal voltage regulation and an advanced power management. Distinguished by the small leakage current it allows an extended operation time from battery.
Key Applications: Building Automation, Home Appliances, Home Entertainment, Industrial Automation, Lighting, Metering, Mobile Electronics and PC Peripherals. | |||||||||||
| ||||||||||||
Development Tools
Software Development Tools:
| Tool Type | Supplier | MPN | Supported Family | Description |
|---|---|---|---|---|
| IDE | Atmel |
ALL AVR | Atmel Studio 6 Integrated Development Environment (IDE) is the integrated development environment (IDE) for developing and debugging Atmel ARM | |
| RTOS | Micrium | AVR / AVR32 | μC/OS-III is Micrium’s newest RTOS, designed for developers who need to save time on their current and next embedded sytem projects. Learn More | |
| RTOS | Segger | AVR32 | SEGGER embOS (Real Time Operating System) follows strict, yet efficient coding and documentation standards. embOS is a priority-controlled real time operating system, designed to be used as foundation for the development of embedded real-time applications. Learn More |
Hardware Development Tools:
| Tool Type | Supplier | MPN | Supported Family | Description |
|---|---|---|---|---|
| Debuggers, Emulators & JTAG Tools | Atmel | ATAVRDRAGONATAVRDRAGON | AVR UC3 / AVR XMEGA / megaAVR / tinyAVR | AVR Dragon JTAG Debugger Starter Kit for for 8-bit and 32-bit AVR devices |
| Debuggers, Emulators & JTAG Tools | Atmel | ATAVRONEKITATAVRONEKIT | AVR UC3 / AVR XMEGA / megaAVR / tinyAVR | AVR ONE! professional development tool for all Atmel 8-bit and 32-bit AVR devices |
| Debuggers, Emulators & JTAG Tools | Atmel | ATJTAGICE2ATJTAGICE2 | AVR UC3 / AVR XMEGA / megaAVR / tinyAVR | AVR JTAGICE mkII mid-range development tool for Atmel 8-bit and 32-bit AVR devices |
| Debuggers, Emulators & JTAG Tools | Atmel | ATAVRISP2ATAVRISP2 | AVR XMEGA / megaAVR / tinyAVR | AVRISP mkII Programmer for field upgrades of Atmel 8-bit AVR microcontrollers with ISP or PDI interfaces |
Technical Documents
Learning Center
| Type | Description |
|---|---|
| User Guide | Atmel: Quick Start Guide for AVR2054 Serial Bootloader |
| User Guide | Atmel: User Guide for AVR2055 BitCloud Microcontroller |
| User Guide | Atmel: Developer Guide for BitCloud Profile Suite 8-bit Microcontrollers |
| User Manual | Atmel: QTouch Library 4.3.1 |
| Solution Guide | Element14: Solution for Zigbee Applications |
| Application Note | Atmel: Application Note for RCB128RFA1 8-bit Atmel Microcontrollers |
Design Elements
| Type | Description |
|---|---|
| Schematics | Atmel: Schematics File for ATAVR128RFA1-EK1 Dev Kit |
| Layout | Atmel: Layout File for ATAVR128RFA1-EK1 Dev Kit |
Video
| Video 1 | Video 2 |
|---|---|
Kit Features
ATmega128RFA1ATmega128RFA1 8-bit Microcontroller Features:
- High Performance, Low Power AVR
8-Bit Microcontroller
- Advanced RISC Architecture
- 135 Powerful Instructions – Most Single Clock Cycle Execution
- 32x8 General Purpose Working Registers
- Fully Static Operation
- Up to 16 MIPS Throughput at 16 MHz and 1.8V
- On-Chip 2-cycle Multiplier
- Non-volatile Program and Data Memories
- 128K Bytes of In-System Self-Programmable Flash
- Endurance: 1000 Write/Erase Cycles @ 125°C (2000 Cycles @ 85°C)
- 4K Bytes EEPROM
- Endurance: 1000 Write/Erase Cycles @ 125°C (2000 Cycles @ 85°C)
- 16K Bytes Internal SRAM
- 128K Bytes of In-System Self-Programmable Flash
- JTAG (IEEE std. 1149.1 compliant) Interface
- Boundary-scan Capabilities According to the JTAG Standard
- Extensive On-chip Debug Support
- Programming of Flash EEPROM, Fuses and Lock Bits through the JTAG interface
- Peripheral Features
- Multiple Timer/Counter & PWM channels
- Real Time Counter with Separate Oscillator
- 10-bit, 330 ks/s A/D Converter; Analog Comparator; On-chip Temperature Sensor
- Master/Slave SPI Serial Interface
- Two Programmable Serial USART
- Byte Oriented 2-wire Serial Interface
- Advanced Interrupt Handler
- Watchdog Timer with Separate On-Chip Oscillator
- Power-on Reset and Low Current Brown-Out Detector
- Advanced Power Save Modes
- Fully integrated Low Power Transceiver for 2.4 GHz ISM Band
- Supported Data Rates: 250 kb/s and 500 kb/s, 1 Mb/s, 2 Mb/s
- -100 dBm RX Sensitivity; TX Output Power up to 3.5 dBm
- Hardware Assisted MAC (Auto-Acknowledge, Auto-Retry)
- 32 Bit IEEE 802.15.4 Symbol Counter
- Baseband Signal Processing
- SFR-Detection, Spreading; De-Spreading; Framing ; CRC-16 Computation
- Antenna Diversity and TX/RX control
- TX/RX 128 Byte Frame Buffer
- Hardware Security (AES, True Random Generator)
- Integrated Crystal Oscillators (32.768 kHz & 16 MHz, external crystal needed)
- I/O and Package
- 38 Programmable I/O Lines
- 64-pad QFN (RoHS/Fully Green)
- Temperature Range: -40°C to 125°C Industrial
- Supply voltage range 1.8V to 3.6V with integrated voltage regulators
- Ultra Low Power consumption (1.8 to 3.6V) for Rx/Tx & AVR: <18.6 mA
- CPU Active Mode (16MHz): 4.1 mA
- 2.4GHz Transceiver: RX_ON 12.5 mA / TX 14.5 mA (maximum TX output power)
- Deep Sleep Mode: <250nA @ 25°C
- Speed Grade: 0 – 16 MHz @ 1.8 – 3.6V
Kit Contents
The Atmel ATAVR128RFA1-EK1ATAVR128RFA1-EK1 kit contains:
- Two evaluation boards for the ATmega128RFA1ATmega128RFA1 device, covering the 2.4GHz ISM bands for use with STK600.





