element14 Community
element14 Community
    Register Log In
  • Site
  • Search
  • Log In Register
  • Community Hub
    Community Hub
    • What's New on element14
    • Feedback and Support
    • Benefits of Membership
    • Personal Blogs
    • Members Area
    • Achievement Levels
  • Learn
    Learn
    • Ask an Expert
    • eBooks
    • element14 presents
    • Learning Center
    • Tech Spotlight
    • STEM Academy
    • Webinars, Training and Events
    • Learning Groups
  • Technologies
    Technologies
    • 3D Printing
    • FPGA
    • Industrial Automation
    • Internet of Things
    • Power & Energy
    • Sensors
    • Technology Groups
  • Challenges & Projects
    Challenges & Projects
    • Design Challenges
    • element14 presents Projects
    • Project14
    • Arduino Projects
    • Raspberry Pi Projects
    • Project Groups
  • Products
    Products
    • Arduino
    • Avnet & Tria Boards Community
    • Dev Tools
    • Manufacturers
    • Multicomp Pro
    • Product Groups
    • Raspberry Pi
    • RoadTests & Reviews
  • About Us
    About the element14 Community
  • Store
    Store
    • Visit Your Store
    • Choose another store...
      • Europe
      •  Austria (German)
      •  Belgium (Dutch, French)
      •  Bulgaria (Bulgarian)
      •  Czech Republic (Czech)
      •  Denmark (Danish)
      •  Estonia (Estonian)
      •  Finland (Finnish)
      •  France (French)
      •  Germany (German)
      •  Hungary (Hungarian)
      •  Ireland
      •  Israel
      •  Italy (Italian)
      •  Latvia (Latvian)
      •  
      •  Lithuania (Lithuanian)
      •  Netherlands (Dutch)
      •  Norway (Norwegian)
      •  Poland (Polish)
      •  Portugal (Portuguese)
      •  Romania (Romanian)
      •  Russia (Russian)
      •  Slovakia (Slovak)
      •  Slovenia (Slovenian)
      •  Spain (Spanish)
      •  Sweden (Swedish)
      •  Switzerland(German, French)
      •  Turkey (Turkish)
      •  United Kingdom
      • Asia Pacific
      •  Australia
      •  China
      •  Hong Kong
      •  India
      •  Japan
      •  Korea (Korean)
      •  Malaysia
      •  New Zealand
      •  Philippines
      •  Singapore
      •  Taiwan
      •  Thailand (Thai)
      •  Vietnam
      • Americas
      •  Brazil (Portuguese)
      •  Canada
      •  Mexico (Spanish)
      •  United States
      Can't find the country/region you're looking for? Visit our export site or find a local distributor.
  • Translate
  • Profile
  • Settings
Autodesk EAGLE
  • Products
  • More
Autodesk EAGLE
EAGLE User Support (English) AC mains on a PCB ?
  • Blog
  • Forum
  • Documents
  • Events
  • Polls
  • Files
  • Members
  • Mentions
  • Sub-Groups
  • Tags
  • More
  • Cancel
  • New
Join Autodesk EAGLE to participate - click to join for free!
Actions
  • Share
  • More
  • Cancel
Forum Thread Details
  • State Verified Answer
  • Replies 107 replies
  • Answers 10 answers
  • Subscribers 186 subscribers
  • Views 18277 views
  • Users 0 members are here
Related

AC mains on a PCB ?

anishkgt
anishkgt over 9 years ago

A total newbie to eagle design and PCB fab. So plase bear with on my silly questions, trying to learn.

 

I have pcb that is schematically completed with the layout. Before i start the fabrication process i need some expert advise if the components placed and the wires routed are ok for the ac mains and the others. The load here will be a transformer. The ac mains are 240VAC and all works well as designed in the schematic on a bread broad except for the load for which MOC3023 is yet to arrive from where i've ordered.

 

 

 

Thanks in advance.

 

image

 

image

  • Sign in to reply
  • Cancel

Top Replies

  • rachaelp
    rachaelp over 9 years ago in reply to anishkgt +2
    Hi George, It looks like you're really learning a lot with this design and you've had lots of good advice from people on this thread already and the difference between the initial version you posted and…
  • michaelkellett
    michaelkellett over 9 years ago in reply to rachaelp +1 suggested
    For mains input spike suppression I think you are much better off with this kind of device: http://uk.farnell.com/epcos/b72214s0231k101/varistor-60-0j-230vac/dp/1004389 Farnell 1004389 This one is rated…
  • autodeskguest
    autodeskguest over 9 years ago in reply to anishkgt +1 suggested
    On 11/09/16 12:02, George Thomas wrote: Why two thrustirs to control the load and am trouble witching on yhe Triac. Triacs can suffer commutation problems with certain types of load - highly inductive…
  • autodeskguest
    0 autodeskguest over 9 years ago in reply to anishkgt

    On 22.09.2016 11:08, George Thomas wrote:

    hmmmm where did everyone go ?

     

     

    I guess there is a limit to how much ppl will engage in other projects..

    It looks to me like you have sorted the HVAC/DC isolation now. Did you

    read my post about isolating the high voltage welding spots?

     

     

    • Cancel
    • Vote Up 0 Vote Down
    • Sign in to reply
    • Verify Answer
    • Cancel
  • rachaelp
    0 rachaelp over 9 years ago in reply to anishkgt

    Hi George,

     

    Sorry I have been away and not had chance to look at your follow up yet.  Also, I think the link between E14 and the EAGLE newsgroups is broken again (ChristyZ can you check please) as there is lots happening on various threads on EAGLE Central which aren't getting here to E14. You've had at least one reply on there this morning which hasn't made it over here. See: http://www.eaglecentral.ca/index.php/mv/msg/52625/0/100/ce1065d559d9c90166f1a47cd35a9817/

     

    Best Regards,

     

    Rachael

    • Cancel
    • Vote Up 0 Vote Down
    • Sign in to reply
    • Verify Answer
    • Cancel
  • autodeskguest
    0 autodeskguest over 9 years ago in reply to anishkgt

    Am 22.09.2016 um 11:08 schrieb George Thomas:

    hmmmm where did everyone go ?

     

    --

    To view any images and attachments in this post, visit:

    https://www.element14.com/community/message/206137

     

     

    Tired I suppose. After 3 weeks of support by different people you still

    have not learned to keep the safety distance on the AC tracks.

     

    --

    Mit freundlichen Grüßen / With best regards

     

    Joern Paschedag

     

    • Cancel
    • Vote Up 0 Vote Down
    • Sign in to reply
    • Verify Answer
    • Cancel
  • anishkgt
    0 anishkgt over 9 years ago

    Oh ok.

     

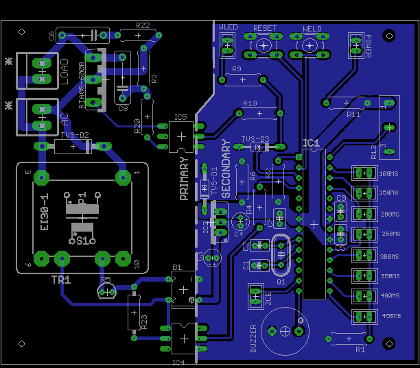
    i guess all is done here. One of them say i've missed the safe distance that i had to keep. How would you consider this layout ?

     

    image

    • Cancel
    • Vote Up 0 Vote Down
    • Sign in to reply
    • Verify Answer
    • Cancel
  • rachaelp
    0 rachaelp over 9 years ago in reply to anishkgt

    Hi George,

     

    Your latest layout is definitely improved over earlier versions although I still think there are quite a few things that can still be done to improve things. The clearances are better but not perfect, I'd also try to ensure there are no planes encroaching underneath, IC4/5, B1. I see you still haven't changed the connectors although you had selected some 5.08mm ones in an earlier post if I recall. Why have you chosen not to go with these?

     

    You should also think about the "what if" cases for faults which could allow dangerous mains voltages to appear on the low voltage circuitry (e.g. a fault in TR1). Do you need to provide a star point connection between 0V and mains earth? Should you use a mains isolation transformer outside of this unit? Etc....

     

    Best Regards,

     

    Rachael

    • Cancel
    • Vote Up 0 Vote Down
    • Sign in to reply
    • Verify Answer
    • Reject Answer
    • Cancel
  • anishkgt
    0 anishkgt over 9 years ago

    Thanks to you layout is looking better.image I've moved IC4,5 and B1 such that the GND planes do go underneath them. The connectors are the same since first and they fit with what i can get locally.

     

    Do you need to provide a star point connection between 0V and mains earth? Should you use a mains isolation transformer outside of this unit? Etc....

    I did not get hat you meant here. Please explain............ image

     

    Updated Layout follows

    image

    Update:

                   The earthing would be connecting the GND to the earth. I guess that should solve the safety side of things.

    • Cancel
    • Vote Up 0 Vote Down
    • Sign in to reply
    • Verify Answer
    • Cancel
  • beic
    0 beic over 7 years ago

    I know it's a old topic, but I'm little bit confused about varistors mentioned above.

     

    B72210S0231K101 and B72210S0271K101 from EPCOS / TDK

     

    are these interchangeable with the:

     

    10D241K and 10D271K from BURNS (because I have them at home)

     

    Thank you!

    • Cancel
    • Vote Up 0 Vote Down
    • Sign in to reply
    • Verify Answer
    • Cancel
<
element14 Community

element14 is the first online community specifically for engineers. Connect with your peers and get expert answers to your questions.

  • Members
  • Learn
  • Technologies
  • Challenges & Projects
  • Products
  • Store
  • About Us
  • Feedback & Support
  • FAQs
  • Terms of Use
  • Privacy Policy
  • Legal and Copyright Notices
  • Sitemap
  • Cookies

An Avnet Company © 2026 Premier Farnell Limited. All Rights Reserved.

Premier Farnell Ltd, registered in England and Wales (no 00876412), registered office: Farnell House, Forge Lane, Leeds LS12 2NE.

ICP 备案号 10220084.

Follow element14

  • X
  • Facebook
  • linkedin
  • YouTube