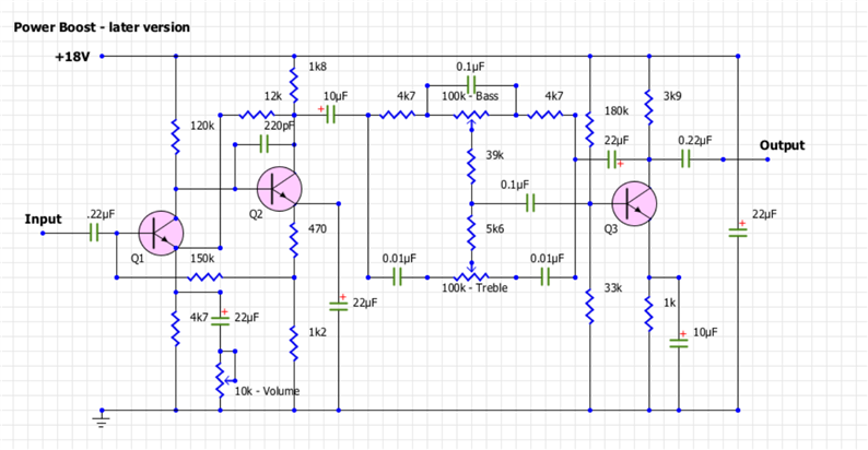
I'm taking my first baby steps into circuit design, with the intention of making guitar effect pedals that are as close to the original vintage spec as possible... Here's my issue.
I'm laying out the schematic for the circuit, and went to the library to pull out a BC184L transistor and there wasn't one. The closest to it I could find was a BC109, however I would really like the 184L as that's the correct one for the circuit. can I just create a new one in the library from an existing component that's virtually the same, or is there a resource for obtaining the correct library file, or am I missing something blatantly obvious as a newbie.
Thanks for your patience in advance...
Andy









