element14 Community
element14 Community
    Register Log In
  • Site
  • Search
  • Log In Register
  • Community Hub
    Community Hub
    • What's New on element14
    • Feedback and Support
    • Benefits of Membership
    • Personal Blogs
    • Members Area
    • Achievement Levels
  • Learn
    Learn
    • Ask an Expert
    • eBooks
    • element14 presents
    • Learning Center
    • Tech Spotlight
    • STEM Academy
    • Webinars, Training and Events
    • Learning Groups
  • Technologies
    Technologies
    • 3D Printing
    • FPGA
    • Industrial Automation
    • Internet of Things
    • Power & Energy
    • Sensors
    • Technology Groups
  • Challenges & Projects
    Challenges & Projects
    • Design Challenges
    • element14 presents Projects
    • Project14
    • Arduino Projects
    • Raspberry Pi Projects
    • Project Groups
  • Products
    Products
    • Arduino
    • Avnet & Tria Boards Community
    • Dev Tools
    • Manufacturers
    • Multicomp Pro
    • Product Groups
    • Raspberry Pi
    • RoadTests & Reviews
  • About Us
    About the element14 Community
  • Store
    Store
    • Visit Your Store
    • Choose another store...
      • Europe
      •  Austria (German)
      •  Belgium (Dutch, French)
      •  Bulgaria (Bulgarian)
      •  Czech Republic (Czech)
      •  Denmark (Danish)
      •  Estonia (Estonian)
      •  Finland (Finnish)
      •  France (French)
      •  Germany (German)
      •  Hungary (Hungarian)
      •  Ireland
      •  Israel
      •  Italy (Italian)
      •  Latvia (Latvian)
      •  
      •  Lithuania (Lithuanian)
      •  Netherlands (Dutch)
      •  Norway (Norwegian)
      •  Poland (Polish)
      •  Portugal (Portuguese)
      •  Romania (Romanian)
      •  Russia (Russian)
      •  Slovakia (Slovak)
      •  Slovenia (Slovenian)
      •  Spain (Spanish)
      •  Sweden (Swedish)
      •  Switzerland(German, French)
      •  Turkey (Turkish)
      •  United Kingdom
      • Asia Pacific
      •  Australia
      •  China
      •  Hong Kong
      •  India
      •  Japan
      •  Korea (Korean)
      •  Malaysia
      •  New Zealand
      •  Philippines
      •  Singapore
      •  Taiwan
      •  Thailand (Thai)
      •  Vietnam
      • Americas
      •  Brazil (Portuguese)
      •  Canada
      •  Mexico (Spanish)
      •  United States
      Can't find the country/region you're looking for? Visit our export site or find a local distributor.
  • Translate
  • Profile
  • Settings
FPGA
  • Technologies
  • More
FPGA
Forum Lattice XP2 Brevia Dev Kit - How to Connect an parallel ADC?
  • Blog
  • Forum
  • Documents
  • Quiz
  • Events
  • Polls
  • Files
  • Members
  • Mentions
  • Sub-Groups
  • Tags
  • More
  • Cancel
  • New
Join FPGA to participate - click to join for free!
Actions
  • Share
  • More
  • Cancel
Forum Thread Details
  • State Suggested Answer
  • Replies 12 replies
  • Answers 2 answers
  • Subscribers 569 subscribers
  • Views 2525 views
  • Users 0 members are here
Related

Lattice XP2 Brevia Dev Kit - How to Connect an parallel ADC?

msliva
msliva over 9 years ago

Have some of you an example "How to Connect an parallel ADC to the Lattice XP2 Brevia Dev Kit"?

 

It could be parallel ADC 10-16 bit, 20 MSPS or higher.

 

Thanks in advance!

  • Sign in to reply
  • Cancel

Top Replies

  • michaelkellett
    michaelkellett over 9 years ago in reply to msliva +2 suggested
    Here is a schematic of how to connect the AD9200 to the Brevia - I don't think this will work on prototype boards because you need a physical layout good at 100MHz or more (because of the bandwidth of…
  • michaelkellett
    michaelkellett over 9 years ago +1 suggested
    For the benefit of others I've suggested that Mira bring his problem here so that he can benefit from the wisdom of the E14 collective ! I've already suggested the Analog Devices AD9200 Farnell sell the…
Parents
  • michaelkellett
    0 michaelkellett over 9 years ago

    For the benefit of others I've suggested that Mira bring his problem here so that he can benefit from the wisdom of the E14 collective !

     

    I've already suggested the Analog Devices AD9200 Farnell sell the  AD9200JRSZAD9200JRSZ for£3.02 for one This is the 0-70C version in 28 pin SOP package It's quite an old design(pre 1999 but has some interesting spec features

    • 10 bit
    • 20 MHz max sampling rate
    • 300 MHz sample and  hold (which means it can be use din undersampling mode to look at signals with frequencies above 20MHz)
    • Parallel interface
    • Cheap

    As is usual with parts from Analog Devices there is a lot of useful background information in the data sheet and it is well worth studying it carefully.

    AD recommend using an AD8041 op amp to drive the ADC input and this is also available from Farnell in DIP or SO packages. We can use the same 3.3V supply for the ADC and the Op Amp and we'll go for a +/- 5V full scale input range.

    In order to use these parts you can use surface mount adapter boards Farnell do the Roth range so we could use  RE931-05RE931-05 at£5.14 and  RE932-01RE932-01 for the op amp at£3.52

    It would be much nicer to design a pcb but then you would need to get some made which will cost some money and take a little time. Because the parts need to work at high frequencies  I would go for a pcb - fast delivery double sided boards 50mm square would cost me £37.80 for 1 board, 24 hour production. The Roth prototype board construction will save about £30 but is much harder to get right (lots of messy wires and little components hanging in the air).

     

    I don't have time do any more on this right now so please reply and let me know if you would rather a design based on a proper pcb and if the +/- 5V range is good.

     

    Once we have a physical design it's possible to work on the FPGA logic - actually you have to think a bit about that as you do the circuit so you don't end up using pins on the FPGA that will never work for your application.

     

    Do you want to write the logic for the FPGA in VHDL or Verilog (hint - I only use VHDL !!)

     

    MK

    • Cancel
    • Vote Up +1 Vote Down
    • Sign in to reply
    • Verify Answer
    • Reject Answer
    • Cancel
  • msliva
    0 msliva over 9 years ago in reply to michaelkellett

    Hello Michael,

     

    Thank you very much for your time and analysis.

    I would like to try it with surface mount adapter boards. For me is +/- 5V range good.

    I want to write the logic for the FPGA in VHDL.

     

    Thanks in advance!

     

    MS

    • Cancel
    • Vote Up 0 Vote Down
    • Sign in to reply
    • Verify Answer
    • Cancel
  • michaelkellett
    0 michaelkellett over 9 years ago in reply to msliva

    OK - I've ordered some bits - they should arrive on 5th by which time I will have drawn a circuit diagram.

     

    How do you want to get the data out of the FPGA and what will you do with it ?

    (The Brevia board has an FTDI USB chip which supports COM port emulation.)

     

    MK

    • Cancel
    • Vote Up 0 Vote Down
    • Sign in to reply
    • Verify Answer
    • Cancel
  • msliva
    0 msliva over 9 years ago in reply to michaelkellett

    In the first step I want to use only COM port emulation.

     

    MS

    • Cancel
    • Vote Up 0 Vote Down
    • Sign in to reply
    • Verify Answer
    • Cancel
  • michaelkellett
    0 michaelkellett over 9 years ago in reply to msliva

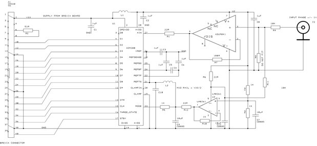
    Here is a schematic of how to connect the AD9200 to the Brevia - I don't think this will work on prototype boards because you need a physical layout good at 100MHz or more (because of the bandwidth of the amplifier) . The AD9200 really needs an additional buffer amp for biasing which I have shown here. All the capacitors are 0603 surface mount except the two 10uF which are 0805. If you are still interested let me know and I'll lay out a pcb. To build it you'll need to get some pcbs made but from OSHPARK or similar they won't be very expensive.

     

    R2 loops an FPGA pin back to one of its PLL inputs so we can generate an FPGA clock at a suitable frequency.

    image

    MK

    • Cancel
    • Vote Up +2 Vote Down
    • Sign in to reply
    • Verify Answer
    • Reject Answer
    • Cancel
  • msliva
    0 msliva over 9 years ago in reply to michaelkellett

    Thank you very much. Can you post VHDL code here?

    I personally don't need PCB layout yet. I want to use example with low frequency signals.

     

    MS

     

    P.S. U2 should be AD8041?

    • Cancel
    • Vote Up 0 Vote Down
    • Sign in to reply
    • Verify Answer
    • Cancel
  • michaelkellett
    0 michaelkellett over 9 years ago in reply to msliva

    Hello,

     

    It should be AD8041.

     

    If you only want to use low frequencies the AD9200 is completely the wrong part to use.

    Please tell me what you are trying to measure, what sample rate you need and how many bits resolution. At lower frequencies there are much cheaper and easier to use parts than the AD9200.

     

    MK

    • Cancel
    • Vote Up 0 Vote Down
    • Sign in to reply
    • Verify Answer
    • Cancel
  • msliva
    0 msliva over 9 years ago in reply to michaelkellett

    Hello,

     

    I need only functional example HW+VHDL yet. I am willing to spend £3.02 (AD9200) for learning purposes. It is no problem. I wrote about low frequences for which is possible to use "surface mount adapter boards" such as RE931-05.

     

    MS

    • Cancel
    • Vote Up 0 Vote Down
    • Sign in to reply
    • Verify Answer
    • Cancel
  • michaelkellett
    0 michaelkellett over 9 years ago in reply to msliva

    Real life doesn't work like that - the ADU8041 and the AD9200 are high frequency parts and they need to be treated as such even if you wok them at low frequencies. The AD9200 is a pipelined synchronous ADC and it doesn't work the same way as lower speed ADCs.

    If you just want to learn how to get his kind of stuff to work I think we would do much better starting with a nice slow ADC like MCP3008 or MCP3001 - that way we can keep the hardware nice and simple can concentrate on the other stuff.

     

    MK

    • Cancel
    • Vote Up 0 Vote Down
    • Sign in to reply
    • Verify Answer
    • Cancel
  • jc2048
    0 jc2048 over 9 years ago in reply to michaelkellett

    Thanks for posting the circuit. It's interesting seeing how you'd approach this. The AD9200, with its 300MHz sampling capability, looks like a really interesting part.

     

    Can I ask a couple of questions out of general interest?

     

    If my reading of the A/D datasheet is right, you're using it in a mode where the input range is 1V and it sits around the mid rail you generate (which you feed to REFBS and REFTS). That would make the A/D input range 1.15V - 2.15V, but the +-1V input will give 0.325V-1.325V at AIN, which doesn't match. Have I got that a bit wrong somewhere?

     

    Although the LM8261 is happy with an unlimited capacitative load, might there not be an argument for putting in a small resistor anyway?

     

    Presumably the LM8261 needs supplies on pins 2 and 5. What would the decoupling look like? The video amp is going to be producing supply noise at frequencies where the PSRR of the LM8261 is very poor. Would you have rf style decoupling with inductors and caps?

     

    When you lay out something like this on a PCB, do you use a continuous ground plane or do you run a moat between the digital and analogue areas with just the power bridging it?

    • Cancel
    • Vote Up 0 Vote Down
    • Sign in to reply
    • Verify Answer
    • Cancel
  • michaelkellett
    0 michaelkellett over 9 years ago in reply to jc2048

    Hello John,

     

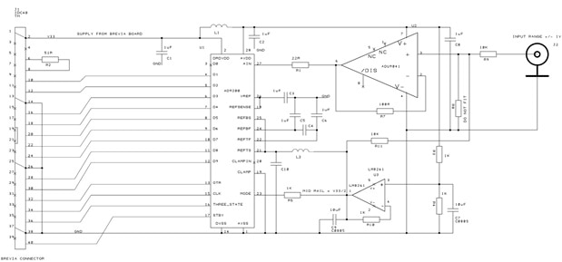
    Thanks for the error spotting - I've attached a corrected schematic. The input biasing should have come from rail, not mid-rail. It's an excessively simple design so unless the DC offset is sensitive to source resistance.

     

    I think the LM8261 would be OK but I've added a series R anyway - it can always be left off.

     

    I started this design trying to suggest something to Mira (the OP) that could be made on prototype adapters without a PCB but, as I've said, I think that is likely to be very tricky to do and won't work very well, if at all.

     

    This design would be much improved by adding  a buffer amplifier because the simple method of offsetting the input so it can accept -ve voltages results in requiring a very low source impedance drive. It would be much better to buffer the input (and go for 1M input impedance to work with scope probes) but this would need a negative supply.

     

    If I were doing this for a commercial reason I would almost certainly use a four layer board with two power planes. usually I have  aground plane and a "vcc" plane with tracks for power but mostly filled in with more ground plane for this kind of circuit. I would probably go for continuous ground planes - when I have split planes they always seem to work better if I join them together again !

     

    image

     

    MK

    • Cancel
    • Vote Up 0 Vote Down
    • Sign in to reply
    • Verify Answer
    • Cancel
  • jc2048
    0 jc2048 over 9 years ago in reply to michaelkellett

    Years ago, I worked on products where video was digitised before being processed. We religiously followed the application notes, splitting planes carefully and all the rest, and then the EMC directives came in and it all changed to continuous planes. Unfortunately it was rapid development, done on a small-company budget, and there wasn't time to sit down and evaluate the different strategies properly, we just had to take it all on trust, though there wasn't any noticeable difference in the images we were looking at. But that was just 7- or 8-bits which is a lot less demanding than the kinds of things you are doing with instrumentation.

    • Cancel
    • Vote Up 0 Vote Down
    • Sign in to reply
    • Verify Answer
    • Cancel
Reply
  • jc2048
    0 jc2048 over 9 years ago in reply to michaelkellett

    Years ago, I worked on products where video was digitised before being processed. We religiously followed the application notes, splitting planes carefully and all the rest, and then the EMC directives came in and it all changed to continuous planes. Unfortunately it was rapid development, done on a small-company budget, and there wasn't time to sit down and evaluate the different strategies properly, we just had to take it all on trust, though there wasn't any noticeable difference in the images we were looking at. But that was just 7- or 8-bits which is a lot less demanding than the kinds of things you are doing with instrumentation.

    • Cancel
    • Vote Up 0 Vote Down
    • Sign in to reply
    • Verify Answer
    • Cancel
Children
No Data
element14 Community

element14 is the first online community specifically for engineers. Connect with your peers and get expert answers to your questions.

  • Members
  • Learn
  • Technologies
  • Challenges & Projects
  • Products
  • Store
  • About Us
  • Feedback & Support
  • FAQs
  • Terms of Use
  • Privacy Policy
  • Legal and Copyright Notices
  • Sitemap
  • Cookies

An Avnet Company © 2026 Premier Farnell Limited. All Rights Reserved.

Premier Farnell Ltd, registered in England and Wales (no 00876412), registered office: Farnell House, Forge Lane, Leeds LS12 2NE.

ICP 备案号 10220084.

Follow element14

  • X
  • Facebook
  • linkedin
  • YouTube