This entry is about the power consumption modes available on the i.MX RT1020; and how to make a current measurement when using the MIMXRT1020 EVK (Rev A2).
Let’s start with a very short i.MX RT1020 overview, which is a Cortex-M7 based chip that operates at speed up to 500 MHz to provide high CPU performance and best real-time response, it has Advanced power management module with DCDC and LDO to reduce complexity of external power supply and simplifies power sequencing. You can read the complete description here.
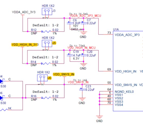
To measure power consumption on the MIMXRT1020 EVK (link), the current value needs to be measured on DCDC_IN(J37), VDD_HIGH_IN (J5) and VDD_SNVS_IN (J6), which are the test points for DCDC_IN, VDD_HIGH_IN and VDD_SNVS_IN, as shown in the following images of the schematics:
Power Consumption Results: Run Mode
Power Consumption Results: Low power Mode
Notes:
- System/Low Power idle: FreeRTOS with System/Low Power IDLE Mode.
- Suspend: Suspend mode with RAM data in OCRAM/D-TCM (bank0).
- SNVS: SNVS mode with RTC working.
- Because discontinuous conduction mode (DCM) can increase the efficiency of DCDC in case of low current loading, it is always recommended.
- To reduce power consumption, VDD_SNVS_IN will be powered by VDD_HIGH_IN except for Low Power Idle, Suspend and SNVS mode.
The remaining content of this blog consist of the following relevant tables:
- Power supply rails of i.MX RT1020
- Run Mode Definition
- Run Mode Configuration
- Low Power Mode Definition
- Low Power Mode Configuration
- Wake up source
For more information on how to replicate these tests, including project files, consult this application note.
For more details in designing a low power application, consult the application note How to use i.MX RT Low Power Feature.
All other relevant documentation, including the EVK Hardware User Guide are here.
Power supply rails of i.MX RT1020
Run Mode Definition
Run Mode Configuration
Low Power Mode Definition
Low Power Mode Configuration
Wake up source
Note:
- The only pin that can wakeup the system in SNVS is GPIO5_IO00.
- No matter if in System Idle, Low Power Idle or Suspend mode, user need to enable the wake-up interrupt in GPC module, or, the wake-up will fail.











