Related Blogs: Power Management
Essentials | Tech Spotlight | Blogs | Polls | Power Management | Diodes Inc | Next >>

Prompted by decreasing core voltages, the past few years have witnessed a shift from centralized AC-to-DC power supplies to distributed (decentralized) power systems that use DC-to-DC converters near the point of operation. The low voltages at high currents have led the power conversion industry to reevaluate conventional circuit topologies, component selection, and packaging concepts.
Designers have pivoted to synchronous DC-DC converters to develop compact but highly efficient solutions. A popular type of synchronous DC-DC converter for the electronics industry is the DC-DC Step-Down Converter, also known as a Buck Converter.
A synchronous buck converter produces a regulated output voltage lower than its input voltage and delivers high currents while minimizing power loss. The synchronous buck converter topology sports two integrated power MOSFETs (High-side and Low-side), an external inductor, and a couple of external capacitors. Such an arrangement offers higher efficiency, lower power dissipation, and lower footprint than its asynchronous counterpart, mainly due to the replacement of the external Schottky diode by an integrated low-side power MOSFET switch (Figure 1). The synchronous buck topology derives its name from the control method of the two power MOSFETs: the on/off control is synchronized to provide a regulated output voltage and prevent the MOSFETs from both switching on at the same time.
Figure 1: A typical DC-DC Synchronous Buck Converter
DC-DC converters serve as point-of-load (POL) voltage regulators, and provide the required step-down voltage to power various loads like microprocessors, FPGAs, DSPs, memories, logic, and other devices found on system boards. POL converters are on-board DC power supplies positioned near electronics components, which can draw high current at low voltage (usually 5V or less). They satisfy challenging high-efficiency requirements over a wide load range, and are marked by fast transient responses to dynamic load profiles. The most popular POL topology is based on single-phase or multi-phase synchronous buck converters. The name “POL” stems from the fact that the converter is placed as close as possible to the load for efficiency and regulation purposes.
Figure 2 shows an example of a typical distributed power system (DPS). The power supply unit (PSU) may consist of an AC-DC rectifier, followed by a DC-DC converter and additional smaller synchronous buck converters that convert the bus voltage to a lower voltage required by each load. The use of synchronous buck converters implies smaller sizes, higher efficiency, and better performance. Other synchronous buck converter attributes supporting POL applications include better transient performance, low ripple and noise, and compatible thermal design. The buck converters for POL need not be isolated, as the front-end converter accomplishes this.
Figure 2: A typical Distributed Power System
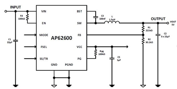
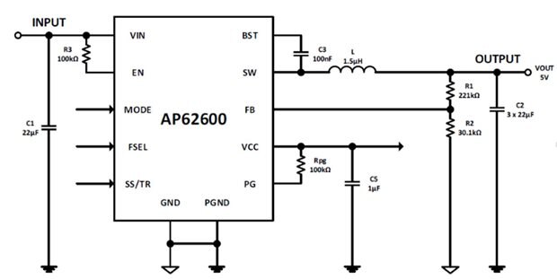
Diodes Incorporated has introduced the AP62600, a synchronous DC-DC buck converter for general-purpose point-of-load conversion. The AP62600 converter IC delivers up to 6A output with an input supply voltage of 4.5V to 18V. It has a wide 0.6V to 7V output voltage range, and is designed with high-side and low-side MOSFETs with 36mΩ and 14mΩ on resistance, respectively.
The AP62600 needs minimal external components as a result of its constant on-time (COT) control. It also delivers a fast transient response, easy loop stabilization, and low output voltage ripple. The design is optimized for electromagnetic interference (EMI) reduction. The device has a proprietary gate driver scheme to resist switching node ringing without sacrificing MOSFET turn-on and turn-off times, which reduces high-frequency radiated EMI noise caused by MOSFET switching.
Figure 3: A Typical AP62600 Application Circuit
A programmable soft-start time controls inrush current at power-up. Tracking features along with the power-good pin enable designers to implement power sequencing when using multiple AP62600s to supply large integrated devices, such as FPGAs, ASICs, DSPs, and microprocessor units. The AP62600 is available in a 2mm x 3mm V-QFN package, and is thus used in the smallest products.
Figure 4. AP62150
In a similar category, the AP62150 Synchronous Buck Converter is a 1.5A synchronous buck converter with a wide input voltage range of 4.2V to 18V. These converters operate with output voltages from 0.8V to 7V. The device fully integrates a 90mΩ high-side power MOSFET and a 65mΩ low-side power MOSFET to provide high-efficiency step-down DC-DC conversion. The AP62150 has a higher 1.3MHz operating switching frequency, whereas most other AP62xxx parts in this family have a 750kHz typical switching frequency.
The COT control architecture achieves a fast transient response, smooth loop stabilization, and low output voltage ripple. Additionally, the AP62150 is optimized for Electromagnetic Interference (EMI) reduction. The AP62150 offers protection circuitry such as under-voltage lockout (UVLO), cycle-by-cycle valley current limit, and thermal shutdown. The AP62150 is available in SOT563 and TSOT26 packages.
Power management plays a major role in virtually every piece of electronic equipment. If you'd like to know more about how to approach power management in your designs or products, click here for more information.
More Power Management Blogs
- The OptiMOS
Power MOSFET Source-Down Family
- Augmented Switching Accelerated Development Kit
- Silicon Carbide MOSFETs
- Benefits of Isolated DC-DC Converters for Gate Drive Power
- How System Power Protection ICs Prevent Field Failures and Unexpected Downtime
- The Benefits of a Compact Power Management IC and Power Loss Protection
- How to integrate multiple PMICs to build customized power management and safety solutions for complex SoCs
- The Benefits of Bidirectional Buck-Boost Controllers
- Wide-Input Buck-Boost DC/DC Converters




