I have been slowly working through a series of projects and tutorials to share and teach how to use various components and how these can be applied to a Home / Lab power supply, DC Load and the likes.
In order to have our first complete tool, I have completed a DC Load to the above specifications and here are the schematics, and pictures in support of the build
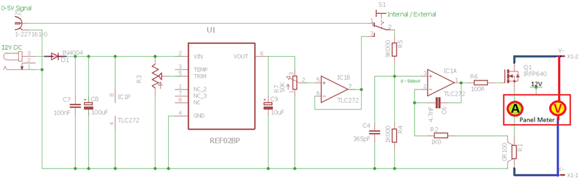
First up the schematic
Adhering to the classic, It contains a 5V reference IC and a Dual Op-Amp, most of the schematic should be readily identifiable but I will point out a few things. The DC load will also handle input from an Arbitrary Waveform Generator (0-5V representing 0-5A) and up to about a 2 - 3 KHz square wave if you so desire. It also has a transient response time better than 100uS.
C4 (365pf) and C6 (4.7nF) are required to minimize or prevent oscillations in the control and believe me it will oscillate without C6 and quite badly, see the videos below regarding this
Here is the initial post Electronic DC Load - Design and Build to test PSU Project and a performance tuning video here:- Electronic DC Load - Performance Improvements
The schematics in those posts contained a slight error in the trimmer connection for the VREF, I had it between the supplies rather than the output and Gnd. The above schematic has this corrected.
The values of R4 and R5 are dependent on how accurate you want this to be with respect to a known input or the output of the 5V VREF. The more accurate or more correctly stated, the closer they are to a 10:1 ratio the more closely the DC load will track 0-5V to a 0-5A load.
For me in this build I ultimately went with "close enough" rather than using my precision Vishay resistors. The reason for this is I placed a panel meter on the output (After I hacked it
) to show me volts and current, and it is only manually adjustable so 0.05% resistors would be a waste. I will be building another automated version in the future and this will be far more precise so stay tuned 
For housing he project I chose a basic grey project box and after "Hacking" the lid and being completely disgusted with the result and decided to 3D printed one
Here is my manual attempt next to my 3D printed versions, the middle version had no ribs on the back to support the walls of the main case and was also a tad thick so I modified it further to be more like the original and as you can see, asside from the text being too small or with a few small details that did not print correctly, it seemed to come out pretty good. I am still having difficulties with my printer but I can get some good prints out of it, btw, all of the holes came out exactly the correct sizes to no adjustments where needed. I will attached the design files for this so you can have a look and use for your own projects if you so desire.
In order to get good measurements from the original (and I would suggest one of these to anyone doing 3D design), I used a Digital Engineering Caliper, this made getting the right and accurate measurements easy and quick
You dont have to use an Electronic one, I just found it easier
below is an internal view of the build unit, as you can see, this is a one off so I simply used strip board and most components I had lying around. The heatsink if your wondering is from an old pc, it was the CPU Heatsink and has a fan already mounted on it. I was supprised how well it dissipated the heat from the FET. I guess it should when you consider older CPUs could easily require 150W of heat dissipation, I simply used existing holes to mount it to the plastic case and drilled and tapped holes to attach the FET and Current Sense Resistor (I did use a 100mOhm 1% Vishay Kelvin connection resistor for the current sense though
)
The connection top left is the input from an AWG or other 0 - 5V source, on the rear right is the 12V input jack, on the front panel you can clearly see the binding posts, the 10Turn pot (It is a bad fit as it is too long so I have others on order to replace it, they are not here though in time for this posting.The switch is in line with the pot and is used to select the POT output or the AWG input. I did not terminate the external input, I thought about putting a 50 Ohm resistor there, then decided it would be better to not have it inside and leave it to the user to add one external if needed, I also did not have another trim resistor of the correct value in a 10 turn type so it is also not yet installed, but as this does not need to be super accurate, it works just fine without it.
As i said, his DC load will handle plenty of power, I have already left it for several hours with 30V and 1.5Amps so 45 Watts, and it was barely above ambient and have also loaded with 60V at 1.5Amps with no ill effects so I have confidence it will perform for most of my desired uses and my next one will be far more capapable anyway.
Here is the video of the final build and testing
,here is a snap of the response time with a 2Khz sqare wave input, measured across a 1Ohm load so this shows a very good response with a 1Amp step in load
The display I have included provides 4 digits of remarkably accurate readings for voltage and current, I di hack it to allow the current sense to work in differential mode as initially the low side of the current sense resistor was tied to the oV of the panel supply, not sure whay but after removing this connection, the meter worked better in my solution
here is the schematic with the meter in place (Note the trimmer connections for the VREF are not correct in this drawing, refer to the one above for the corrections). this is just to show how the DPM is connected into the circuit, as the DPM current shunt is only 25mOhms, it has no noteable effect on the operation or the uniit under test.
I created a video of how the Hack was done etc, here it is for reference
The only thing lacking right now is a fan control to slow it down when not running with a big load, this would be nice from a noise perspective but not essential










Top Comments
-
Robert Peter Oakes
-
Cancel
-
Vote Up
+1
Vote Down
-
-
Sign in to reply
-
More
-
Cancel
-
michaelkellett
in reply to Robert Peter Oakes
-
Cancel
-
Vote Up
+3
Vote Down
-
-
Sign in to reply
-
More
-
Cancel
-
Robert Peter Oakes
in reply to michaelkellett
-
Cancel
-
Vote Up
+1
Vote Down
-
-
Sign in to reply
-
More
-
Cancel
-
jc2048
in reply to michaelkellett
-
Cancel
-
Vote Up
+2
Vote Down
-
-
Sign in to reply
-
More
-
Cancel
-
michaelkellett
in reply to jc2048
-
Cancel
-
Vote Up
+1
Vote Down
-
-
Sign in to reply
-
More
-
Cancel
Comment-
michaelkellett
in reply to jc2048
-
Cancel
-
Vote Up
+1
Vote Down
-
-
Sign in to reply
-
More
-
Cancel
Children