Open Source EMDR Machine. The Whole Blog.
So there is some bad news. I started working with my Arduino Nano 33 IoT board and tried to implement the Bluetooth communication part first. And I successfully burned (fried?) my board. Not sure why exactly but it died when I was uploading/running for the first time my sketch with Bluetooth code. Previous simple version with just lights and without Bluetooth communication was working fine.
While I am waiting for a new one, I will continue working on my old Arduino UNO, postponing Bluetooth implementation and just connecting all hardware parts and making sure they work. I also have to supplement DFPlayer for Piezo disks. I will see how it works out and most likely get back to using the DFPlayer module after I get my new Arduino Nano 33 IoT board.
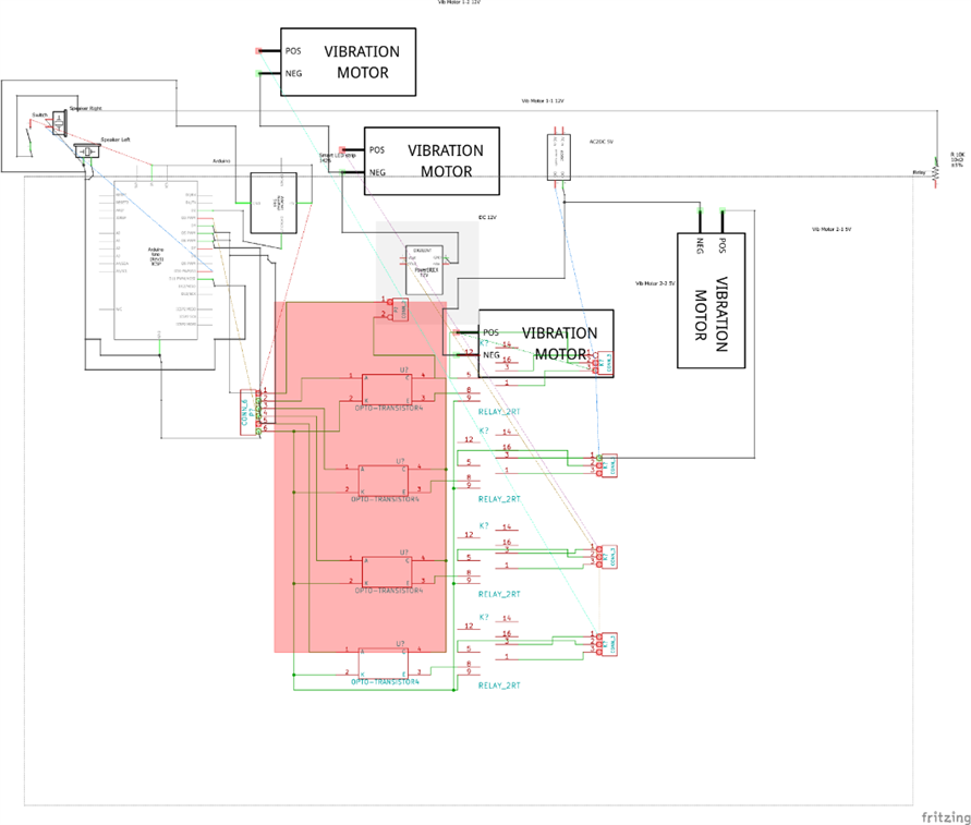
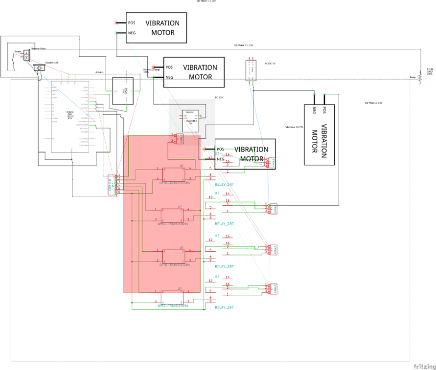
Here are the images of my Fritzing breadboard layout and Schematics. For some reason I cannot attach the full Fritzing file to this post. When I make this project public on GitHub I will add a link to the Fritzing file itself. Both use Arduino UNO as it is preliminary design, when I am done testing it, I will make a new layout and schematic using Arduino Nano 33 IoT.
Breadboard layout:
Schematic:


Top Comments