| << Previous | Blog Index | Next >> |
|---|
In blog post [Upcycle It] Nixie Display #2 - Investigations I explained my plan to replace the 7490's with a small circuit board with an I/O extender in order to drive the BCD inputs on the 74141 display drivers. Member COMPACT suggested to use a PSoC. I did a nice project in the past on a 5LP (PSoC 5LP usage for Software defined radio receiver.) from which experience I'm sure PSoC is a good candidate. Nevertheless, I decided to solve it the easy way, with an I2C I/O extender.
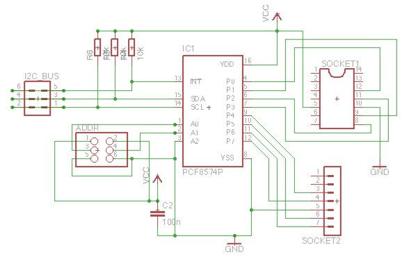
I2C I/O Extender circuit
In one of my previous projects I used a PCF8574ANPCF8574AN, 8 bit I2C I/O extender. Since this device is cheap, and widely available, I decided to use it also for this project. Each digit needs a 4 bit BCD code, so with one I/O extender I can drive two digits.
Below you will find the circuit diagram. For the 6 digit nixie display I need three of them.
mcb1 did like the GerritCAD drawing used in [Upcycle It] Nixie Display #2 - Investigations. As I already mentioned vintage projects asks for vintage tools, but now I needed a modern tool, because in stead of using messy prototype boards I would like to design a neat printed circuit board (PCB) to put into the sockets on the counters PCB.
I almost have no experience with this kind of tools, so I started using Fritzing. Unfortunately due to lack of a solid base of components this didn't work out quite well and I switched to Autodesk EAGLE PCB Design Software. With help of some tutorials I was fairly quickly able to design a circuit and PCB.
The circuit is simple. SOCKET1 and SOCKET2 connects to the 7490 sockets. For SOCKET1 all 14 pins, which gives me the 4 BCD inputs, the GND and the VCC to drive the circuit. Since one VCC connection is enough SOCKET2 only connects the BCD inputs and the GND for the second PCB and the left part of the DIP14 is not needed. This saves some space on the PCB for the other components. Pin 1-7 of SOCKET2 connects to pin 14-8 on the 7490 socket.
With the jumpers labeled ADDR the I2C address of each individual PCF8574 can be selected. This is an important feature, as I need three I/O extenders on one I2C bus.
I2C_BUS connects to the other boards and to the Edison. The bus consists of the SCL, SDA and INT signal. SCL and SDA are the clock and data line, INT can be used to signal an input change on the I/O lines. INT is not needed in this application, as the I/O only is used in output mode, but to be complete I added it to the circuit. Each signal is connected to two headers, so boards easily can be daisy chained.
The three resistors are the pull-up resistors for the I2C bus. They are needed just once for each bus. So I will place them on the last PCB in the row and omit them on the other PCB's.
I2C I/O Extender PCB
Below is the Eagle PCB design. In SOCKET1 and SOCKET2 pin headers are placed on the bottom side of the board. These pin headers will fit into two 7490 sockets on the counter PCB. The Eagle design files and the Gerber files which are needed for PCB production can be found on GitHub (https://github.com/AgriVision/Nixie_Edison).
I uploaded the Gerber files to a PCB manufacturer and ordered the PCB's. Currently I'm waiting for them.
Overall picture
To be complete here is a GerritCAD drawing of the main idea:
Update
I got an email from the PCB manufacturer, that the boards are ready and shipped. The company sent me a order conformation and a photo of the ready boards. I hope they will soon arive in my mail box.





Top Comments