![]() | Enter Your Electronics & Design Project for a chance to win a $100 Shopping Cart! | Project14 Home |
| Monthly Themes | ||
| Monthly Theme Poll |
Greetings Community Members!
Volunteer to vote to help pick the 3 first place winners for the Back to Analog competition. We seek volunteers from the community to ensure the competition reflects the diversity of thought and opinion that makes this the best online community for engineers in the galaxy!
Those of you that have volunteered to judge in the past, you know the drill. Comment below to let me know or message me directly at tariq.ahmad. We've got testing tools to giveaway along with the usual $100 Shopping Carts.
Starting December 14th, 2018, You're Invited to Pick the Winners of The Theme You Chose:
You're under no obligation to vote for the best project but we do ask that you look for complete projects and let us know your thoughts on the winners you pick.
The guidelines are loosely structured but are designed to encourage complete project submissions (with steps and video proof), and we want this program to be something that everyone in the community can participate to post smaller projects that fit within a theme (a theme the members pick in a monthly poll) .
For each project submission did the entrant do the following:
- Follow the Steps - Did they provide the steps it took to complete the project (text, video, or images) and/or schematics.
- Submit Video Proof - Did they post a video proof of their project?
- Stick to the Theme - How well did the project stick to the theme of the competition?
- Demonstrate Originality - Did they come up with a clever name for their project? Or did they introduce something new or that is not commercially available?
Get a Decider badge for volunteering to judge a Project14 competition! To earn a Decider badge, simply volunteer to judge a Project14 Competition, pick the winners and give us the reason for your choices. The Decider badge will be your reward for making your decision! Diversity and inclusiveness are the strengths of this program. You can receive a Decider badge by volunteering to judge this or any future Project14 Competition!
Here is the list of projects to choose from Back to Analog :
Project14 | Meet the Projects that Take You Back to the Days of Analog!
555 Timer Voltage Inverter by fmilburn
Pseudo random number generator by kk99
![]() | ![]() |
Hiraga PreAmp by phoenixcomm
Tube Amp on a PCB by dougw
![]() | ![]() |
LED fade in/out effect by kk99
![]() | ![]() |
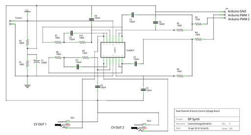
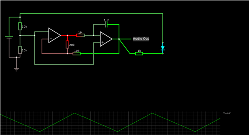
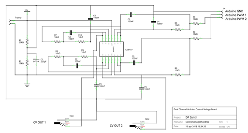
CVBoard: new way to play with modular synths by costantinorizzuti
![]() | ![]() |
Pulse Hunter by sunnyiut
![]() | ![]() |



















