In my prior blogs (Mr. Machine gets an upgrade - working on the pieces. , Mr. Machine gets an upgrade - new internals, motors installed and new PCBs and Mr. Machine gets an upgrade - time is running down ) I walked through Mr. Machine's history and some of my updates. This time I will wrap up what I can as the project14 deadline closes.
I was very concerned as time ran down and my boards had not yet arrived. Late Saturday afternoon (12/12), the boards finally showed up. I jumped right in, finishing a few design details (schematic and BOM) and moved on to assembly. Here are some shots of the finished boards:
Clockwise from the upper left hand corner, are the Power Pack, Motor Driver and Controller boards. During the finalization of the schematics and BOM, I noticed a few errors on the controller board. First, I noticed that I had mapped one of the pins incorrectly. The Midi player function uses an timer compare output that is available on Pin3, but I somehow connected Pin2 to the low pass filter and on to the audio amplifier. The other error was due to a bad assumption that I made concerning the hardware support of the I2C port on the ATTINY85. Device is basically a simple serial port and requires a fair amount of bit banging to actual function as an I2C port. With the high rate of sampling needed for the four-voice PWM tone generation of the Midi player, it would be very difficult to get any reliable/repeatable timing on the I2C bus. I decided to isolate the ATTINY85 part from the I2C bus (mainly used to communicate between the three boards. Instead, I routed the two signals from the ATTINY85 to two unused pins on the ATMEGA328PB (to be used as a start/stop control and a status line.
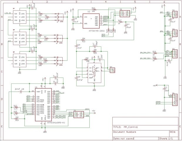
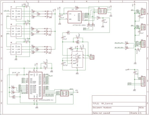
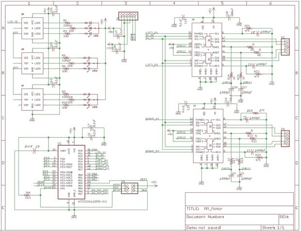
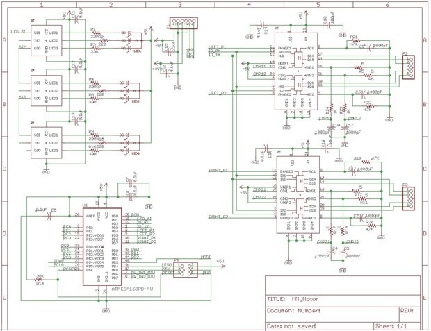
Here is the updated schematics and BOM for each of the boards:
First the Controller Board.
Motor Driver Board.
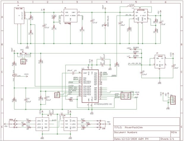
Power Pack Board.
The overall connection diagram is as follows:
I have started writing/porting the firmware from the WalkyII project, but I have not gotten far enough through the process to document the firmware at this time. I fully intend to complete this project and I will continue to blog on my progress/results. All in all this was a fun project undertaking. I learned a valuable lesson from my deadlines issues with the printed circuit board, which is, complete all of your long lead time orders earlier in the project time line. I spent a huge amount of time designing and printing all of the plastic parts and I left the final electronic design details and ordering towards the end of the project. This is a mistake I hope not to repeat in the future.
Thanks for following along on this journey with me. I don't know about you, but for me, this has been a lot of fun!










Top Comments