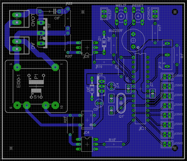
A total newbie to eagle design and PCB fab. So plase bear with on my silly questions, trying to learn.
I have pcb that is schematically completed with the layout. Before i start the fabrication process i need some expert advise if the components placed and the wires routed are ok for the ac mains and the others. The load here will be a transformer. The ac mains are 240VAC and all works well as designed in the schematic on a bread broad except for the load for which MOC3023 is yet to arrive from where i've ordered.
Thanks in advance.







