Previous posts for this project:
- [CaTS] ForgetMeNot - Index
- [CaTS] ForgetMeNot - Week 0: Project Description
- [CaTS] ForgetMeNot - Week 1: EnOceanPi and Sensors
- [CaTS] ForgetMeNot - Week 2: Elro CoCo and Pi Cam with OpenHAB
- [CaTS] ForgetMeNot - Week 3: Data persistence and charts with OpenHAB
- [CaTS] ForgetMeNot - Week 4: Arduino-OpenHAB communication
- [CaTS] ForgetMeNot - 3D Printing: EnOcean sensor bracket
- [CaTS] ForgetMeNot - 3D Printing: EnOcean rocker switch and magnet holder
- [CaTS] ForgetMeNot - 3D Printing: Food dispenser prototype
- [CaTS] ForgetMeNot - 3D Printing: Weighing scale
Introduction
As part of the bundle of the Forget Me Not challenge, we received a 6 months CadSoft Pro license.
The last time I used EAGLE though, was somewhere between 2004-2007 when I was still at school.
To make the most out of the bundle received and to get used to working with EAGLE again, I thought I'd (try to) make a HAT for the Raspberry Pi B+ and a shield for an Arduino.
Tutorials
First thing I did was to look for tutorials. I found some right here on element14, by Jeremy Blum:
- Jeremy Blum's CadSoft EAGLE Tutorial 1: Schematic Design
- Jeremy Blum's CadSoft Tutorial 2: Board Layout
- Jeremy Blum's CadSoft Tutorial 3: CAM Output and DFM
The tutorials are very clear, easy to follow and understand, just like his Arduino tutorials (which I found to be very useful when starting off with Arduino).
Libraries
I started off by adding and enabling additional libraries:
- Atmel CAD Library for Cadsoft EAGLE Software
- Raspberry Pi library including B+ HATs
- SparkFun Eagle Libraries
Schematics
HAT
I originally intended to make my own Arduino HAT on top of the Pi in order to control various sensors, transmitters etc ... more easily. But that was before the announcement of the RPiSoC.
Anyway, here's the HAT with only the Arduino and level shifters. Later on, I will extend it with additional functionality such as RF transmitters for my 433MHz sockets and EnOcean sensors.
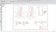
Shield
The purpose of the shield I designed is to provide an easy way of connecting different sensors used in my project.
This includes two RFID readers and two load cells. To be able to use the load cells, an amplifier is needed.
The schematic below shows a first version of this shield:
I found the connections for the INA125P on instructables where someone used it in combination with load cells, just as I require it.
Layout
HAT
The layout of the HAT is not entirely successful. There is one link that couldn't be routed.
I'll have to play with the positioning of the components and add the missing transmitters before doing the final layout.
Shield
I placed the components in what seemed to be a clean layout. There is even space left.
I was thinking of adding a prototyping area to fill the unused space. This could always come in handy.
Conclusion
The hardest part for me when using EAGLE, was getting used to the different icons of the actions. Once these were memorised, I was able to do the basic manipulations needed.
The actions I used the most were:
- add part
- copy
- delete
- rotate
- move
- wire
- label
I'm not yet sure what the rest is all about, but I don't seem to need it for my basic boards 
The tutorials by Jeremy were enough to get me started, and the video by Douglas helped as well.
Any suggestions on best practices in schematics and board layouts are obviously more than welcome 



