After a successful Pepper's Ghost test, my next step in the project build is to work with some of the electronics.
When I was researching and collecting ideas to include in the design of the Hologram Pi-ramid, I really wanted it to be able to work in a similar fashion to the 2D/3D Holographic Displays commercially available, where the holographic 3D content (visual effects, animations, information) is combined with a physical object placed inside the hologram generator; this is perhaps the main reason why it has room for a few of electronics components explained below:
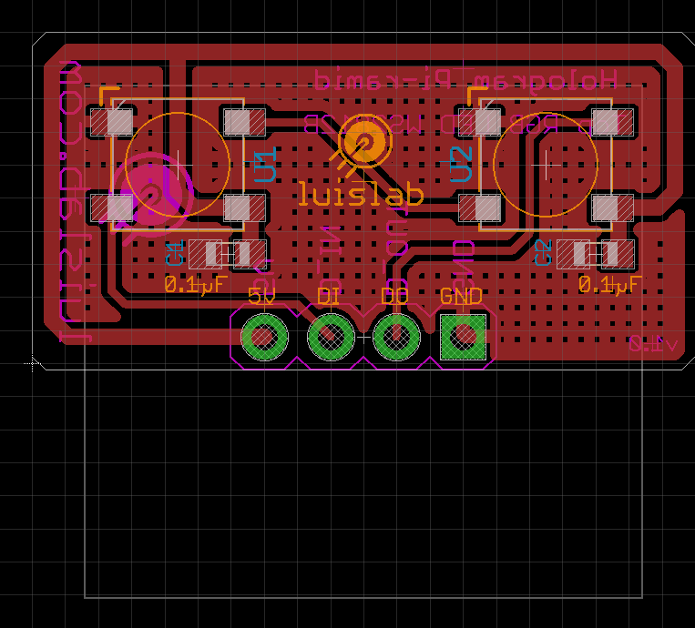
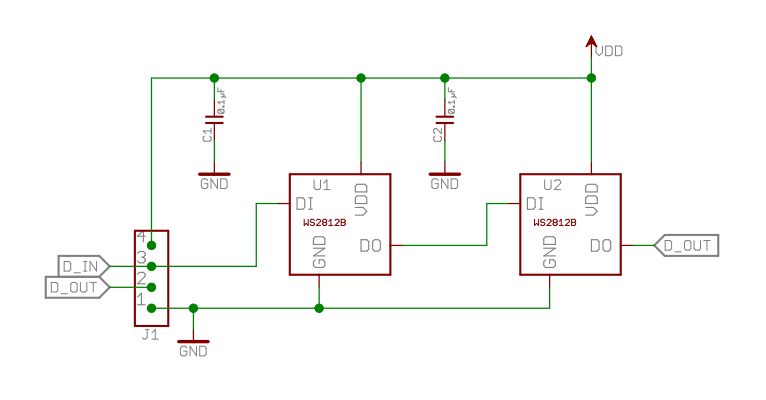
Top RGB lights
2 x WS2812B addressable RGB lights will be mounted on top of the object on a small foot print PCB; 25.4mm x 12.954mm (1in x 0.51in)
| {gallery:width=480,height=384,autoplay=false} Top RGB lights |
|---|
Top RGB lights: Hologram Pi-ramid top RGB lights pcb layout |
Top RGB lights - schematic: Hologram Pi-ramid top lights schematic |
Top lights location: Location of top RGB lights pcb |
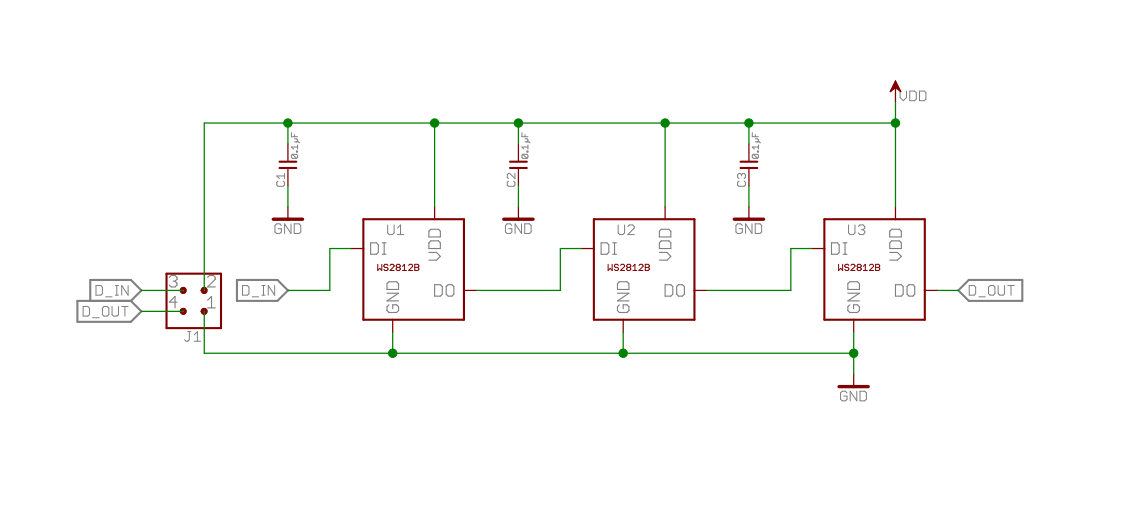
Front RGB lights
3 x WS2812B addressable RGB lights will be mounted on a small pcb located near the bottom-front of the Acrylic pyramid; 51.181mm x 6.35mm (2.015in x 0.25in)
| {gallery:width=480,height=384,autoplay=false} Front RGB lights |
|---|
Front RGB lights: Hologram Pi-ramid - front RGB lights pcb layout |
Front RGB lights - schematic: Hologram Pi-ramid front lights schematic |
Front lights location: Location of front RGB lights pcb |
Bottom Stand Adapter
The Bottom Stand Adapter contains four generic connections to connect basically "anything" inside the pyramid that contains electronics as long as it only requires a maximum of 4 pin connection; lets say power and/or two data signals. It can be an object with complex electronics, I2C communication, another group of WS2812B leds, etc.; 27.673mm x 10.16mm (1.09in x 0.4in)
| {gallery:width=480,height=384,autoplay=false} Bottom stand adapter |
|---|
Bottom stand adapter: Hologram Pi-ramid bottom stand adapter pcb layout |
Bottom stand adapter - schematic: Hologram Pi-ramid bottom stand adapter schematic |
Bottom stand location: Location of bottom stand adapter pcb |
Some redesign
On the initial Hologram Pi-ramid design, I had in mind including side RGB lights. These lights may shine right in front of someone looking inside the pyramid from the sides, disturbing the hologram perception so this idea was discarded.
Fusion 360 has many awesome features, one of them is that I can suppress features in the history of the design without having do a complex redesign, in this case I can now remove the placement for the side RGB lights from the design like it was never there.
Now the feature is suppressed from the design with just one easy step. Awesome!.
Blogs in this series
- Hologram Pi-ramid - Intro and initial design
- Hologram Pi-ramid - 3D CAD/CAM design
- Hologram Pi-ramid - 3D printed parts and initial assembly
- Hologram Pi-ramid - Plexiglass Pyramid
- Hologram Pi-ramid - My name is Automan
- Hologram Pi-ramid - PCB Design
- Hologram Pi-ramid - Painting the 3D printed parts
- Hologram Pi-ramid - Electronic Parts
- Hologram Pi-ramid - Displaying Holograms
- Hologram Pi-ramid - Project complete!













Top Comments