![]() | Enter Your Electronics & Design Project for a chance to win a $100 Shopping Cart! | Project14 Home |
| Monthly Themes | ||
| Monthly Theme Poll |
There's still time to submit your NFC/RFID project!
- Build projects that use NFC or RFID for applications such as access control, asset tracking and contactless payments.
Submit your project from now until anytime on June 14th to have your project featured here!
The Projects:
LockNFC by Fred27:
- LockNFC - PCB design
- LockNFC - Does the PCB work?
- NFC antenna tuning without a VNA
- LockNFC - enclosure
- LockNFC - firmware
- LockNFC - garage door operation
- LockNFC - front door
| LockNFC | |
|---|---|
![]() | ![]() |
![]() | ![]() |
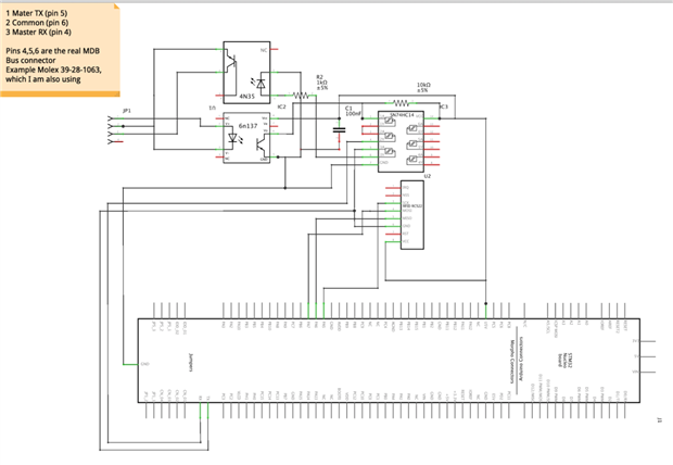
Blue Payment, paying for a vend via RFID card by michail:
| Blue Payment, paying for a vend via RFID card | |
|---|---|
![]() | ![]() |
NOVSIS by BigG:
- NFC-based Office Visitor Sign-In System for the non-iNDEF’ed** – PART 1 (Introduction & Installation)
- NOVSIS: the NFC-based Office Visitor Sign-In System – PART 2 (Unpacking the POC demo)
| NOVSIS | |
|---|---|
![]() | ![]() |
![]() | ![]() |
IOT and RFID based medicine prescription by nishanchettri:
| IoT and RFID based medicine prescription | |
|---|---|
![]() | ![]() |
S.H.E.L.F. V2 by milosrasic98:
| S.H.E.L.F. V2 | |
|---|---|
![]() | ![]() |
![]() | ![]() |
NFC-Badge - Update your badge with your smartphone - Proof of concept by bernhardmayer:
| NFC-Badge | |
|---|---|
![]() | ![]() |
NFC and The Raspberry Pi by ipv1:
| NFC and The Raspberry Pi | |
|---|---|
![]() | ![]() |
![]() | ![]() |























