Why is the Schottky diode being used in control circuit? and why is the 470nF cap is added at that voltage divider output? how is the Cap value 470nF calculated?
Be sure to click 'more' and select 'suggest as answer'!
If you're the thread creator, be sure to click 'more' then 'Verify as Answer'!
Why is the Schottky diode being used in control circuit? and why is the 470nF cap is added at that voltage divider output? how is the Cap value 470nF calculated?
Interesting question... this is what I think. If the input is an AC signal the Schottky could be used as a halfwave rectifier of sorts to only pass the positive portion of the waveform. The capacitor then is used to reduce the ripple. It would be calculated using the formula: c=i/(f.vpp) where vpp represents the desired ripple level.
I would need to know more about the function of the circuit to make an informed comment.
The two transistors are high voltage parts (250V and 500V).
What are the inductor connections and what is the working voltage on emitter of T104 ?
D108 is only rated for 40V reverse voltage.
I suspect that the diode is to protect T103 from negative voltages at TP131 - but without more information its only a guess.
MK
D108 is only rated for 40V reverse voltage.
Good catch. Hopefully the input voltage is less than that... mind you when the NPN transistor is off the diode cathode is isolated from GND.
[Edit] next to R118 there is a bit of text that says 36V... so I guess we are safe.
In terms of operation....
The only condition in which current runs through the Schottky is during the positive AC cycle and when the NPN is on. Otherwise the voltage at the base of the PNP is the same as the emitter so the PNP remains off.
When the NPN is turned on, the positive half of the cycle is allowed to pass through the PNP. The voltage divided at its output would indeed be around 1.93V assuming 36V peak voltage. The capacitor is of course used to smooth out the signal to essentially DC.
The two transistors are high voltage parts (250V and 500V)- fuse & inductor path is max60V from Lead-acid battery. This a random selection. 100V part cab used.
What are the inductor connections and what is the working voltage on emitter of T104 ? - ferrite bead used for High Impedance at high frequency (EMI/EMC)
D108 is only rated for 40V reverse voltage. - D109, after 100k and 300k, 60V will drop...so they have used 40V schottky
I suspect that the diode is to protect T103 from negative voltages at TP131 - do we get -ve voltage in between?not sure, I thought it's only at product out (Connector/GND...).
If the input is an AC signal the Schottky could be used as a halfwave rectifier of sorts to only pass the positive portion of the waveform. - application is only DC (max 60V)
The capacitor then is used to reduce the ripple. It would be calculated using the formula: c=i/(f.vpp) where vpp represents the desired ripple level. - Vpp=50vpkpk ripple, i = max 5mA (given to ADCpin). what should i consider for F?
can i just consider R118? Like this, 
It seems that the 470nF is part of some sort of peak detector. I recently built one. They consist of a diode to rectify, resistor to ensure slow discharge and capacitor to store the charge so that the resulting measured voltage is all balanced and rectified. But I am not sure maybe I’m way off here so correct me if I’m wrong!
I think I can see what the ciruit is attempting:
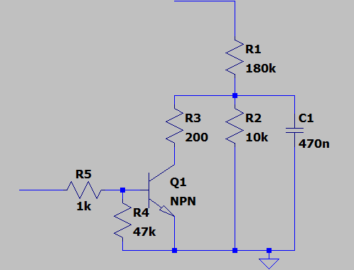
T103 switches T104 on and T104 connects R108 to the supply rail.
R108 and R119 attenuate the signal by a factor of (180 + 10.2)/10.2.
C111 makes a low pass filter with the source resistance of R108 and R109 in parallel (1/(1/R108 + 1/R109)) about 9.6k.
The -3dB point of the filter will be at 36Hz.
The two diodes are there to limit the maximum voltage range on the output to -0.6V -> +2.4V (roughly).
The whole circuit is a bit odd - it could be much simpler:

One low voltage transistor - the logic sense of the input is different. You could use a second low voltage transistor to fix this it you wanted.
There is no need for any of the diodes unless it is expected that the power supply may go very wildly out of range.
If you apply 60V on the power supply the output will be about 3.2V (the diodes in the original would have limited this to 2.4V)
MK
You have it right. I just used different words when I said smooth out the signal to DC.
Yeah, sounds like you got it. If the frequency is only 60Hz I think a larger cap than 470nF should be used to lower the corner frequency below 36Hz.