element14 Community
element14 Community
    Register Log In
  • Site
  • Search
  • Log In Register
  • Community Hub
    Community Hub
    • What's New on element14
    • Feedback and Support
    • Benefits of Membership
    • Personal Blogs
    • Members Area
    • Achievement Levels
  • Learn
    Learn
    • Ask an Expert
    • eBooks
    • element14 presents
    • Learning Center
    • Tech Spotlight
    • STEM Academy
    • Webinars, Training and Events
    • Learning Groups
  • Technologies
    Technologies
    • 3D Printing
    • FPGA
    • Industrial Automation
    • Internet of Things
    • Power & Energy
    • Sensors
    • Technology Groups
  • Challenges & Projects
    Challenges & Projects
    • Design Challenges
    • element14 presents Projects
    • Project14
    • Arduino Projects
    • Raspberry Pi Projects
    • Project Groups
  • Products
    Products
    • Arduino
    • Avnet & Tria Boards Community
    • Dev Tools
    • Manufacturers
    • Multicomp Pro
    • Product Groups
    • Raspberry Pi
    • RoadTests & Reviews
  • About Us
  • Store
    Store
    • Visit Your Store
    • Choose another store...
      • Europe
      •  Austria (German)
      •  Belgium (Dutch, French)
      •  Bulgaria (Bulgarian)
      •  Czech Republic (Czech)
      •  Denmark (Danish)
      •  Estonia (Estonian)
      •  Finland (Finnish)
      •  France (French)
      •  Germany (German)
      •  Hungary (Hungarian)
      •  Ireland
      •  Israel
      •  Italy (Italian)
      •  Latvia (Latvian)
      •  
      •  Lithuania (Lithuanian)
      •  Netherlands (Dutch)
      •  Norway (Norwegian)
      •  Poland (Polish)
      •  Portugal (Portuguese)
      •  Romania (Romanian)
      •  Russia (Russian)
      •  Slovakia (Slovak)
      •  Slovenia (Slovenian)
      •  Spain (Spanish)
      •  Sweden (Swedish)
      •  Switzerland(German, French)
      •  Turkey (Turkish)
      •  United Kingdom
      • Asia Pacific
      •  Australia
      •  China
      •  Hong Kong
      •  India
      •  Korea (Korean)
      •  Malaysia
      •  New Zealand
      •  Philippines
      •  Singapore
      •  Taiwan
      •  Thailand (Thai)
      • Americas
      •  Brazil (Portuguese)
      •  Canada
      •  Mexico (Spanish)
      •  United States
      Can't find the country/region you're looking for? Visit our export site or find a local distributor.
  • Translate
  • Profile
  • Settings
Project14
  • Challenges & Projects
  • More
Project14
Forum Project14 | Volunteer to Judge the NFC/RFID Competition!
  • Blog
  • Forum
  • Documents
  • Theme Suggestions
  • Polls
  • Members
  • More
  • Cancel
  • New
Join Project14 to participate - click to join for free!
Actions
  • Share
  • More
  • Cancel
Forum Thread Details
  • Replies 11 replies
  • Subscribers 182 subscribers
  • Views 1877 views
  • Users 0 members are here
Related

Project14 | Volunteer to Judge the NFC/RFID Competition!

tariq.ahmad
tariq.ahmad over 6 years ago
image

NFC RFID

Enter Your Electronics & Design Project for a chance to win a $100 Shopping Cart!

Back to The Project14 homepage image

Project14 Home
Monthly Themes
Monthly Theme Poll

 

Greetings Best Community Members in the Galaxy!

 

Once again, it's time to pick the winners of the last project competition, the NFC/RFID  competition.  By volunteering to judge you help ensure that the winners of NFC/RFID  reflect the diversity of thought and opinion that makes this the best online community for engineers in the galaxy!

 

3 First Place winners will receive a $100 shopping cart.

 

Those of you that have volunteered to judge in the past, you know the drill.  Comment below to let me know or message me directly at tariq.ahmad.

 

You're under no obligation to vote for the best project but we do ask that you look for complete projects and let us know your thoughts on the winners you pick.


The guidelines are loosely structured but are designed to encourage complete project submissions (with steps and video proof), and we want this program to be something that everyone in the community can participate to post smaller projects that fit within a theme (a theme the members pick in a monthly poll) .

For each project submission did the entrant do the following:

image

  • Follow the Steps - Did they provide the steps it took to complete the project (text, video, or images) and/or schematics.
  • Submit Video Proof - Did they post a video proof of their project?
  • Stick to the Theme - How well did the project stick to the theme of the competition?
  • Demonstrate Originality - Did they come up with a clever name for their project? Or did they introduce something new or that is not commercially available?

 

Get a Decider badge for volunteering to judge a Project14 competition!  To earn a Decider badge, simply volunteer to judge a Project14 Competition, pick the winners and give us the reason for your choices.  The Decider badge will be your reward for making your decision!  Diversity and inclusiveness are the strengths of this program.  You can receive a Decider badge by volunteering to judge this or any future Project14 Competition

 

Here is the list of projects to choose from NFC/RFID:

 

Project14 | Meet the Projects that Use Radiowaves to Communicate through NFC/RFID!

 

 

The Projects:

 

LockNFC  by Fred27:

  • LockNFC - PCB design
  • LockNFC - Does the PCB work?
  • NFC antenna tuning without a VNA
  • LockNFC - enclosure
  • LockNFC - firmware
  • LockNFC - garage door operation
  • LockNFC - front door

 

LockNFC
imageimage
imageimage

 

You don't have permission to edit metadata of this video.
Edit media
x
image
Upload Preview
image

 

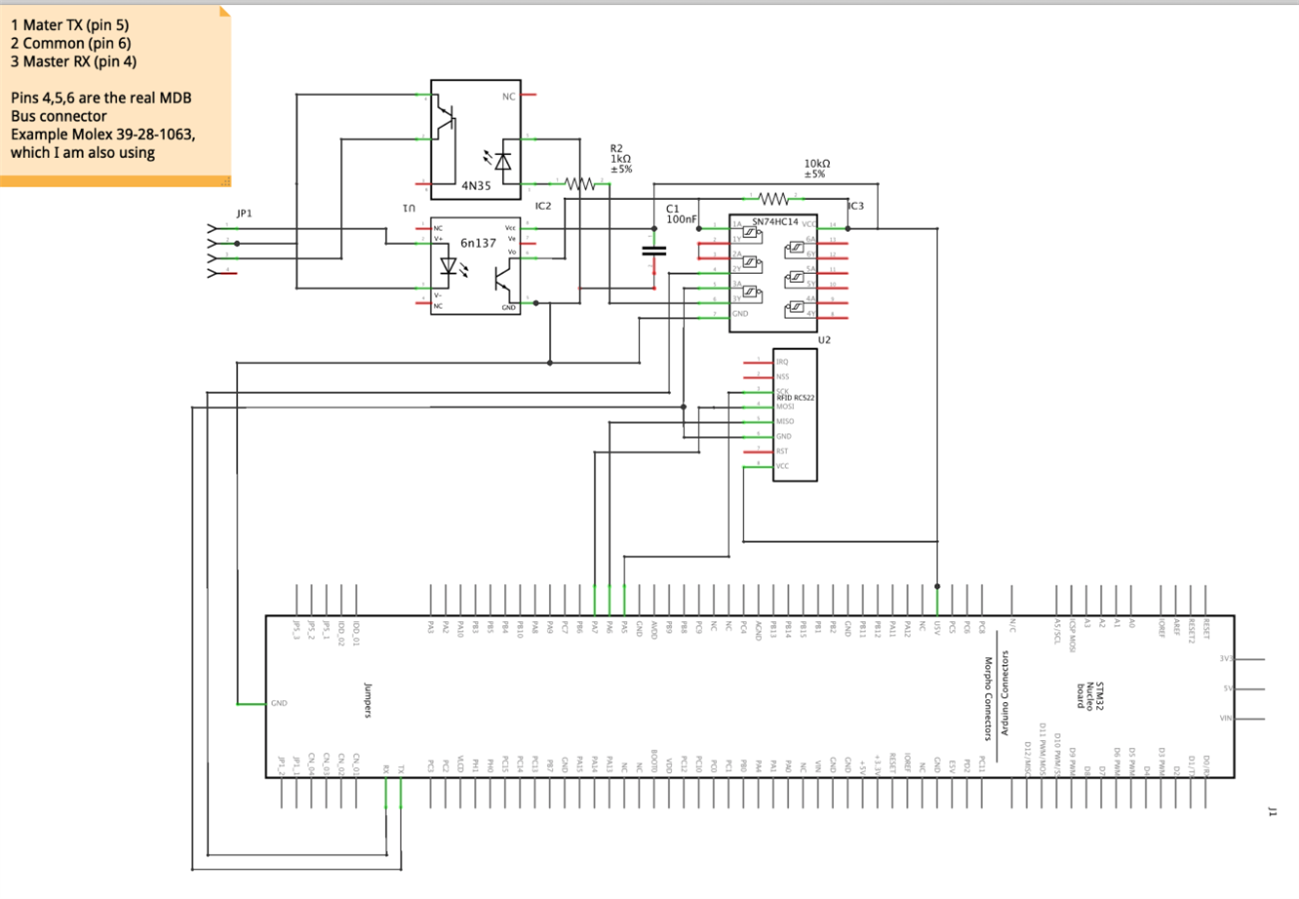
Blue Payment, paying for a vend via RFID card by michail:

 

Blue Payment, paying for a vend via RFID card
imageimage

 

You don't have permission to edit metadata of this video.
Edit media
x
image
Upload Preview
image

 

NOVSIS by BigG:

  • NFC-based Office Visitor Sign-In System for the non-iNDEF’ed** – PART 1 (Introduction & Installation)
  • NOVSIS: the NFC-based Office Visitor Sign-In System – PART 2 (Unpacking the POC demo)

 

NOVSIS
imageimage
imageimage

 

You don't have permission to edit metadata of this video.
Edit media
x
image
Upload Preview
image

 

 

IOT and RFID based medicine prescription by nishanchettri:

 

IoT and RFID based medicine prescription
imageimage

 

You don't have permission to edit metadata of this video.
Edit media
x
image
Upload Preview
image

S.H.E.L.F. V2  by milosrasic98:

 

S.H.E.L.F. V2
imageimage
imageimage

 

You don't have permission to edit metadata of this video.
Edit media
x
image
Upload Preview
image

 

NFC-Badge - Update your badge with your smartphone - Proof of concept by bernhardmayer:

 

NFC-Badge
imageimage
imageimage

 

 

 

NFC and The Raspberry Pi by ipv1:

 

NFC and The Raspberry Pi
imageimage
imageimage

 

You don't have permission to edit metadata of this video.
Edit media
x
image
Upload Preview
image

  • Sign in to reply
  • Cancel

Top Replies

  • balearicdynamics
    balearicdynamics over 6 years ago +7
    Judges in position Tariq!
  • ralphjy
    ralphjy over 6 years ago +7
    Hi Tariq, I’d be happy to help judge the competition. Ralph
  • stevesmythe
    stevesmythe over 6 years ago +7
    Hi Tariq If you need any more judges, I'd be happy to join my illustrious colleagues above. Steve
  • genebren
    genebren over 6 years ago

    Tariq,

     

    I will be glad to assist in the judging of this event.

     

    Gene

    • Cancel
    • Vote Up +6 Vote Down
    • Sign in to reply
    • Cancel
  • balearicdynamics
    balearicdynamics over 6 years ago

    Judges in position Tariq!

    • Cancel
    • Vote Up +7 Vote Down
    • Sign in to reply
    • Cancel
  • ralphjy
    ralphjy over 6 years ago

    Hi Tariq,

     

    I’d be happy to help judge the competition.

     

    Ralph

    • Cancel
    • Vote Up +7 Vote Down
    • Sign in to reply
    • Cancel
  • stevesmythe
    stevesmythe over 6 years ago

    Hi Tariq

     

    If you need any more judges, I'd be happy to join my illustrious colleagues above.

     

    Steve

    • Cancel
    • Vote Up +7 Vote Down
    • Sign in to reply
    • Cancel
  • Fred27
    Fred27 over 6 years ago

    I'd normally be up for some judging, but probably best I pass on this one.

    • Cancel
    • Vote Up +7 Vote Down
    • Sign in to reply
    • Cancel
  • three-phase
    three-phase over 6 years ago

    I too will be available to help with the judging on this one.

     

    Kind regards.

    • Cancel
    • Vote Up +5 Vote Down
    • Sign in to reply
    • Cancel
  • 14rhb
    14rhb over 6 years ago

    Hopefully not too late so I've messaged you my choices. Out of interest I score the projects on various criteria like the number of posts, videos, the detail of the code, was it fun etc with 1-3 points allocated for each. My first choice was easy but then I had three on the same number of points....so I marked them each again. It's been a good start to my day image, now off to work.

     

    Rod

    • Cancel
    • Vote Up +3 Vote Down
    • Sign in to reply
    • Cancel
  • tariq.ahmad
    tariq.ahmad over 6 years ago

    There is currently a 3 way tie and I am still waiting to hear from a couple of community judges.   Hoping to have this ready to go by end of the day so if anyone else wants to help break the tie let me know!

    • Cancel
    • Vote Up +6 Vote Down
    • Sign in to reply
    • Cancel
  • balearicdynamics
    balearicdynamics over 6 years ago in reply to tariq.ahmad

    Hello Tariq, did you got my message with the judging_

     

    Cheers, Enrico

    • Cancel
    • Vote Up +1 Vote Down
    • Sign in to reply
    • Cancel
  • tariq.ahmad
    tariq.ahmad over 6 years ago

    Hey balearicdynamics , all good.  Got everyone.  

    • Cancel
    • Vote Up +3 Vote Down
    • Sign in to reply
    • Cancel
>
element14 Community

element14 is the first online community specifically for engineers. Connect with your peers and get expert answers to your questions.

  • Members
  • Learn
  • Technologies
  • Challenges & Projects
  • Products
  • Store
  • About Us
  • Feedback & Support
  • FAQs
  • Terms of Use
  • Privacy Policy
  • Legal and Copyright Notices
  • Sitemap
  • Cookies

An Avnet Company © 2025 Premier Farnell Limited. All Rights Reserved.

Premier Farnell Ltd, registered in England and Wales (no 00876412), registered office: Farnell House, Forge Lane, Leeds LS12 2NE.

ICP 备案号 10220084.

Follow element14

  • X
  • Facebook
  • linkedin
  • YouTube