![]() | Enter Your Electronics & Design Project for Your Chance to Win a $100 Shopping Cart! | Project14 Home |
| Monthly Themes | ||
| Monthly Theme Poll |
Congratulations to genebren for Walky the Biped Robot - WalkyII the final chapter., carmelito for Continuous Servo Bot , and Workshopshed for Jumbo Servo !
You are the winners of Movers and Shakers competition from Project14 ! You win a $100 Shopping Cart!
“If there is no struggle, there is no progress.” - Frederick Douglass
"We live in this world in order always to learn industriously and to enlighten each other by means of discussion and to strive vigorously to promote the progress of science and the fine arts." - Wolfgang Amadeus Mozart
The Movers and Shakers theme brought you projects that move and shake. This includes any projects that used servo motors, stepper motors, vibration motors, solenoids, mechatronics, levers, and linkages. The Movers and Shakers drew inspiration from the lives that inspired progress in a forward direction. You could look to the great lives and achievements of luminaries such in science and technology such as Faraday and Tesla for inspiration, or you could look to literature or the arts such as Shakespeare or Ibert for inspiration behind projects. Inspiration for projects could come from anyone that pushes progress forward by forcing change for the sake of knowledge.
Without further adieu, here are your winners.....
First Place Winners:
Walky the Biped Robot by genebren
- Walky the Biped Robot - The prequel
- Walky the Biped Robot - Power pack
- Walky the Biped Robot - Oops, Walky has an accident!
- Walky the Biped Robot - A new hope (actually a new body and battery)
- Walky the Biped Robot - WalkyII gets some eyes.
- Walky the Biped Robot - WalkyII gets his legs
- Walky the Biped Robot - WalkyII gets a new brain
- Walky the Biped Robot - WalkyII is learning to walk again!
- Walky the Biped Robot - WalkyII is learning to walk again! (part 2)
- Walky the Biped Robot - WalkyII the final chapter.
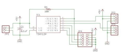
Walky the Biped Robot, the first element14 project from genebren , was 16 years making, and the unanimous favorite of our community member judges. The project began as a way of paying it forward with the precious time he had with his son. In those days, he spent a fair amount of his time building projects in the hope of getting his son interested in engineering This earlier incarnation of Walky the Biped robot did not have the most graceful set of legs. Its body was cut or machined out of scraps of plexiglass and glued together. Metal control rods, with swivel ball joints transferred the servos movement to the feet and legs. The control board consisted of an ATtiny12 processor, a resistor, and a capacitor. Having lost any code and the schematic, he started out by tracing out the old controller, built on perf-board, and generated a schematic:
The old robot having long been disassembled. genebren made plans to resurrect Walky and make it a platform for future experiments, leading to fully autonomous operation. His initial goal was to give the robot awareness to manage edge and object detection, while accepting control from a R/C controller.
The 1940 Laws of Robotics (by Isaac Asimov and John W. Campbell)
First Law: A robot may not injure a human being, or, through inaction, allow a human being to come to harm.
Second Law: A robot must obey orders given it by human beings, except where such orders would conflict with the First Law.
Third Law: A robot must protect its own existence as long as such protection does not conflict with the First or Second Law.
"Considering the effort the author spent developing the project, solving the issues in the walk mechanism, this project (is) the star (for) followers of Project14. A great example of a collaborative project." - Community Member Judge
"First place was really easy to pickout and has to be WalkyII. If I was able to mark on just one thing then the cute name would have got this to win, however it also did really well in my opinion on all other aspects." - Community Member Judge
Continuous Servo Bot by carmelito
For the past couple of months carmelito had been working on a servo mechinism for his Design Challenges project, Bluetooth Maze - Final Build . The Beaglebone Black Wireless was the brains of the project and used to run the servo mechanism. Part of his build involved 3D printed parts that he designed using Autodesk's Fustion 360. This time, for his Continuous Servo Bot he decided to use an Arduino Nano as the brains of his bot. It's powered using 2 cell Lipo battery. The nano can be replaced with an Arduino MKR1000. He leaves code to help you if you plan on replicating this build.
"Interesting approach and a good idea on the base of the project. In my opinion, a better software approach can do the difference but I appreciated the detail of the project. '" - Community Member Judge
Also on Project14 by carmelito :
- Tilt Solar Light in Solar Powered Yard Gadget
- Automated Tea Dunker in Wacky Automation Devices
- Mini LED Christmas Tree in Cool LED Display
- Weather Cloud Clock in Open Arduino
- Robots with Wheels - CupRobot in Robots with Wheels
Jumbo Servo by Workshopshed
Workshopshed wanted to move the nozzle of a squirting flower of a big project he was building. The micro servos he head on hand were not enough to power the moving mechanism so he decided to build his own Jumbo Servo. Applying what he learned from Motor Drive Control for Makers , he determined that an arduino and a potentiometer should be capable of acting as such a servo. He had a 12v gearbox motor that simply needed some cleaning and lubrication to get running and a sutable L298 H-Bridge module to drive the motor. He went with I2C communition instead of using the typical analogue PWM used by a servo.
"A new approach developing projects based on servos. The author developed a great way to make big servos with a minimum effort and low price. In my opinion, he opened a new way to make projects 'thinking big'. - Community Member Judge
Workshopshed built an Old fashioned Japanese Music Box that consists of a simple wooden box that uses a hand cranked music mechanism to play a tune from a popular Japanese animation. It uses dual 555 timers to control the mechanical music box, a transistor, and a few discrete components. It is triggered by a capacitive touch module with an active high output. A simple transistor switch inverts the signal and triggers the first 555. This is configured as a monostable and runs for a few seconds. The second 555 is configured as an astable with a diode in the timing circuit to make it perform as a PWM generator. This allows speed control of the motor which is driven by a transistor. The motor was a modified microservo, the mechanics were adjusted so that it could run continuously and the control circuit was removed and replaced with a simple capacitor, with the above circuit providing the control. As Workshopshed sees it, with something as small as a Raspberry Pi Zero or a Beaglebone pocket you have the resources of a full computer to give your project all the musical properties you need.
Also on Project14 by Workshopshed
- Voice activated torch using a Rube Goldberg Machine in Wacky Automation Devices
- Train Repair in Simple Electronic Repairs
- A lightweight robot platform in Robots with Wheels
- Mini Logic Probe with display in DIY Test Equipment
- Old fashioned Japanese Music Box in Simple Music Maker
- Beaglebone plays the blues in Simple Music Maker
Honorable Mention:
Converting an existing effect pedal to operate a second effects unit using a resistive strip sensor. by ipfreely
ipfreely's project literally rocked! It used levers and linkages to move a sensor which in turn moves a guitar effect parameter which then makes a room start shaking as you rock out. It moved a sound parameter and shook the room when played through a 100 watt stack. His video proof demostrates a Tesla coil and RJM Tone Saver with isolated output.
"ipfreely's guitar amp looked really cool, great video ...it did get (one of) my top scores for the fun aspect." - Community Member Judge
What's Happening Now
There's always stuff going on in the community so if you ran out of time for the Smart Alarm Competition you can suggest a similar idea in the Monthly Poll as well as vote on which of the community member's ideas you want to see happen next. You can also join the Clustered MCUs competition to build projects that involve two or more microcontrollers and there is still time to build Solar Power Devices that harvests the energy of the sun!
Thank you for continued support of Project14 !
Keep inspiring others with your videos, have fun, and be creative. Your only limit is your imagination and well... time! 
In the comments below:












Top Comments