![]() | Enter Your Electronics & Design Project for a chance to win an $200 Shopping cart of product! Back to homepage![]() | Project14 Home |
| Monthly Themes | ||
| Monthly Theme Poll |
"Thus, the photons which constitute a ray of light behave like intelligent human beings: out of all possible curves they always select the one which will take them most quickly to their goal." - Max Planck, (1858-1947) was a German theoretical physicist whose discovery of energy quanta won him the Nobel Prize in Physics in 1918.
Congratulations to aspork42 for WWCS - World's Worst Color Sensor - Project 14 Photonics Challenge You are the winner of a $200 Shopping Cart and earn the Grand Prize Trophy Badge!
Congratulations to kk99 for Simple light flicker meter, milosrasic98 for Ski Lamp, and Jan Cumps for PiFace, Raspberry, LabVIEW and LEDs! You are the First Place winners of the $100 Shopping Cart and earn First Place Trophies!
The Photonics competition gave you an opportunity to do projects around lasers, LEDs, phototransistors, LiDARs, TOF cameras, and more! Photonics is the science of light. It is derived from the Greek word "phos" which means light. It emerged as a field in 1960 with the invention of the laser and although the term was coined earlier, it came into common use in the 1980s with the adoption of fiber-optic cable by telecommunications companies, making the digital age we live in possible. Amongst the things that photonics has made possible are high-speed internet, laser tattoo removal, LASIK eye surgery, and infrared goggles. Your project can involve anything that uses optoelectronic components to source, detect, and control light. This includes any applications that study how photoelectric or photovoltaic effect is used photodiodes (such as solar cells), phototransistors, photomultipliers optoisolators, and integrated optical circuit (IOC) elements; photoconductivity used in photoresistors, photoconductive camera tubes, and charge-coupled imaging devices; stimulated emission used in injection laser diodes and quantum cascade lasers; lossev effect or radiative recombination used in: light-emitting diodes (LED) and OLEDs; photoemissivity used in a photoemissive camera tube; and applications related to optocoupler and optical fiber communications.
Without further Ado here are your winners.......
| {tabbedtable} Tab Label | Tab Content | ||||||||||||||||||||||||
|---|---|---|---|---|---|---|---|---|---|---|---|---|---|---|---|---|---|---|---|---|---|---|---|---|---|
The Winners | The Grand Prize
WWCS - World's Worst Color Sensor - Project 14 Photonics Challenge by aspork42 :
Community Member Scoring:
Grand Prize: 10 points, First Place: 1 point Total Points: 11 Points
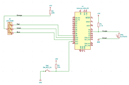
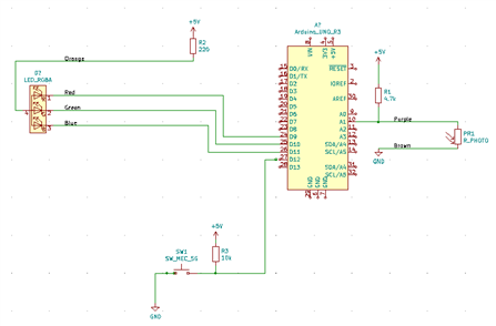
aspork42 has had an idea for a super basic color sensor for. along time. He's not talking about fancy-schmancy color sensors, but rather something more basic... much much more basic... The concept here is to use a humble RGB LED and a photoresistor (aka "light dependent resistor" LDR). The thought is that if you can control the color of the light, then you know what spectrum is available at the sensor. This is the opposite of how most imagers work. The standard color image sensor has multiple pixels, each with a band-pass filter relative to roughly "red", "green", and "blue", and the light source contains spread-spectrum light (aka "white"). His plan was to sequentially turn on just one color light at a time, then read the analog value produced by the LDR through a voltage divider circuit. He'll average 1000 readings, then scale them to a normalized 0-255 to represent 8-bit RGB color. He's using an Arduino to control it. This isn't meant to be highly accurate, but there could be some applications for it. One that comes to mind (potentially) is a kids game where they place a colored block into a toy, and the toy can tell them what color it is. This changes out a multi-dolor sensor with dirt-cheap jellybean parts and works good enough to identify 10 colors. For the actual sensor module hardware, he devised a simple holder for the LED and LDR. I hold the LED at +10° from vertical, and the sensor at +30°. This keeps the spectral reflections from the light going away from the sensor as to not blind it.
First Place Winners:
Simple light flicker meter by kk99 :
Community Member Scoring:
First Place: 4 points Total Points: 4 Points
The basic idea was to create a simple device which allow to compare the quality of light sources e.g. LED bulbs. He uses a TSL250R IC containing photodiode and operational amplifier with configured feedback loop. This IC is optical sensor which output voltage is proportional to light intensitivity. He put this sensor inside to M5Stick case and connected directly to ESP32 module. Output from sensor is connected to GPIO with number 35. Output data is sampled by ADC which is triggered by hardware timer of ESP32 board. After sampling there is calculated FFT. After that there is obtained frequency for maximum peak. Additionally there is displayed a plot with input data, so we could see amplitude of input signal. All data are presented on OLED display.
PiFace, Raspberry, LabVIEW and LEDs by Jan Cumps:
Community Member Scoring:
Grand Prize: 2 points First Place: 2 points Total Points: 4 Points
For the Project14 theme Photonics, Jan Cumps created a LabVIEW flow that will switch on 6 LEDS in sequence, then switch them off again. Another Blinky . There's more though. It shows the SCPI service he wrote for Linux in action, together with the custom LabVIEW IVI driver created for that project. The functionality is simple. Six outputs of a PiFace are switched on in sequence. Then they are switched off in sequence again.
There are a few things in this flow that are commonly used in LabVIEW
All code, either LabVIEW, Raspberry Pi C / C++, shell scripts and service wrappers, are documented in this blog series. The generic incrementer and this specific LabVIEW example is attached to the project blog.
Ski Lamp by milosrasic98:
Community Member Scoring:
Grand Prize: 2 points First Place: 2 points Total Points: 4 Points
For this project, milosrasic98 decided to upgrade an old project that he did about 8 months ago, but hadn't posted anything about here. He bought a standard RGB LED strip set, which came with 5m of RGB LED strip, a small IR remote control and a 12V power supply. One of his favorite sports is skiing and for a long time, he wanted to mount my skis on the wall, but it would be boring to do it in an ordinary way. So he cut out a mountain of a piece of wood, put the LED strip behind it and hanged it up like that, he loved how it looked and it worked okay, but with limited number of colors, and of course, only controllable using the small remote that came with it. So he decided by using an ESP8266-07 with some additional hardware, to make it better, to keep all of the functionality it has now, but add the option of controlling it by a phone app.
| ||||||||||||||||||||||||
| The Runners Up | Runners Up:
The following members received first place votes.
Photonics: Wireless Communication with Infrared by fmilburn
Community Member Scoring:
First Place: 4 points, Total Points: 4 Points
This blog describes how infrared receivers such as the Vishay TSOP38238TSOP38238 work and rather than using a library or built-in hardware it describes an oddball way of wireless communication of my own design. A microcontroller will be used to turn UART transmissions into a modulated signal which can then be read into UART on the receiving microcontroller using the TSOP38328. While located with the Photonics Project14 Photonics entries, it is not an official entry and it is not my intention to have it eligible for a prize.
Arduino MSGEQ7 Light Organ - high power LED banks for your backyard party by robogary:
Community Member Scoring:
First Place: 2 points, Total Points: 2 Points
This is a LED light Organ project meant for summertime evening fun. Imagine grilling on your house deck, patio, or beachfront..........relaxing (or rockin' and rollin' ) with a stereo playing, and 100+ feet (35 meters) of deck railing ( backyard fence or yard ) bursting in a multitude of LED colors to the tunes, lighting up the night sky. That is the goal of this project. 5M LED strips are relatively inexpensive, wickedly bright , can be bought in a wide variety of colors and in waterproof versions.
Candle in the wind by redcharly
Community Member Scoring:
Grand Prize: 2 points, Total Points: 2 Points
This project is a simple game that inspired my 4-year-old son. redcharly saw him spellbound looking at the flame of a candle, the candle of a birthday cake. He tried to make him play a bit with LEDs but the charm of a flame that moves as if it were alive cannot be equaled by a cold LED. Looking at the flame of a candle, he tried to simulate it with a simple circuit that can be used to introduce some of the potentials of an Arduino board to my students. If we look closely at the flame of a candle, we can see that it takes on different colors. Below, near the wick, there will be bluish shades, while going up the color changes from blue to red-orange to get bright yellow. In addition to this chromatic variation, we will also have to take into consideration the effect of the convective currents that cause the flame to wave and move continuously in an unpredictable way, especially in its upper part. These two aspects relating to a candle flame can be modeled using Arduino's PWM modulation and Random function. This is therefore an excellent opportunity to show students what PWM modulation is and what its typical uses are.
Color Classification on ESP32Cam by ankur608 :
Community Member Scoring:
First Place: 1 points Total Points: 1 Points
| ||||||||||||||||||||||||
In the comments below:





































Top Comments