![]() | Enter Your Electronics & Design Project for a chance to win a $200 shopping cart! Back to homepage![]() | Project14 Home |
| Monthly Themes | ||
| Monthly Theme Poll |
There's Still Time to Submit Your Control Systems Project!
Submit your project from now until anytime on Oct 14th to have your project featured here!
- Build a control system that checks feedback and computes errors. Your project can be anything from simple on-off controllers, PID control, or model predictive control.
You will be judged on the basis of the following criteria:
- Follow the Steps - Did they provide the steps it took to complete the project (text, video, or images) and/or schematics.
- Submit Video Proof - Did they post a video proof of their project?
- Stick to the Theme - How well did the project stick to the theme of the competition?
- Demonstrate Originality - Did they come up with a clever name for their project? Or did they introduce something new or that is not commercially available?
The Projects:
Home Air Quality Control System by cmelement14:
| Home Air Quality Control Systems | |
|---|---|
![]() | ![]() |
![]() | |
Simple Electronic Control Systems by Jan Cumps:
Simple Electronic Control Systems - Current Control with 1 transistor
Simple Electronic Control Systems - Current Control with 1 JFET
| Simple Electronic Control Systems | |
|---|---|
![]() | ![]() |
![]() | ![]() |
Exploring Linear Voltage Regulation by fmilburn:
| Exploring Linear Voltage Regulation | |
|---|---|
![]() | ![]() |
![]() | ![]() |
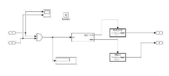
Auto-tuning high current dual-channel motor control unit. by shreyasborse:
| Auto-tuning high current dual channel motor control unit | |
|---|---|
![]() | ![]() |
![]() | ![]() |
Compressor Air Pressure Regulator Control by jw0752:
| Compressor Air Pressure Regulator Control | |
|---|---|
![]() | ![]() |
![]() | ![]() |
Running in circles ? Make it perfect circles with regulators by robogary:
| Running in circles? Make it perfect circles with regulators | |
|---|---|
![]() | ![]() |
What's Cooking with that reflow oven of yours by BigG:
What's cooking with that reflow oven of yours (part 1)
What's cooking with that reflow oven of yours (part 2)
| What's cooking with that reflow oven of yours | |
|---|---|
![]() | ![]() |
![]() | ![]() |
OpenWindow: open-source car electric window controller by apreed:
| OpenWindow: open-source car electric window controller | |
|---|---|
![]() | ![]() |
![]() | ![]() |
Yummy yogurt with temperature control by redcharly :
| Yummy yogurt with temperature control | |
|---|---|
![]() | ![]() |
![]() | ![]() |
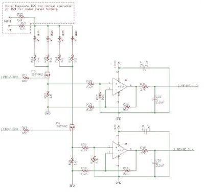
Smart Solar Lighting Project - LED Intensity Control System by genebren :
| Smart Solar Lighting Project - LED Intensity Control System | |
|---|---|
![]() | ![]() |
![]() | ![]() |







































Top Comments
-
three-phase
-
Cancel
-
Vote Up
+3
Vote Down
-
-
Sign in to reply
-
More
-
Cancel
-
tariq.ahmad
in reply to three-phase
-
Cancel
-
Vote Up
+1
Vote Down
-
-
Sign in to reply
-
More
-
Cancel
Comment-
tariq.ahmad
in reply to three-phase
-
Cancel
-
Vote Up
+1
Vote Down
-
-
Sign in to reply
-
More
-
Cancel
Children