element14 Community
element14 Community
    Register Log In
  • Site
  • Search
  • Log In Register
  • Community Hub
    Community Hub
    • What's New on element14
    • Feedback and Support
    • Benefits of Membership
    • Personal Blogs
    • Members Area
    • Achievement Levels
  • Learn
    Learn
    • Ask an Expert
    • eBooks
    • element14 presents
    • Learning Center
    • Tech Spotlight
    • STEM Academy
    • Webinars, Training and Events
    • Learning Groups
  • Technologies
    Technologies
    • 3D Printing
    • FPGA
    • Industrial Automation
    • Internet of Things
    • Power & Energy
    • Sensors
    • Technology Groups
  • Challenges & Projects
    Challenges & Projects
    • Design Challenges
    • element14 presents Projects
    • Project14
    • Arduino Projects
    • Raspberry Pi Projects
    • Project Groups
  • Products
    Products
    • Arduino
    • Avnet & Tria Boards Community
    • Dev Tools
    • Manufacturers
    • Multicomp Pro
    • Product Groups
    • Raspberry Pi
    • RoadTests & Reviews
  • About Us
    About the element14 Community
  • Store
    Store
    • Visit Your Store
    • Choose another store...
      • Europe
      •  Austria (German)
      •  Belgium (Dutch, French)
      •  Bulgaria (Bulgarian)
      •  Czech Republic (Czech)
      •  Denmark (Danish)
      •  Estonia (Estonian)
      •  Finland (Finnish)
      •  France (French)
      •  Germany (German)
      •  Hungary (Hungarian)
      •  Ireland
      •  Israel
      •  Italy (Italian)
      •  Latvia (Latvian)
      •  
      •  Lithuania (Lithuanian)
      •  Netherlands (Dutch)
      •  Norway (Norwegian)
      •  Poland (Polish)
      •  Portugal (Portuguese)
      •  Romania (Romanian)
      •  Russia (Russian)
      •  Slovakia (Slovak)
      •  Slovenia (Slovenian)
      •  Spain (Spanish)
      •  Sweden (Swedish)
      •  Switzerland(German, French)
      •  Turkey (Turkish)
      •  United Kingdom
      • Asia Pacific
      •  Australia
      •  China
      •  Hong Kong
      •  India
      •  Japan
      •  Korea (Korean)
      •  Malaysia
      •  New Zealand
      •  Philippines
      •  Singapore
      •  Taiwan
      •  Thailand (Thai)
      •  Vietnam
      • Americas
      •  Brazil (Portuguese)
      •  Canada
      •  Mexico (Spanish)
      •  United States
      Can't find the country/region you're looking for? Visit our export site or find a local distributor.
  • Translate
  • Profile
  • Settings
Test & Tools
  • Technologies
  • More
Test & Tools
Blog The Modular Bench Power Supply ++, The Essential DIY Build for Every EE Student and Old Timer alike...
  • Blog
  • Forum
  • Documents
  • Files
  • Members
  • Mentions
  • Sub-Groups
  • Tags
  • More
  • Cancel
  • New
Join Test & Tools to participate - click to join for free!
  • Share
  • More
  • Cancel
Group Actions
  • Group RSS
  • More
  • Cancel
Engagement
  • Author Author: Robert Peter Oakes
  • Date Created: 15 Sep 2014 4:56 AM Date Created
  • Views 13773 views
  • Likes 20 likes
  • Comments 54 comments
  • tutorial
  • bench
  • meter
  • supply
  • load
  • dc
  • power
Related
Recommended

The Modular Bench Power Supply ++, The Essential DIY Build for Every EE Student and Old Timer alike...

Robert Peter Oakes
Robert Peter Oakes
15 Sep 2014

For every student of Electrical / Electronic Engineering and also the more mature Hobbyist, there is one thing you MUST build for your self at one time or another in your career, preferably earlier on

 

That's a Bench Power Supply and if you don't know how to start or are interested in having a second go at it then welcome to the show, it is going to be a fun and educational ride for all of us.

 

Blog #2 - Voltage References http://www.element14.com/community/groups/test-and-measurement/blog/2014/09/29/voltage-references--the-modular-bench-power-supply

Blog #3 - OP Amps and the Power Stage : http://www.element14.com/community/groups/test-and-measurement/blog/2014/10/04/op-amps-1--intro--the-modular-bench-power-supply

Blog #4 - Displays - Digital and Simple http://www.element14.com/community/groups/test-and-measurement/blog/2014/11/13/the-modular-bench-power-supply--simple-display-setup

BLOG #5 - Power Output Stage (BJT/MOSFET) http://www.element14.com/community/groups/test-and-measurement/blog/2014/11/16/the-modular-bench-power-supply--power-output-stages

BLOG #6 - Basic Unit The Modular Bench Power Supply ++, Putting it all together, the bare bones

Blog #7 - The Modular Bench Power Supply ++ The Input Stage... I want the POWER!!!

Blog #8 - The Modular Bench Power Supply ++, Getting the higher voltages for high side MOSFETS

Blog #9 - The Modular Bench Power Supply ++, More on Displays and using an Arduino to measure Volts and Amps

Blog #10 - The Modular Bench Power Supply ++, Arduino UNO and precision ADC, DAC + MDO3000 I2C debugging

Blog #11 - The Modular Bench Power Supply ++, Differential Sensing and summing junctions

Blog #12 - The Modular Bench Power Supply ++, Integration theory and practical

Blog #13 - The Modular Bench Power Supply ++, testing it all on the bench with the BreadBoard

Blog #14 - Electronic DC Load - Design and Build to test PSU Project

Blog #15 - Electronic DC Load - Performance Improvements

 

You don't have permission to edit metadata of this video.
Edit media
x
image
Upload Preview
image

So firstly why should every EE build one of these, well for starters it is a very useful tool for any EE to use for prototyping, testing and many other things from Battery Charging to help test the power limits of a new control system

the second and an equally important reason is it provides numerous opportunities to learn some great skills regarding controlling power, feedback loops used for current limits and voltage stability, you can learn the difference between Accuracy and Stability (Which do you think is more important for a voltage reference in a power supply, well you will find out).

 

So who am I to show you how. Well I'm a certified electronics engineer who went through an apprenticeship in the north of England with a great company called Welwyn Electric (Now I believe part of the Vishay group). Anyway I learned my trade there and also had the awesome opportunity to work in a second level Calibration LAB where I got to play with all sorts of electronics equipment to numerous to list, learning how to calibrate them way beyond the manufacturers standard cal procedures but I also learned the value of having certain good equipment to help with project design, testing and maintenance. A good Meter, Scope and Power Supply, the first two are out of reach as a tutorial but the supply is not. I built my first one when I was 17, there were no micro-controllers, no LCD Displays, it was all analogue and Moving Coil Meters... Ah those where the days.

 

Anyway, the whole process from designing it, figuring out why things worked the way they did and also how to improve on the design over time to make it more accurate, more stable and provide more power was always a great learning opportunity

 

Now I wish to share this with everyone on a new and improved Modular Bench Power System, and when I say modular I mean modular. I have seen so many designs claiming to be modular but in reality it is one design and one fixed result. Some good and some bad.

 

Element 14 has been kind enough to sponsor me for this project and I will be providing links to all the components used in he project so you can also use the same if you so desire.

 

What I am planning is a power system that can be as upgradeable as most desktop computers (Need a new video card, great, swap out the old for new, need a better CPU, Same thing). In our case each significant module of this power supply will go through two or more versions as we ride the project to its destination. My Target destination anyway, you will be welcome to ride all the way with me or get off part way through depending on your budget and time. Oh and of course you can also stay on the train and take it beyond my design and make it yours. and you don't have to do everything, there is plenty of opportunity to mix and match as we go.

 

by now yo may be wondering, why do I keep calling it the Bench power System and not Supply, well this is why:-

 

My ideal target specifications

There will be three significant parts that can be built as separate projects or included into the Power System

Dual Channel Power Supply each outputting 30V @ 4A or 15V @ 8A, user selectable, independently adjustable

DC Load 60V /10A (But not 600W image ) controlling  Volts and Current

Power Meter showing Watts, Watt Hour, Volts, Current

Battery Charging Profiles

Logging on all modules above

Network and USB support for LXI and VISA protocols (SCPI)

All modules controlled by micro-controller/s with a master control unit based on embedded Linux

4" touch screen display / control

Speech Output

 

Not all of the above features are needed or essential, and there is no need to build yours to the same specification, I will tell you where the opportunities are to put in parts to meet your budget and requirements

 

The main power supply is broken down in to several sub modules as follows

 

Voltage Reference circuit, providing feeding the other modules

DC Power, this module converts the mains supply to a safe and smooth voltage for the rest of the supply

Output Driver. This module will be  power transistors providing the actual limiting of the output to supply channels

Output and Sense, this is the actual output and also the voltage sense circuit needed for control

Voltage Control module set and vary the desired output voltage of the supply

Current control module will allow the user to pre-set the current limits of the power supply outputs

Displays and Controls, how else will you see and adjust things image

 

We will start with the basics, a backgrounder on the modules purpose and basic functionality, the simpler analogue design and accurate enough for basic projects, this will help you understand Voltage references, OP-AMPS, feedback loops, Curent shunts both high side and low side and the benefits of each

 

Later, once we have the basic PSU working, we will upgrade modules to improve the regulation, accuracy and then some form of digital control in the form of a micro-controller, at this point we will discuss ADC, DAC resolution, over sampling etc.

 

This is a block diagram of the first modules we will tackle:

image

Oh and don worry if your unsure of handling mains voltages , there will be an option to cover that off too, I don't want to put anyone in harms way or take them out of their comfort zone (If your new to electronics and don't have experienced help, take the simpler approach I will present)

 

Oh, just so were clear. not all the designs are complete, only the concepts and target specifications are known at this point, I have many parts selected based on experience but what we end up with is unknown at this time and like I said at the beginning, its going to be a fun ride. So buckle up and get the soldering irons tuned

 

So what do you think, I'm open to ideas and nothing too crazy will be rejected from the considerations pile, if there is something you would specifically like covered, let me know

 

I look forward to your input and support

 

First lesson coming soon all about Voltage References.

  • Sign in to reply

Top Comments

  • 4ringfan
    4ringfan over 11 years ago +1
    I'm interested in this as well. I'm looking forward to watching the videos.
  • jw0752
    jw0752 over 11 years ago in reply to 4ringfan +1
    Hi Mike, This is a great series of videos by Peter. Peter is also an expert on Arduino in case you have any questions. John
  • DAB
    DAB over 10 years ago +1
    Hi Peter, Count me in, I have been following your progress with great interest. DAB
Parents
  • omnacron
    omnacron over 10 years ago

    Hello, First off great video series im eager to so the completion. I have a few questions, first in your original plans you only use a single dual op amp but the revised which i am have difficulty understanding uses 4 op amps 2 for voltage control and 2 for the adjusting.? two if at all possible do i have to install the second set of op amps for this supply to work? i am currently to the build stage when looking back through i seen the updates plans i was like sun of a gun. if i need to build the second set of op amps thats ok i have a lm3224n ill use. third any chance you can post the revised plans but in the same format as original? sorry if that is a stupid request but for some reason im having a heck of a time reading it. Thank you.

    • Cancel
    • Vote Up 0 Vote Down
    • Sign in to reply
    • More
    • Cancel
  • omnacron
    omnacron over 10 years ago in reply to omnacron

    ok i feel like a idiot. i realised that i missed the link for the parts of the plans i missed. But my question is do i need this extra sensing atm im not looking for super fine control (budget restraints)?

    • Cancel
    • Vote Up 0 Vote Down
    • Sign in to reply
    • More
    • Cancel
  • omnacron
    omnacron over 10 years ago in reply to Robert Peter Oakes

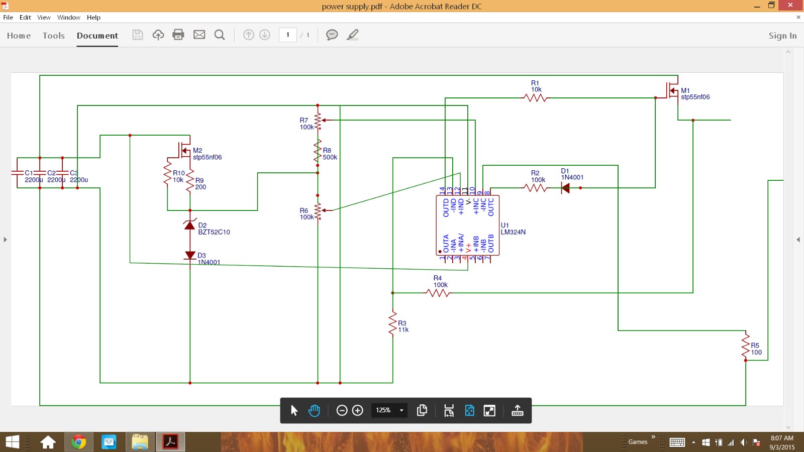
    image

    the pots are 50k and 10k i forgot to change the value of them and the diodes are not the correct ones i didn't draw out the rectifier and transformer but that is the base circuit.

    • Cancel
    • Vote Up 0 Vote Down
    • Sign in to reply
    • More
    • Cancel
  • Robert Peter Oakes
    Robert Peter Oakes over 10 years ago in reply to omnacron

    OK, as I suspected, using a mosfet there is not going to work, the Zener is only dropping 5.1V leaving a wopping 33 across the resistor and MOSFET, Mosfet gate threasholds are in the reagon of about +-4V so in this case the mosfet will be hard on and all that power / voltage drop is across the resistors and therefor a toaster !! image, you need to use a JFET with this circuit or remove the mosfet and use a 2K ish resistor like I described (It will be less stable than with the JFET, but more stable than with the MOSFET, + you would be using a P Channel MOSFET if it where appropriate, which it is not

     

    Once we have the Rerence working we can move onto the next stage

     

    Hope this helps

    Peter

    • Cancel
    • Vote Up 0 Vote Down
    • Sign in to reply
    • More
    • Cancel
  • Robert Peter Oakes
    Robert Peter Oakes over 10 years ago in reply to omnacron

    i also just noticed your using an LM324, this is only rated to a Max of 32V for its supply but you mentioned your getting about 38V on the supply, you are in serious risk of frying that too if there is a surge on power on or if it runs there for a perios of time

    • Cancel
    • Vote Up 0 Vote Down
    • Sign in to reply
    • More
    • Cancel
  • omnacron
    omnacron over 10 years ago in reply to Robert Peter Oakes

    ok ill browse through my transistor collection and see if i have a jfet and as for the lm324n other than buying a better suited one ill have to come up with a better option, i may have a different op amp ill look. but its looking like my plans for this project are dwindling. I have a different transformer it has 7 taps on it but only 2 amps ill have to re look at the specs to see if maybe it will be closer to the 32v limit. I will mock up a resistor zener and see how well it will work for this project. i Thank you for your time and i will let you know what i find.

    • Cancel
    • Vote Up 0 Vote Down
    • Sign in to reply
    • More
    • Cancel
  • Robert Peter Oakes
    Robert Peter Oakes over 10 years ago in reply to omnacron

    if you have a complete isolated tap that can provide +-12V or so to power the op-amp, you can try floating it on the + supply rail of the main power as I did and showed in my latest videos, this way the zener resistor will dissipate way less heat (use about a 1K this time) and the op-amp will work well within the rated MAX supply

    http://www.element14.com/community/groups/test-and-measurement/blog/2015/05/28/the-modular-bench-power-supply-testing-it-all-on-the-bench-with-the-breadboard

    image

    • Cancel
    • Vote Up 0 Vote Down
    • Sign in to reply
    • More
    • Cancel
Comment
  • Robert Peter Oakes
    Robert Peter Oakes over 10 years ago in reply to omnacron

    if you have a complete isolated tap that can provide +-12V or so to power the op-amp, you can try floating it on the + supply rail of the main power as I did and showed in my latest videos, this way the zener resistor will dissipate way less heat (use about a 1K this time) and the op-amp will work well within the rated MAX supply

    http://www.element14.com/community/groups/test-and-measurement/blog/2015/05/28/the-modular-bench-power-supply-testing-it-all-on-the-bench-with-the-breadboard

    image

    • Cancel
    • Vote Up 0 Vote Down
    • Sign in to reply
    • More
    • Cancel
Children
  • omnacron
    omnacron over 10 years ago in reply to Robert Peter Oakes

    ok ill re whach the videos on using the isolated -+12. im not going to beat around the bush Im having difficulty understanding that diagram mostly due to my limited knowledge so far but im learning. and you mean isolated as in a seperate transformer or a tap on the main transformer i want to use? the one im using right now is a 15-0-15 its a transformer from a old power tool battery charger image

    • Cancel
    • Vote Up 0 Vote Down
    • Sign in to reply
    • More
    • Cancel
  • Robert Peter Oakes
    Robert Peter Oakes over 10 years ago in reply to omnacron

    yup, tht one is great for the main supply, for the OP amp supply you can use a very small transformer if you have one and then you tie the 0V of the op-amp supply to the output of the main power regulator, (VREG in the above diagram)

    • Cancel
    • Vote Up 0 Vote Down
    • Sign in to reply
    • More
    • Cancel
element14 Community

element14 is the first online community specifically for engineers. Connect with your peers and get expert answers to your questions.

  • Members
  • Learn
  • Technologies
  • Challenges & Projects
  • Products
  • Store
  • About Us
  • Feedback & Support
  • FAQs
  • Terms of Use
  • Privacy Policy
  • Legal and Copyright Notices
  • Sitemap
  • Cookies

An Avnet Company © 2026 Premier Farnell Limited. All Rights Reserved.

Premier Farnell Ltd, registered in England and Wales (no 00876412), registered office: Farnell House, Forge Lane, Leeds LS12 2NE.

ICP 备案号 10220084.

Follow element14

  • X
  • Facebook
  • linkedin
  • YouTube