![]() | Enter Your Project for a chance to win a grand prize for the most innovative use of Arduino or a $200 shopping cart! The Birthday Special: Arduino Projects for Arduino Day! | Project14 Home |
| Monthly Themes | ||
| Monthly Theme Poll |
Arduino SD Card Audio Player & LM386 Audio Amplifier board by gam3t3ch
Intelligent Hall Light by mcb1
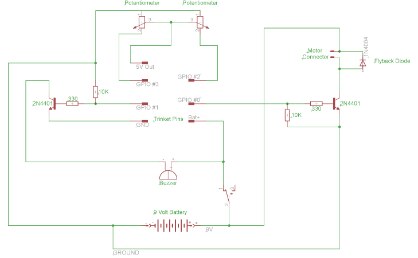
LS Cubed: Little Sister Security System by fmilburn
Marshmallow Eating Poster Makes Arduino Roaster - Project 14 Birthday Blog by Sean_Miller
Weather Cloud Clock by carmelito
The blind's man clock by idanre1
Unreal. Resistance is Futile by balearicdynamics










