![]() | Enter Your Project for a chance to win a grand prize for the most innovative use of Arduino or a $200 shopping cart! The Birthday Special: Arduino Projects for Arduino Day! | Project14 Home |
| Monthly Themes | ||
| Monthly Theme Poll |
Arduino-controlled FLIR DUO MPU-9250 Stabilized Servo Gimbal by rsc
Arduino in Test Instrumentation by Jan Cumps
Arduino in Test Instrumentation - Intro: SCPI Programmable Switch
Arduino in Test Instrumentation - Part 1: SCPI Lib
Arduino in Test Instrumentation - Part 2: Firmware
Arduino in Test Instrumentation - Part 3a: LabVIEW Driver Intitialisation Block
Arduino in Test Instrumentation - Part 3b: LabVIEW Driver Switch Control Block
Arduino in Test Instrumentation - Part 3c: LabVIEW Driver Read Status Block
Arduino in Test Instrumentation - Outro: LabVIEW Example
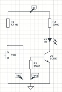
IR intervalometer for camera by kk99
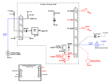
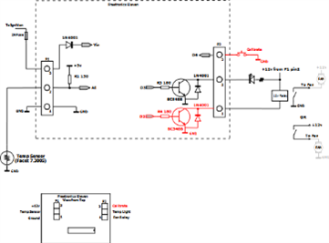
A more Intelligent Idiot Light by mcb1
I See in my Magic Ball...Someone is at the Front Door! by makethingstoday
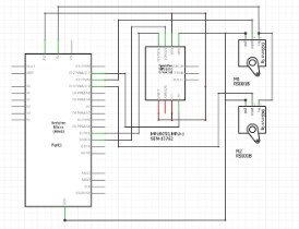
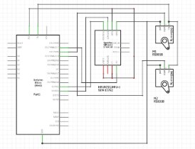
Sensortile - programming with Arduino ! by armour999
Newtonian Arduino based telescope by netpack
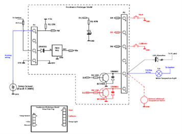
Vehicle Fan Controller by mcb1
The Making of R2D2 - The Force on Wheels by Sean_Miller














