![]() | Enter Your Project for a chance to win a Nano Grand Prize bundle for the most innovative use of Arduino plus a $400 shopping cart! | Project14 Home |
| Monthly Themes | ||
| Monthly Theme Poll |
Project14 | The Birthday Special: A NanoRama Open Arduino Competition!
Submit a Blog in NanoRama or tag your post NanoRamaCH for a Chance to Win!
This special event celebrates the 3rd birthday of Project14 and the 15th birthday of Arduino with an Open Ended Arduino project competition that kicks off the day before Arduino Day on March 21st, 2020. The NanoRama project competition is a follow up to Arduino Day 2020: NanoRama: We're Giving Away Different Nano Boards for Projects that Use Them! We also launched an Arduino Fundamentals: Part I: Quiz where you can test your knowledge (or argue over) your knowledge of Arduino. We will also have a round ups of the last two Arduino project competitions to celebrate Arduino Day in what has turned into an annual tradition.
Arduino Day 2020 Round Ups:
Project14 | The Birthday Special: Open Arduino Projects: Part 1!
Project14 | The Birthday Special: Open Arduino Projects: Part 2!
Project14 | The Birthday Special: Open Arduino Projects: Part 3!
Project14 | The Birthday Special: Open Arduino Projects: Part 4!
Project14 | The Birthday Special: Arduino in IoT in the Cloud Projects!
Project14 | The Birthday Special: Arduino in Robotics Projects!
Project14 | The Birthday Special: Arduino in Programmable Logic Projects!
Project14 | The Birthday Special: Arduino in Remote Monitoring Projects!
Project14 | The Birthday Special: Arduino in Electronic Toy Projects!
Project14 | The Birthday Special: Arduino in RF (Radio Frequency) Projects!
Project14 | The Birthday Special: Arduino in Energy Harvesting Projects!
We're also aware that this is difficult time around the world, the Covid-19 Virus has upended life as we know it.
Your project can also include a Fighting Germs project as suggested in Project14 | Fighting Germs: Win a Thermal Imaging Camera, a Germicidal Lamp, and a Shopping Cart with Matching Charity Donation!
Simply tag your post FightingGermsCH and NanoRamaCH if your Fighting Germs project uses an Arduino.
The Grand Prize
| Every Nano Board | Plus a $400 Shopping Cart |
|---|---|
![]() | ![]() |
| Your Chance to Win a Nano Classic, Nano Every, Nano 33 IoT, Nano BLE, and Nano BLE Sense! | Plus a $400 Shopping Cart to Do Cool Stuff with Your Boards! |
First Place & Finisher Prizes
The Projects:
Arduino SD Card Audio Player & LM386 Audio Amplifier board by gam3t3ch
While gam3t3ch loves working with lm386 chips and working on making better audio he decided the best route to do that was to make a custom arduino audio player that he could connect his lm386 audio boards to, troubleshoot design, and test. This will allow him to test his boards so he can incorporate them into further projects, with the assurance that they are working 100%. Now why would he do this when they are really cheap? Well, because its fun and great for learning and teaching electronics! So he decided to use his main prototyping setup for it and will add some features here and there as he get parts in so that he can fully use it to my advantage. The Arduino is a wonderful tool to help with prototyping and designing with ease. He didn't think he'd get into them that much but he has. Now he is grateful that he can design and implement things quickly versus having to go through other routes. Plus if he blow up an Arduino its not going to be the end of the world, unlike an expensive board that he might not be able to replace quickly.
| Arduino IoT Cloud Controlled MKR Robot Arm | |
|---|---|
![]() | ![]() |
![]() | ![]() |
"This project showed how the Arduino could do far more than expected. It used the Arduino Uno and an SD card to play back sounds and speech. The information here will be very useful for all manner of projects." - Community Member Judge
During the second birthday special, gam3t3ch was invited to appear in a two-part livestream series that bookended the Project14 Birthday:
Intelligent Hall Light by mcb1
This project started as an exercise playing with Neopixels.
We were having issues with the existing Hall Light we have and the constant lamp deaths.
Each time you went to buy a new lamp, a replacement device was cheaper.
I thought about using a cheap PIR coupled with a controller and neopixels.
Normally it would be dull and when triggered would steadily increase in brightness.
| Intelligent Hall Light | |
|---|---|
![]() | ![]() |
![]() | ![]() |
"A very nice project to subtly bring high tech into old systems. The possibilities are endless with this one. (Vehicle fan controller is right up there with this)" - Community Member Judge
LS Cubed: Little Sister Security System by fmilburn
This project was a collaboration of fmilburn and his 6 year old grandson and it was also his offering in the open Arduino contest to celebrate the birthday of Arduino and Project14.
The objective was to create a device which alerts older siblings when their two year old toddler sister is getting into stuff she shouldn't - especially the Lego model that was just completed. Or, for the more technically oriented:
- Install the ESP8266 core into the Arduino IDE with the Board Manager
- Learn how to use ESP-NOW, a point to point protocol works on the ESP family using the Arduino IDE
- Experiment with different sensors, especially the RCWL-0156 "radar" sensor
Most of all, have a bit of fun.
| LS Cubed: Little Sister Security System | |
|---|---|
![]() | ![]() |
![]() | ![]() |
"Excellent project, fun and original, and well detailed" - Community Member Judge
Marshmallow Eating Poster Makes Arduino Roaster - Project 14 Birthday Blog by Sean_Miller
After a very long winter, spring was finally here. That meant that Sean_Miller , his son connormiller , and his wife were ready for weekend evenings at the fire pit. They set about to conquer their ongoing to struggle to perfect the perfect roasted marshmallow. One side isn't brown enough. The center isn't melted enough. Or, after 5 minutes of careful rotation, it suddenly becomes the infamous flaming black glob - which, I must admit, are kind of fun to make, too.
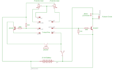
So, in this project they built the Marshmallow Rotisserie. It uses a modified, repurposed broken servo motor to control speed of the Rotisserie, an adjustable timer, a 3D Printed case, and it is powered by a 9V battery.
They used an Arduino Uno to prototype the circuit to get a functional design. This allowed them to hone the resistors and necessary voltage. Desiring to make it an attractive affordable build, they built the final production unit based on the Adafruit Trinket based on the ATtiny and programmed using the same code as the Uno. It allowed them to keep the build small and reduces the overall cost by about half.
Sean's message to everyone: "Happy, Birthday Project 14. We hope you fellow Project 14 builders enjoy this build."
This project was especially popular on Sean_Miller and connormiller YouTube channel, Raising Awesome! Apparently, there are a lot of people out there that share the Miller's quest for the perfect marshmallow!
| Marshmallow Eating Poster Makes Arduino Roaster - Project14 Birthday Blog | |
|---|---|
![]() | ![]() |
![]() | ![]() |
Weather Cloud Clock by carmelito
carmelito had been wanting to make smaller version of Upcycled Clock which was part of the Upcycle it Design Challenge a year prior, so it was easy to replicate at home or at your local maker space, if you can get your hands on a 3D printer. And since this is an Arduino theme, it meant that he had to use the Arduino MKR1000, the original idea was to use and Arduino Uno and an Ethernet shield which I thought I handy in
The idea behind Weather Cloud Clock was to 3D print parts to diffuse Neopixels which will depict the weather outside, which you can get from openweathermap.org , and also display the time on quad alphanumeric display. But, you can also re-purpose the display to show temperature and humidity.
| Weather Cloud Clock | |
|---|---|
![]() | ![]() |
![]() | ![]() |
The blind's man clock by idanre1
I wear eye glasses since I know myself and during the years the number are only going one way, UP
Without them I cannot see almost anything, everything is blurry.
There is one problem, if my kids wake in the middle of the night, I really want to know what time is it, and wearing my glasses several times at night is not an option.
Then I came with a solution, even though I can see digits, the colour stays correct.
I wanted to build a clock that will consist of 1 RGB led, and every hour during the night will have different colour coding.
| The blind's man clock | |
|---|---|
![]() | ![]() |
![]() | ![]() |
Unreal. Resistance is Futile by balearicdynamics
This was balearicdynamics personal birthday gift to Project14 and Arduino. He developed this idea starting with few simple points: use cheap and technology poor objects, regenerating them following a theme (look at the title), empower the objects features with electronics, no matter if the gift is practically useless, , try making something unexpected and amazing as any birthday gift should be, use an Arduino.
As he can't wait to virtually give the gift he built, you'll find the video before the explanation on how this has been done. Enjoy.
| Unreal. Resistance is Futile | |
|---|---|
![]() | ![]() |
![]() | ![]() |
"How could I not choose this! It was 100% fun - in a very bizarre way. The whole build was well documented, great use of 3D printed parts and an awesome video/sound track. I could easily have made this my first choice." - Community Member Judge
300g BOT by mcb1
This project started life as a challenge.
The local Robot Club (who spend time on everything except robots) was looking to get back into robots since they had a sumo ring.
mcb1 talked about making something small and decided on the 300g class.
It allowed for new and younger members to make something which could compete, and wouldn't cost a fortune, or require lifting gear.
| 300g BOT | |
|---|---|
![]() | ![]() |
![]() | ![]() |
HaloBOT ver 2.0 by mcb1
Some time ago mcb1 and his daughter and built a robot based on Picaxe.
It got named HaloBOT and the build is here HaloBOT
Picaxe was chosen at the time to allow Hayley to use the Flowchart version of programming, and it was based ona single board, rather than a collection of bits.
It works and has demonstrated what it needed to, but to be honest it is limited, and now Arduino can do so much more at a lower price.
Enter HaloBOT ver 2.0
He decided that it was time to build a completely new robot, based on the same chassis style but with some hardware upgrades.
It is currently ver 2.0 because he has some extras to add, and like software it is only fair that each version gets another iteration.
(It will also help him keep track of the sketches)
| HaloBOT ver 2.0 | |
|---|---|
![]() | ![]() |
![]() | ![]() |













































