Pas Home - Index
Final summary demo video
State of implementation of the plan
The nagging questions that I will plan to answer with my project are:
- Did I leave the curtain open or close? (Success)
- Did I leave the washing machine active or not? (Not started)
- Did I leave the basement door open or close? (Success)
- What are the temps near my windows? (Success)
Original Plan in picture update
The Plan result
(1) Incorporate EnOcean temp sensor data in existing application
We misse time to try this part, but using the OpenHab rest api it can be very easy
(2) Use Tekronix TBS1202B-EDU Oscilloscope for analyse existing network of DS18B20+ sensor
It really was a success. It was the first time I used a an Oscilloscope but with Tekronix Oscilloscope the learning was fast. This unit really permit me to find the bug and choice the good solution.
Pas Home / 1-wire vs Tektronix oscilloscope
Pas Home / Final fix for my 1wire temperature network
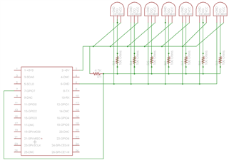
With help of the cumunity we find the pull-up bug. Originally we run with 5v to be able to have temperature value and many read value failed now it's run in 3.3v, the good choice for raspberry pi and all work without error. My original plan to fix the probleme was to use DS2482S-800+ chip to isolate each captor but i finally only reduce one resistance and remove some not useful.
| OLD | New |
|---|---|
![]() | ![]() |
![]() | Final result is not perfect with perfect square but is work with no error |
(3) Build new control panel
I made with Raspberry Pi and Adafruit PiTFT very workable control panel with automatique browser start at startup in full screen mode to my OpenHab site.
Originally i plan to screw the control panel on the wall but i finally made a wood stand and put on contoir.
(4) Add Raspberry Pi + EnOcean Pi
Originally i plan to plug this pi on my tv to make a big home status panel, but using OpenHab on my cell phone do a great job, so I dropped this development. I'll probably relocate the pi with others in the basement.
(5) Add 2 Push button switch module for control 3 windows curtain open close
As you can see in the video it works very well. Really useful when you have other priorities in progress.
(6) Add EnOcean temperature sensor
The sensors are in place in his beautiful hand made case and data are ready to use in OpenHab but i not take time to implement the rule that control curtain open/close to optimise air cooling or home heating.
Pas Home / Temperature sensor bracket v2
(7) Make curtain open close system
This point take many time of the project, more than i expected. It was the first time during this project i use motor. I'm very beginner in electronic, but with the good stepper motor and the adafruit motor shield the result is better than expected.
I made a great summary of all prototype here Pas Home / Curtain opener finalization with great photo of the mechanism.
Pas Home / Curtain open close prototype 1
Pas Home / Adafruit Motor Shield
Pas Home / Proto shield + curtain progress
Pas Home / Curtain opener finalization
(8) Add EnOcean magnet contact sensor for detect door open/close
It's done, but for now is not really useful but some day when i need it, i will write some rule to detect door is open and send notification to prevent baby fall down the stairs.
Pas Home / Home ventilation demo + cellar door demo
(9) Add EnOcean magnet contact sensor for detect washing machine active or not
I ran out of time to start this project.
(10) Try OpenHAB for replacement of my current home management custom system.
I did more than try, I used it and I love it. OpenHab is easy to configure, easy to made and modify addons. I will take more time to integrate my 1-wire temp sensor in it.
Pas Home / Week 1 Result, products and softwares learning
Pas Home / OpenHAB + HSM 100 Humidity sensor
Pas Home / Proto shield + curtain progress (PostgreSQL persistance support)
My OpenHab capture
(Extra) Try new Apple HomeKit with EnOcean sensor and my existing system
I did some research, but not more. It seems that the documentation does not really be available. I find an solution here https://github.com/BitTankInc/BitBridge but i not test.
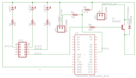
(Unplaned Extra) Use RPiSoC to control my home ventilation system
With the great addition of the RPiSoC, i add my home ventilation control to open hab. This project also took many time but the result works better than the original wall control. Original control not work if you press the button too quickly, this bug was easy solved in software with delay. A project that would of been really difficult to achieve without the Tekronix Oscilloscope
Pas Home / Home ventilation with RPiSoC
Pas Home / Home ventilation progress
Pas Home / Home ventilation demo + cellar door demo
Integration of the RPiSoC with OpenHab and EnOcean temperature sensor equiped with humidity sensor, really makes all most useful and intelligent. I now use this system every day without realizing it. Every second it interact to determine whether I take my shower and turn the ventilation on .






















Top Comments