![]() | Enter Your Electronics & Design Project for a chance to win a $100 Shopping Cart! | Project14 Home |
| Monthly Themes | ||
| Monthly Theme Poll |
Congratulations to Fred27 for LockNFC, BigG for NOVSIS: the NFC-based Office Visitor Sign-In System, milosrasic98 for S.H.E.L.F. V2 , and ipv1 for NFC and The Raspberry Pi! You are the Winners of NFC/RFID competition from Project14! You win a $100 Shopping Cart!
The theme this month was to build projects that use NFC/RFID for applications such as access control, asset tracking, and contactless payment. Both RFID and NFC use radio waves to communicate. RFID systems have an RFID tag or smart label, an RFID reader, and an antenna. The RFID tag uses an integrated circuit and an antenna, which to transmit data to an RFID reader. Both the RFID readers and the tag must be tuned to the same frequency to communicate. NFC is a branch of High-Frequency (HF) RFID, both operate at the 13.56 MHz frequency. NFC protocol is used for secure form of data exchange, with an NFC device is capable of being both an NFC reader and an NFC tag. NXP is a co-inventor of NFC along with Sony and supplies the chip that enables your smart phone to make contactless payments, store, and exchange goods securely.
Because voting was very deadlocked between three of the top four winners, they all get shopping carts. The clear winner, LockNFC by Fred27 , an NFC/keypad lock with many uses such as the garage and the front door. It had a professional look and we assume it passed WAF (Wife Acceptance Factor). S.H.E.L.F. V2 by milosrasic98 , was an NFC take of the first project he ever posted on the community, in support of the Pi Chef Challenge. It uses NFC to give him information at all times on stuff on his kitchen shelf. That way he'll know if he's got the proper ingredients for what he'll make when he's out of the house, what's expired, and so on. ipv1 demonstrates that NFC is easy to use and considering the availability of parts with his project NFC and The Raspberry Pi . When he's away from his workbench, his "While You Were Away" device is set up to optimize consumption when he is away. Finally, BigG built an NFC based alternative to signing in with a receptionist in a visitor’s book when you visit a building with his NOVSIS: the NFC-based Office Visitor Sign-In System project. NFC is so awesome that Matt , our community development manager, decided to get in on the fun by showing us Using Disney park tickets/keycards as NFC task triggers on Android phones (I'm not sure that's him in the video but I know he's British!):
Without further adieu here are your winners....
| {tabbedtable} Tab Label | Tab Content | ||||||||||||||||||||||||
|---|---|---|---|---|---|---|---|---|---|---|---|---|---|---|---|---|---|---|---|---|---|---|---|---|---|
| The Winners | The Winners:
LockNFC by Fred27:
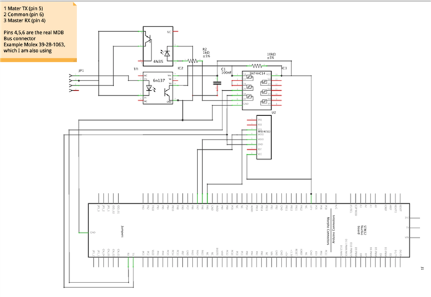
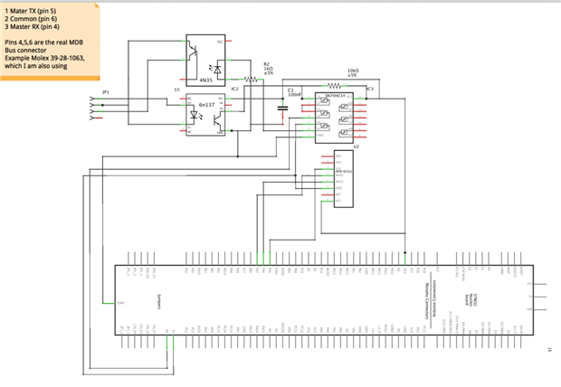
Fred27 wanted his NFC/keypad lock to have many uses. The garage door was the easiest as all I needed to do was simulate a button press. A loftier goal was to make something that fitted my front door. His requirements were that it must look professional with no dangling wires or bits duct taped to the back of the door, it must be possible to still use the normal key to open the door, any electronic failure must mean the door can be operated normally, and as you may have guessed there was the WAF (Wife Acceptance Factor). For the PCB design he wanted an NFC reader that was tuned to his NFC implant and which also included a keypad for his (unmodified) kids to use. After waiting for the PCB to arrive from Seed, it was time to populate it, run it through the toaster oven and see if there were any mistakes made. As usual, QFN soldering of the TRF7970A NFC transceiver was a struggle. The final result looks professional enough with the naked eye even if the process certainly wasn't. You can't really test the hardware without some firmware running on the microcontroller, so he quickly adapted my test code from the development board. It wasn't too long until he had the capacitive touch button code running and working. Then he got the NFC code reading an NFC tag. It's all very well deciding that the PCB itself will be the front panel for the lock, but it will still need an enclosure. He decided to tackle the simplest lock first - and that was his garage door. The reason for this is that all he has to do is simulate a button press, At worst a relay across the existing push-button would do. Of course, that still leaves the issue of how to mount it outside the garage. Once again, this is probably the simplest use case. He can go with a 3D printer box and route the cable straight through the single-skin brickwork of my garage. Being a coder at heart, his tool of choice for 3D modelling is OpenSCAD. It's very different from the more artistic modelling tools, but particularly suits a parametric design. He has a "normal" UK lock or nightlatch on the front door. They work pretty well, but it’s a little trickier to attach a motor to what appears to be a more common lock in the US - the deadbolt.
S.H.E.L.F. V2 by milosrasic98:
For this Project14, milosrasic98 tackles a problem he already tried solving once in a different way. When going to the market or when he’s out of the house and wants to make something to eat at home, there is always that question of, does he have that ingredient at home? Or does he have enough of that left at home? Or, when is the expiry date of the bag of pasta and so on? To solve this, the idea was to have all information needed on him at all times, in other words, an app on his phone. This was also really cool because his attempt at making a smart shelf was also the first project he ever posted on element14, as part of the Pi Chef Design Challenge:
He considered RFID back then, but in the end went with a computer vision approach. The idea was having specially designed labels on the top of all of the containers which the camera would recognize. While he still likes the concept, it requires quite a bit of work to get it to any decent level. For the V2, the plan is to use RFID stickers and RFID tags to identify the containers/items. Last time he used a Raspberry as the brain, this time, he will be switching to an Arduino Mega 2560 and an ESP8266-07. He doesn’t need the image processing that he needed in V1 so he can live with something much lower powered, which will be easier to develop, and easier to interface with all of the sensors. The ESP8266-07 will be used to upload data online so he can later access it using my phone. Last time he used a third party app which showed the value, but didn't have the interface he wanted, so this time he will be making a simple Android app which can read data from ThingSpeak.
NFC and The Raspberry Pi by ipv1:
NFC is very useful and is easy to use considering the availability of the parts. ipv1 made a project with NFC and Raspberry Pi as follows. Like many people, he works in a room with a workbench, lights, fans, Air-Conditioning and bench test equipment etc. During work hours he has a habit of taking trips away from the bench for a multitude of reasons such as visiting the little boy’s room, taking personal phones calls, 15 minutes fresh air breaks after an hour or an hour and a half and even little snack breaks. It will be used for controlling various appliances in the office such as Lights, Fans and Airconditioning/HVAC, providing Intelligence management in absence of user, providing Remote Control and Monitoring, and Adding a Security System to the Office. The proposed solution is titled “While You Were Away” because it was intended to “sense” when the user is away and optimize consumption in his/her absence. The solution is much more than a simple Motion detector combo because the plan is to implement programmability to the automatic control aspect. The block diagram below shows the various hardware components and their interconnects in the final design.
NOVSIS by BigG:
Colin is building an NFC based alternative to signing in with a receptionist in a visitor’s book when you visit a building. The NFC-based Office Sign-in System for non-iNDEF’ed Visitors is a sort of “fast-track” visitor sign-in process, for visitors that happen to have an NTAG Type 2 card with their VCard details stored on it or have a modern cellular smart-phone with NFC and BLE capabilities. The electronic Visitor Book Interface is known as the Visitor “box”. The visitor’s box is made up of 3 development modules, namely the PN7150 controller, the PSoC 4 M0 / BLE module and the ESP8266 WiFi module. It was tidier to have the three development modules inside a box as it would allow him to evaluate the visuals using just a RGB LED as the user interface and a blue LED for connectivity status, hence it is now inside a semi-sealed plastic enclosure. The Visitor's "box" is powered via USB (5V) through the PSoC 4 BLE Pioneer Baseboard. He hacked the PN7150 Arduino shield to add in a UART interface for the ESP8266. It was rather fortunate that the 2nd PSoC 4 UART block pins were located just where I needed them. The PSoC 4 and the ESP8266 reset pins were connected to ensure a sequenced reboot.
There are two lots of firmware for the project. The main firmware for the PSoC 4 BLE module was developed using PSoC Creator 4.2 and the other firmware for the ESP8266 WiFi module was developed using the Arduino IDE. As we all should know by now, a common electronic format for storing business card or contact details is in a contacts list, which you will find on all phones and email systems. The contacts list data structure or data format has been around for eons as those who can still recall sharing contact details with Microsoft Outlook back in the day.
| ||||||||||||||||||||||||
| The Runners Up | The Runner Up:
IOT and RFID based medicine prescription by nishanchettri:
This member believes that a project without a story is stale and tasteless and does not have a vivid connection with the author/maker. Last year he was diagonsed with measles and jaundice at the same time He was taken to a hospital nearby when my condition was not good. Being a college student 2000 km away from home is difficult, especially in these cases. When he reached the hospital all my tests were taken and he just needed to be prescribed the correct medicine. But, the skin specialists was not present , so he had to wait for a whole night in a hospital bed paying the ward bills and so on and so forth. What if the doctor would have remotely prescribed me he thought!! This RFID project has 3 users: doctors, patient, and pharmacy/nurses
Blue Payment, paying for a vend via RFID card by michail:
| ||||||||||||||||||||||||
What's Happening Now
There's always stuff going on in the community and the best ideas always come from you. Suggest your idea in the Monthly Poll! and vote on the themes you want to do projects on. You can build projects that involve remote monitoring or control of devices that are not easily accessible in the Remote Monitoring & Control competition. Or, you can build projects that use a configurable logic device such as FPGA or CPLD in the Programmable Logic competition!
Because, we're grateful to the element14 community for allowing us to exist, we wanted to do something extra special for the 10 year anniversary. Milestones are an opportunity to stop for a second and think about where you were 10 years ago and where you are today. What was important to you yesterday, what's important to you today? We're giving away some of our favorite boards to help get this conversation started. Let us know what you couldn't live without 10 years ago, and what couldn't you live without today. We'll be sending swag bags for posting thoughtful, entertaining, interesting, or enlightening responses. Each package will contain gifts including an Adafruit Feather ESP8266, an Arduino Uno, or an Arduino Nano board!
| 10 Years of element14 Community! | |
|---|---|
| 10 Year Challenge | Tell Us What You Can't Live Without for an ESP8266, Arduino Uno, or Arduino Nano! | |
Thank you for continued support of Project14 !
In the comments below:


























Top Comments