![]() | Enter Your Electronics & Design Project for a chance to win a $200 shopping cart! Back to homepage![]() | Project14 Home |
| Monthly Themes | ||
| Monthly Theme Poll |
There's Still Time to Submit Your Data Conversion Project!
- Projects could explore either A-D or D-A techniques, or improve them in terms of increasing speed, resolution, linearity, reduction of noise or filtering of the analog signal
Submit your project from now until anytime on March 16th to have your project featured here!
You will be judged on the basis of the following criteria:
- Follow the Steps - Did they provide the steps it took to complete the project (text, video, or images) and/or schematics.
- Submit Video Proof - Did they post a video proof of their project?
- Stick to the Theme - How well did the project stick to the theme of the competition?
- Demonstrate Originality - Did they come up with a clever name for their project? Or did they introduce something new or that is not commercially available?
The Projects:
Analog Audio in, split into Freq Bands, amplitude exceeds band thresholds, drives MOSFET (i.e. light organ) by robogary:
| Analog Audio in, split into Freq Bands, amplitude exceeds band thresholds, drives MOSFET (i.e. light organ) | |
|---|---|
![]() | ![]() |
![]() | |
The Unnecessarily Complex Battery Tester by ntewinkel:
| The Unnecessarily Complex Battery Tester | |
|---|---|
![]() | ![]() |
![]() | ![]() |
DAC: Class-D signals by Jan Cumps:
| A Crystal Clock with 1 Transistor - the Pierce Oscillator | |
|---|---|
![]() | ![]() |
![]() | ![]() |
Micro Server Motor Tester by dubbie :
Micro Servo motor Tester #1 : The Initial Prototype
Micro Servo Tester #2 : Now With OLED Display and Button
Micro Servo Tester #3 : Now With Pulse Generator! (Video now working)
| Micro Server Motor Tester | |
|---|---|
![]() | ![]() |
![]() | ![]() |
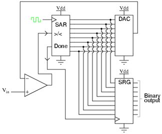
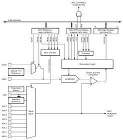
Visual ADC by baldengineer:
Visual ADC - How an ADC converts a voltage into a digital value, Introduction | Part 1
Blinken' and Clicken' the DAC for vADC | Part 2
Sample and Hold - vADC | Part 3
Rough vADC demo, ADCing
Binary Search - The SAR ADC's best kept secret
Final Countdown - ADC from scratch demo video
| Visual ADC | |
|---|---|
![]() | ![]() |
![]() | ![]() |
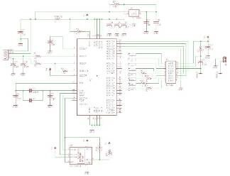
Oscilloscope on a 24-bit ADC chip ADS1256. by maxpowerr:
| Oscilloscope on a 24-bit ADC chip ADS1256 | |
|---|---|
![]() | ![]() |
![]() | |
Force Sensitive Resistors and a USB ADC by dougw :
| Force Sensitive Resistors and a USB ADC | |
|---|---|
![]() | ![]() |
![]() | ![]() |
WeakSignalTransmitter by bernhardmayer
| WeakSignalTransmitter | |
|---|---|
![]() | ![]() |
![]() | ![]() |
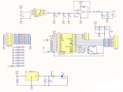
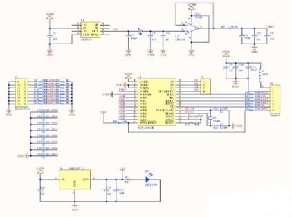
AquaLoop: 4-20mA current loop based water level indicator by navadeepganeshu :
| AquaLoop: 4-30mA current loop based water level indicator | |
|---|---|
![]() | ![]() |
![]() | ![]() |
HEART RATE MONITORING WRIST BAND by tvaibhav:
| Heart Rate Monitoring Wrist Band | |
|---|---|
![]() | ![]() |
![]() | ![]() |
Drone Motor Thrust Tester by milosrasic98:
| Drone Motor Thrust Tester | |
|---|---|
![]() | ![]() |
![]() | ![]() |
Color Detector by yesha98:
| Color Detector | |
|---|---|
![]() | ![]() |
![]() | ![]() |
















































Top Comments