- 1. Introduction
- 2. Finished Projects
- 3. 3D printing projects
- 4. Abandoned Projects
- 5. Summary
1. Introduction
Hi! I'm writing this blog to be used as a summary of all of the projects I've done until now, which I have written about on element14.com. It isn't too much for now, but I will be updating this blog as time goes on and I post about my new projects. I will write only shorts summaries here with links to all of the blogs about that project attached. I will divide them into 2 categories, the ones that worked and the ones that didn't turn out as I planned. Hope you enjoy some of the projects!
2. Finished Projects
Here is the list of the projects I have finished until now, I will be updating this list as time goes on with many more of them I hope!
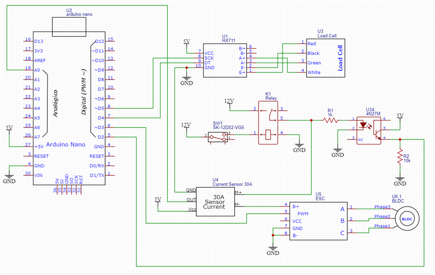
1. SRD-1 Open Source 3D Printed Drone
This is one of the ongoing projects that I will update as time goes on. SRD-1 which stands for Science & Research Drone 1 (taking the name inspiration from SR-71 Blackbird which stands for Strategic Recconesaince) is an open-source drone platform optimized for 3D printing with the addition of commonly found materials. I wanted to make my own drone for a long time and didn't want to go all out on the first attempt since there will be crashes and a lot of tinkering with it, so I designed it to use plastic water pipes and 3D printed PLA. The flight controller runs an open-source MultiWii 2.3 with a receiver/transmitter combo I made using 2 Arduino Nanos and 2 NRF24 modules. Besides that, it's equipped with a Raspberry Pi 4, which will be used for more complex tasks such as utilizing the onboard PiCamera and gimbal, different flight modes, and so on. This project was also part of the Attack of the Drones Project14, here is the link to the full blog, where you will find a lot of detail going every single thing when it comes to designing this drone as well as all of the code and CAD models: SRD-1 - 3D Printed Drone (Arduino + Raspberry) - June 11th Update - It Flies!
2. Robot Assisted Garden
This project was a part of the 1 Meter of Pi - Design Challenge. For this design challenge, we had to come up with an innovative way of growing food inside a 1m^3 space and we had to use a Raspberry Pi 4 in the project. For this design challenge, I had an idea of a robot that would sit on rails and go between 2 rows of plants. The robot could then attend to all of the plants around it, whether it was planting seeds, taking samples, taking measurements, and so on. Besides that, the whole thing was covered in sensors to measure temperature, humidity, air pressure, illumination as well as the concentration of various gasses in the air like CO, CO2, NH4, and so on. Besides that, I've implemented an irrigation and illumination system for the plants as well. If you're interested in reading more about this project here is a link to my blog that does the summary of the whole project better with links for the detailed descriptions: The Robot Assisted Garden Project - Final blog
3. Robot Arm Sensor Kit
The goal for this project was to design a sensor kit for my robot arm BRACCIO. BRACCIO is a great little arm made by Arduino, which is powered by standard-sized servo motors, which means that it can be easily controlled using a microcontroller like an Arduino, just by simply using a few PWM channels. While simple to control, I didn't have any feedback from the servos, I would just send the position to them and they would try and reach that position. To get some feedback from the arm, I designed brackets for each of the joints, some were direct, some were over gears, to hold small potentiometers to give me information about the current angle of all of the joints. Besides that, I made a small HMI that would interface with the Arduino controlling the robot. The blog for this project can be found on this link: Sensor Kit For BRACCIO
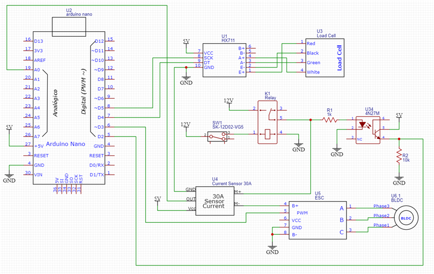
4. Drone Motor Thrust Tester
With my goal being of designing and making my own drone (which you can see above), I needed to do some tests beforehand. To achieve lift, the combined thrust of all of the rotors on my drone needs to be higher than the total mass of the drone. That is just to achieve lift, to actually fly, we should be aiming at a thrust to weight ratio of around 2:1 so that the drone can be hovering at around half throttle. To plan beforehand when designing the chassis for the drone, I decided to make a test stand for testing the thrust on the BLDC motors. To test the thrust, I've connected the motor directly to a load cell for measuring the force and have also included a current meter for measuring power. To control this apparatus, I've programmed a simple GUI in Python which shows the live graph of the force that the load cell is reading, as well as the current throttle and current (In the upcoming videos, the current meter wasn't yet incorporated in the code). This project was a great success in my eyes, and it helped me immensely when it came to designing the drone itself. Here are some pictures and videos of this project. This project was part of the Data Conversion Project14, here is the link to the blog where you can find more relative information including all of the code and CAD files: Drone Motor Thrust Tester
5. Laser Gates
This project was part of the International Young Physics Tournament, also known as IYPT. I was lucky enough to be a member of the team that represented Serbia on the 30th IYPT in Singapore. It's an amazing experimental physics competition for high school students and I would highly recommend it to everyone who can participate. One of the problems that we had to solve for that competition was the falling ladder problem, where, a specifically designed ladder with inclined steps, falls faster to the ground when it hits the surface rather than when it's free-falling. To conduct the experiment and to see how relevant parameters played a role I made a small laser gate project using an Arduino Uno. The ladder would pass through 2 pairs of sensors, and I would just measure the time between the passes and in that way, I could compare the time or calculate the speeds and compare them. The apparatus worked great and I got great results using it. The link to the full blog for this project can be found here: The Fast Chain Problem - Arduino Laser Gates
6. The Smart Room Project
I love being able to control stuff in my room using only my phone, this is always an ongoing project which will change over time, with new things added and maybe some things are taken out if they just didn't perform that well. For home automation, the key things I am looking at are that I can control who has control over the stuff in the house and that it's a simple and robust system that can work without a constant need for fixing something.
The Smart Room Project - Current Phase
This is the first phase of automation that I did in my room, the idea was to establish the most basic control where I can turn off and on the lights using a small IR remote or using an Android app that I made, controlling the movement of blinds as well as leaving spare room to add other things to control like smart outlets, appliances and so on. Here is how the main box looks as well as 2 short videos that demonstrate how everything functions. All of the code I've written as well as how I made and wired up everything can be found here: The Smart Room Project - Current Phase
7. Smart Bluetooth Gloves V1
This project was a pair of smart gloves I've made so I can easily change songs, answer calls and adjust the volume. The idea is to use gestures with one glove over the other to perform the mentioned functions. To do this I made a small board with a matrix of hall effect sensors and put a tiny magnet into the finger of the other glove. My idea was to swipe with one glove over the other and make intuitive gestures for controlling the media on the phone, swiping up and down to control the volume, swiping left and right to change songs. To communicate with the phone and do all of this, On the side of the gloves, I used an Arduino Nano with an HC05 Bluetooth module, and made a small app in Android Studio which emulated the media key found on wired earphones when a gesture was recognized, here are pictures of the project as well as a video. If you are interested in more details, visit the blog where I went step by step over all of the things I've done: Smart Bluetooth Gloves V1
8. Captain S.L.O.W.
For this project, I wanted to make an Arduino-based robot, with an interesting propulsion design. The robot propulsion I had my eyes on was the robot Rhex from Boston Dynamics. It's a small six-legged robot that was designed to navigate any terrain using its crescent-shaped legs. I loved watching the videos of how the Rhex moved, so I wanted to try making my own version. Mine would be based on an Arduino Mega 2560 and 6 small continuous servos. I love how the robot turned out in the end, all that was left was to play around with the software for the robot, but unfortunately at the time, I fried a voltage regulator so I never really got this robot to where I wanted it, but it is something I am still keeping in my room that I will be revisiting when I finally find some free time to tinker with it. Before the regulator died I managed to run a few tests, here are some pictures and videos. If you are interested in the details on how I made this robot and everything about it, here is the link to my blog: Captain S.L.O.W. (Rhex inspired)
9. Cookie Jar
This is a fun holiday-themed project, during the holiday season, we all like sitting around the house and eating a lot of delicious food, which in the long run isn't the best thing. So I made a fun little project called Cookie Jar. The idea of the project is that we have a giant cookie jar, filled up with all sorts of sweets, but, it has a mechanism that looks it, which unlocks only if you have achieved a certain number of steps during the day. To do that, I came up with a small mechanism made out of wood and metal which is run by a servo and controlled by an Arduino which communicates over ThingSpeak with a simple step counting app I made. For a step by step guide on how I did all of that, here is the link to the blog for the project: Project Cookie Jar
10. Ski Lamp
For this project, I decided to make something that will live on the wall of my room, a ski lamp. I love skiing and I wanted to display my skis on the wall but didn't want to do it by just hanging them there, so, instead of that, I cut out of wood a mountain shape, glued some planks to the back of it, ran an RGB LED strip around the back and made my own ESP8266 based RGB controller which can be controlled either using an IR remote or by using an Android app that I made with Blynk. Here are all of the details of the project: Ski Lamp
11. Fingerprint Skeleton Key
In this project I developed a crude prototype of a device with the aim of helping old people when it comes to finding a key on a key ring, or just help someone who has a key ring with a lot of keys, my idea was to make a device which would recognize the door and based on the door pick the key for that door. To do recognize a door my idea was to attach small RFID tags on or near the door to which we can just hold up our device for it to pick out the key. I made a small mechanism with a servo that would move and choose the key. Another thing I did, with the idea of adding a safety feature to it, was to add a capacitive fingerprint sensor, in other words, the device wouldn't pick any keys unless it recognizes a fingerprint first. Here is my summary blog of the project with all of the details on all of the electronics and code: Fingerprint Skeleton Key - First working prototype - Design for a Cause Challenge - Blog Post #10
12. S.H.E.L.F.
This here is the first project I ever posted on element14 as part of the PiChef Design Challenge. I also revisited the project after some time and made a second version using a different approach. Here are both of the attempts:
First Attempt
In the first attempt, I used a Raspberry Pi 3 with OpenCV. My idea was to have a shelf that was resting on 2 load cells that measured the weight and having an overhead camera that would scan for the items we place on the shelf. To recognize the items I designed labels that were easily read by a small Python script I wrote. After the weight was measured and the item recognized, the Raspberry would upload the data to a specific channel on ThingSpeak depending on the item. Here are all the details for my first attempt: S.H.E.L.F. - Pi Chef Design Challenge
Second Attempt
In the second attempt instead of going with computer vision, I went with RFID stickers and a small RFID reader in the front. The project would be based on an Arduino Mega 2560 and an ESP8266-07. The user (or manufacturer) would attach a cheap RFID tag to the product, and the user would just have to go near the scanner with the item as he is placing the item on the shelf. I used the same shelf as I did for the first attempt, with the same load cells. Another thing I changed was, instead of just using an app from Google Play I made my own Android App, where you could configure the names of the different channels (items). The link to the full blog is here: S.H.E.L.F. V2
3. 3D printing projects
Here I'll showcase some of the projects that are completely 3D print-based. I've gotten my first 3D printer during the spring of 2020, an Ender3 Pro, and have used it for everything you can imagine. One thing I found I could do is to upgrade some electronic components like buttons and connectors and just make them look a bit cooler.
- Custom Big Button V1.0
- Custom Big Button V1.1
- 3D Printed Locking Connector - Type 1
- Project R.A.G. - Blog #2 - Strapped In For Launch - Connectors
4. Abandoned Projects
And here we come to my abandoned projects, these are the projects I haven't finished for now. To some, I will almost 100% return and make them or some variant, like the medication monitor, but when it comes to some others I just don't know if I will, I won't go into any details as to why I stopped, but the main factor was usually time, since a lot of these projects for different competitions, and stuff like university just have a bigger priority, so here are some of my undone projects, hopefully, I will finish most of them as time goes.
1. Project BEEP
In this project I wanted to develop a learning toy for kids, the idea was to have separate plug & play modules and for the system to be designed to get kids excited around electronics, robots, and so on. The idea was to have smart sensors, for example, having a head with ultrasonic range sensors, and its ears lighting up when it gets too close to a barrier, and so on. I had fun developing this project but am sad that I didn't manage to finish it. Here are some pictures and videos as well as links to the blogs regarding this project:
- Project BEEP - Introduction - Bluetooth Unleashed Design Challenge - Blog Post #1
- Project BEEP - Ultrasonic Module - Bluetooth Unleashed Design Challenge - Blog Post #2
- Project BEEP - Light Head Module - Part 1 - Bluetooth Unleashed Design Challenge - Blog Post #3
- Project BEEP - Bluetooth - Bluetooth Unleashed Design Challenge - Blog Post #4
2. Medication Monitor
This is one project I will be revisiting in one way or another for sure. The goal for this project was to make some kind of device which would track if my grandma has taken her medication correctly. I had a couple of different ideas on how to do this but settled on upcycling an old table lamp I have with a Raspberry Pi camera which would look down on the medication box and check if the medication was taken. I wanted to make something that wouldn't change anything from my grandma, the only thing she would have to do was to keep the box in one place when she is at home. I could then preload the schedule on the device for the medication and use the lamp as the signal for her as well if she ever forgets medication and also the device would send an alert to me and my parents if something like that happens. Here is the blog I started as well as some pictures of the first stage of the project: Medication Monitor - Part 1
5. Summary
I love this site for so many reasons. Before this, I never had anywhere to post and write about my projects and it's also such a large database of amazing projects and people where I can really find out about anything electronics-related. I also love all of the competitions held here, because it gives me a theme, something to work towards, with a time goal, which is important, because most projects without a time goal can get easily forgotten because of new things coming around. As of writing this blog, I am at 7 completed projects, hopefully, there will be much more, I'll be updating it as time goes on. I hope some of my projects were interesting to you, or useful in a way to help out with your own projects. Thanks for reading the blog, hope you like it!
Milos















































Top Comments