![]() | Enter Your Electronics & Design Project for a chance to win a $100 Shopping Cart! | Project14 Home |
| Monthly Themes | ||
| Monthly Theme Poll |
![]() |
![]() |
Congratulations to dougw for Tube Amp on a PCB, Pulse Hunter for sunnyiut , and costantinorizzuti for CVBoard: new way to play with modular synths! You are the Winners of the Back to Analog competition from Project14!
"There is something that always will be true about painting and sculpture - that in order to really get it, you have to show up. That is something that is both sad and kind of beautiful about it. It remains analog. It remains special and irreducible." - Kehinde Wiley, New York City-based portrait painter who is known for highly naturalistic paintings of African-Americans.
"Reality is not digital, an on-off state, but analog. Something gradual. In other words, reality is a quality that things possess in the same way that they possess, say, weight. Some people are more real than others, for example. It has been estimated that there are only about five hundred real people on any given planet, which is why they keep unexpectedly running into one another all the time." - Terry Pratchett, English Author of Fantasy Novels
"There's something about looking at Super 8 films that is so evocative. You could argue it's the resolution of the film somehow because they aren't crystal clear and perfect,so there is a kind of gauzy layer between you and what you see. You could argue it's the silence of them. You could say it's the sound of the projector that creates a moodiness. But there's something about looking at analog movies that's infinitely more powerful than digital." - J. J. Abrams, American film director, producer, screenwriter, actor, and composer.
The Back to Analog competition from Project14 challenged you to do projects that took you back to the days of analog. Your project could involve analog technology such as an amplifier or anything that takes you back to the days of analog, such as a simple electronic repair of a piece of analog equipment. If you're a fan of warmth and full sound of vinyl records, the type of person that could express themselves better with a mix tape then a poem, or long for the days when everything wasn't so binary, this was the competition for you. As can be expected, from a theme on a subject that's so dear to many of your hearts, we got some great projects with an interesting take on what took you back to the days of analog.
The winners included a hands on project to demonstrate how tubes worked from dougw . His Tube Amp on a PCB project allowed him to explore the sound of tube clipping. sunnyiut went back to analog to 'hunt' the 'heart beat pulses' using a non invasive optical method, called PPG [photo plethysmography or light plethysmography]. It was developed using analog modules / components like amplifier ckt. Finally, costantinorizzuti built a CV prototype for all you analog synth and EuroRack modules enthusiast! His CVboard is a board designed to generate two Control Voltage (CV) signals using Arduino. Also getting votes from the judges was a LED fade in/out effect and Pseudo random number generator from kk99 , and a 555 Timer Voltage Inverter from fmilburn. Kick on a vinyl record, take out that old mix tape, and get ready to go back to analog like this guy:
Without further adieu here are your winners....
The First Place Winners
Tube Amp on a PCB by dougw
Long, long ago in a far away place outside of the box, dougw was challenged to build a tube amp to explore the sound of tubes clipping. The idea was to make a tube amp that could clip at low volume so as not to wake up the neighborhood and explore what various amounts of clipping sounded like. This provided a good opportunity to get beyond the theoretical and explore how tubes worked. So he studied a simple class A reference design that many people were building and decided to make a PCB version. All the plans for building this design assumed point-to-point wiring or turret-to-turret wiring so why not try and make a printed circuit board and bring repeatability to the build? If you were going to make a PCB, why not have all components mounted right on the PCB, including transformers, pots, switches and even the mains power entry module? The circuit uses a venerable 12AX7 in its preamp stages and a classic EL84 for its power output stage. The 12AX7 has 2 amplifiers in it. The first one is a gain stage expecting a guitar input, the second one is surrounded by the volume control and adjustments for treble, mid and bass. The power supply transformer puts out a little more voltage than the design calls for, but all the voltages in the circuit are within about 10% to 15% of what they were designed to be. The high voltage rail is 273 VDC.
"Doug took the idea of 'Back to Analog' back into time too, using tubes! It was lovely to see the design had a nice mix of retro and modern components for this analog audio amplifier. I hope we see more tube projects on element14." - Community Member Judge
![]() | ![]() |
"You had me at 'Tubes'. You can't get much more 'old school' than lighting up some tubes! Well done!" - Community Member Judge
"This was really analog and pre-TTL. Not many people venture into the valve area anymore so I learnt a lot reading Dougs post." - Community Member Judges
"What is more 'vintage electronic' than a Tube? Before Ic, before transistors, there was the tubes. Not only has it fascinated me for years but continues to be incredibly nice when used in the right way in association to a modern circuit. And also the application field seems the best possible: audio. A very nice and well executed 'jump to the past'" - Community Member Judge
"Tube Preamp, very good project and it took me back to my tech school days working with tubes." - Community Member Judge
- Sparky the Power Chick in Techno Toys
- Geeked Out Business Cards in Geeky Gadgets
- Purple Panic Button in Wacky Automation Devices
- The Magic Tool Kit in Portable Electronics Kit
- Cyber Chicklet in Open Arduino
- µBOSS .... Test Instrumentation ... micro:bit in Test Instrumentation
Pulse Hunter by sunnyiut
sunnyiut went back to analog by trying to 'hunt' the 'heart beat pulses' noninvasive using optical method, called PPG [photo plethysmography or light plethysmography]. In keeping with the 'Back to Analog' theme the project was developed using analog modules / components like amplifier ckt. The basic goal of this project was to explore the design considerations of working with transimpedance amplifier which amplifies input current into voltage. Photo plethysmography is a real life practical application of transimpedance amplifier to amplify photodiode signal. The working principle is pretty simple. A red LED is used to pass light through finger tip and a photodiode is used to receive the reflected light. This contains both the DC and pulse AC components in terms of photo-current. A transimpedance amplifier converts the signal into voltage and amplifies it. Filters are used to get rid of the DC component and the remaining AC component is further amplified to observe using oscilloscope or send to PC using a DAQ system. The PPG signal represents the heart beat, which can be captured at finger tip and takes a small time gap. A simultaneous comparison of ECG and PPG explains the relation and time gap between arrival.
"This was a really nice 'old school analog' approach to a new technology project. Well documented and very interesting." - Community Member Judge
![]() | ![]() |
"Very analog project, it would have been good to see it on a custom PCB instead of the trainer boards, so that more people can replicate it, because it looks fun!" - Community Member Judge
"Maybe we can say nothing new, but seeing the project description and the demo video, this is not just a test, this is a very nice prototype. Complete and well documented. I should say thank you for the contribution." - Community Member Judge
Also on Project14 by sunnyiut :
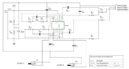
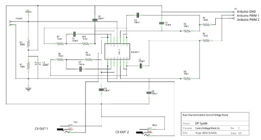
CVBoard: new way to play with modular synths by costantinorizzuti
CVBoard is a board designed to generate two Control Voltage (CV) signals using Arduino. This prototype from costantinorizzuti goes out to all you analog synths and EuroRack modules enthusiast! The CVBoard has two jack outputs from which it is possible to take the CV signals, driven by Arduino’s digital ports that support Pulse Width Modulation (PWM), and connect it directly to analog synths and EuroRack modules. By this way the board can be connected directly to a modular synth without going through other interfaces. The idea to develop this board was born from the curiosity to experiment how to control with Arduino the oscillator of a Moogerfooger MF102 Ring Modulator pedal using Control Voltage. The board, in fact, was designed to produce two 0-5V variable signals, as required by the Moog standard. To start we have carried out some test using the first prototype made by hand using a stripboard: we tried to control the frequency of the carrier oscillator of our Moogerfooger.
![]() | ![]() |
"CV Board, very interesting mix of analog and digital circuits to make music." - Community Member Judge
"Interesting project, the schematic was a little unconventional and harder to follow, but interesting design!" - Community Member Judge
"Some great videos that took this analog module and hooked it into some major synth kit. A functional trip straight back to the 80's !" - Community Member Judge
Honorable Mention:
The following projects received first place votes as well....
LED fade in/out effect by kk99
The basic idea was to create a simple LED fade in/out effect circuit. kk99 used a single dual op-amp NJM4556 which first stage is configured in comparator mode and the second stage is configured as integrator. Triangular wave from integrator output is used to drive four LEDs. NJM4556 op-amp is able to deliver around 70 mA. It is enough to drive four LEDs with current 10 mA for each. Frequency of circuit is set to around 0.5 Hz. In his post you can find a schematic and details on the circuit, as well as, amplitude and frequency calculations.
![]() | ![]() |
"A simple but effective analog device for LED lighting effects." - Community Member Judge
"This was a nice simple circuit but which gave a really useful output. Could be used for system testing or in this case just flickering an LED nicely. Simple but effective and not a TTL gate in sight." - Community Member Judge
- Repair of tone control circuit in old transistor radio in Simple Electronic Repairs
- Simple thermometer in Cool LED Display
- Infrared thermometer in Cool LED Display
- Cotton LED star with Digispark module in Cool LED Display
- Control an relay from web server using NodeMCU in Portable Electronics Kit
- IR intervalometer for camera in Open Arduino
- Simple electronic musical instrument in Simple Music Maker
- Tube headphone amplifier in Simple Music Maker
- Self-adjusting clock with e-display in Smart Alarm Clock
- Simple resistance measurement with the micro bit and voltage divider in Test Instrumentation
555 Timer Voltage Inverter by fmilburn
While working on his Kelvin (4-Wire) Milliohm Meter, one of the action items for fmilburn was to improve the accuracy of the meter when measuring below 3 milliohms. He suspected the problem may of been that the instrument amp was too close to the ground rail. To correct this he ordered a LM2662 which is a CMOS charge pump that can acted as a voltage doubler or as a voltage inverter. This allowed him to create a negative rail to hopefully improve accuracy. While brushing up on how charge pumps / voltage inverters work, he decided to do a little mini project with a 555 timer (newer version which can operate down to 2V and frequencies to 2MHz) to create my own voltage inverter.
"This project was a nice reminder that supply rail issues can sometimes be easily solved by using capacitor charge pump circuits with the 555. Great project!" - Community Member Judge
"555 circuit, interesting look at creating negative voltages." - Community Member Judge
Also on Project14 from fmilburn:
- PERMA-PROTO: A Portable Prototyping System Built to Last in Portable Electronics Kit
- LS Cubed: Little Sister Security System in Open Arduino
- The IOT Wind Chimes in Simple Music Maker
- Solar Bubble Blaster in Solar Power Devices
- Working Prototype of a Kelvin (4-Wire) Milliohm Meter in Test Instrumentation
Pseudo random number generator by kk99
The basic idea was to create simple circuit with usage transistors, 4000 and 74HC series integrated circuits. kk99 created 3 bit random number generator with graphical presentation. There's the 3 bit shift register input feed from XOR gate, connected to two outputs from the register. It allows you to generate a number ranging from 1-7 according to the clock signal. To get a better random sequence you could use a generator based on avalanche noise. The XOR gate was created with usage of three gates OR, NAND and AND.
![]() | ![]() |
"For those who started programming in the early 80's this circuit sounds something like fantastic. I remember when the first small "personal" computers arrived in Europe the division bell between good and better was just the ability to provide random numbers. These was essential to develop any kind of game and it was not so easy to find this feature in the first pc. Most of the cases was based on Fibonacci series. And how many times before starting a program the user was asked to do some silly movement like press some keys (mouse arrived some years later), just to generate the "seed" for the random generation function! Then some random number generators was created by hardware, just like this, and sold as separate expansion board to the PC." - Community Member Judge
What's Happening Now
There's always stuff going on in the community and the best ideas always come from you. Suggest your idea in the Monthly Poll! and vote on the themes you want to do projects on. You can win a Cartriged-Sized NES Portable for your A Question of Scale or submit a wearable as part of our Wearable Tech competition!
Starting December 3rd, we'll be having our second annual Holiday Special. The theme is Merry Boxes and LED Displays. The goal is to Spread Mirth and Merry through Music and LED displays over the holiday season. An Oscilloscope Grand Prize to the project that brings the most joy to the world plus a Home Lab Gift to Give. Shopping Carts and Maker Kits for 3 First Place Winners plus Shopping Cart Gift to Gives! The competition will run till January 15th.
| The Holiday Special: Merry Boxes and LEDs | |
|---|---|
| Project14 | Holiday Special: Spread Mirth and Merry Through Music and LED Displays! | Merry Boxes & LEDs |
![]() | ![]() |
| Gift to Keep: Ben Heck's Oscilloscope | Gift to Give: A Home Lab Tool Kit |
![]() | ![]() |
| Gift to Keep: A Maker Tool Kit Bundle Plus a $100 Shopping Cart | Gift to Give: A $100 Shopping Cart |
Thank you for continued support of Project14 !
Happy Holidays! Enjoy it However You Feel Like Celebrating!
In the comments below:
























Top Comments