Greetings Best Community Members in the Galaxy!
Once again, it's time to pick the winners of Home Automation competition. By volunteering to judge you help ensure that the winners of Home Automation reflect the diversity of thought and opinion that makes this the best online community for engineers in the galaxy!
3 First Place winners will receive a $100 shopping cart.
Those of you that have volunteered to judge in the past, you know the drill. Comment below to let me know or message me directly at tariq.ahmad.
You're under no obligation to vote for the best project but we do ask that you look for complete projects and let us know your thoughts on the winners you pick.
The guidelines are loosely structured but are designed to encourage complete project submissions (with steps and video proof), and we want this program to be something that everyone in the community can participate to post smaller projects that fit within a theme (a theme the members pick in a monthly poll) .
For each project submission did the entrant do the following:
- Follow the Steps - Did they provide the steps it took to complete the project (text, video, or images) and/or schematics.
- Submit Video Proof - Did they post a video proof of their project?
- Stick to the Theme - How well did the project stick to the theme of the competition?
- Demonstrate Originality - Did they come up with a clever name for their project? Or did they introduce something new or that is not commercially available?
Get a Decider badge for volunteering to judge a Project14 competition! To earn a Decider badge, simply volunteer to judge a Project14 Competition, pick the winners and give us the reason for your choices. The Decider badge will be your reward for making your decision! Diversity and inclusiveness are the strengths of this program. You can receive a Decider badge by volunteering to judge this or any future Project14 Competition
Here is the list of projects to choose from Home Automation :
Project14 | Meet the Home Automation Projects that Give Your Habitat a Personality!
Mini Weather Station by carmelito:
| Mini Weather Station | |
|---|---|
![]() | ![]() |
Kitchen Lighting Phase System Phase 2 by genebren:
- Kitchen Lighting System Phase 2
- Kitchen Lighting System Phase 2 - Part 2
- Kitchen Lighting System Phase 2 - PCBs have arrived!
- Kitchen Lighting System Phase 2 - part 3 - Let there be (better) light!
- Kitchen Lighting System Phase 2 - PCBs, Schematics and new sensor module.
| Kitchen Lighting System Phase 2 | |
|---|---|
![]() | ![]() |
![]() | ![]() |
Open Hab 2 with MATRIX Creator & RasPi 3 A+ by jomoenginer:
- OpenHAB 2 with Matrix Creator and RasPi 3 A+: Intro
- OpenHAB 2 with Matrix Creator and RasPi 3 A+: MATRIX Lite Python
- OpenHAB 2 with Matrix Creator and RasPi 3 A+: OpenHAB 2 Exec Binding
- OpenHAB 2 with Matrix Creator and RasPi 3 A+: OpenHAB 2 MQTT Binding
- OpenHAB 2 with Matrix Creator and RasPi 3 A+: Everloop and demo
| Open HAB 2 with MATRIX Creator and RasPi 3 A+ | |
|---|---|
![]() | ![]() |
Home Automation Mojo You Must Know by Sean_Miller:
- Home Automation Mojo You Must Know Part 1
- Home Automation Mojo You Must Know Part 2: Notification
- Home Automation Mojo You Must Know Part 3: Environmental Awareness
- Home Automation Mojo You Must Know Part 4: Actuation
- Home Automation Mojo You Must Know Part 5: The House Hub
| Home Automation You Must Know | |
|---|---|
![]() | ![]() |
The Smart Room Project - Current Phase by milosrasic98 :
| The Smart Room Project - Current Phase | |
|---|---|
![]() | ![]() |
Smart Clock over Cloud by fyaocn:
| Smart Clock over Cloud | |
|---|---|
![]() | ![]() |
The dirty smart button! by aspork42:
| The dirty smart button! | |
|---|---|
![]() | ![]() |
Being Lazy - Home Automation by vimarsh_ :
| Being Lazy - Home Automation | |
|---|---|
![]() | ![]() |
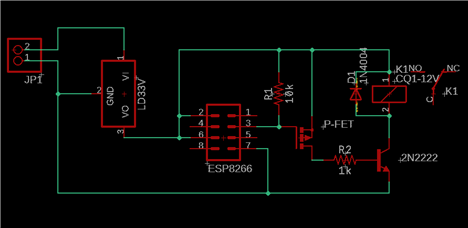
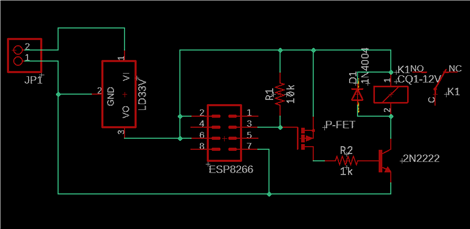
SERA - Smart Extension Relay with Alexa - powered by MATRIX Creator and Arduino MKR1000 by dixonselvan :
| SERA - Smart Extension Relay with Alexa - powered by MATRIX Creator and Arduino MKR1000 |
|---|




























