![]() | Enter Your Electronics & Design Project for Your Chance to Win a Fog Machine and a $100 Shopping Cart! | Project14 Home |
| Monthly Themes | ||
| Monthly Theme Poll |
Congratulations to jc2048 for A Simple Arduino Music Box , kk99 for Simple electronic musical instrument , and balearicdynamics for Dum-De-Dum, the Cardboard Drum! 
You are the winners of Simple Music Maker competition from Project14 ! You win a Fog Machine and a $100 Shopping Cart!
There's nothing quite like music. The sound can change the mood, heighten or intensify emotion, and alter the energy in a room. It brings people together and takes us to realms beyond what can be seen or touched. For many of us it is a soundtrack to our lives, motivation to work out, and makes long commutes bearable. The projects were awesome, as you would expect from a theme related to music. This competition was a celebration of music, whether through building musical instrumentation or devices that played sounds.
This competition featured an Old fashioned Japanese Music Box by Workshopshed , The IOT Wind Chimes by fmilburn , and a Homemade Electric Guitar by dwinhold . Each of which could have been First Place Winners had they not faced stiffed competition from the likes of a A Simple Arduino Music Box gift from jc2048 , a Simple electronic musical instrument by kk99 , and a Dum-De-Dum, the Cardboard Drum! late party crasher by balearicdynamics ! All worthy first place winners that fit the theme of simple music makers in the eyes of the judges.
So let's cue some music:
If you're wondering where that came from... It's not totally random...
balearicdynamics has posted this on the community before and its been referenced by jc2048 in one of the lead up Arduino posts to what would become A Simple Arduino Music Box . It's also my favorite Pink Floyd song!
So without further ado... Here are your first place winners.....
The First Place Winners
A Simple Arduino Music Box by jc2048
Not too long ago, Project14 celebrated its first birthday by celebrating Open Arduino . The theme also celebrated the anniversary of the release of the first Star Wars movie... So tying that all together, an R-2R (resistor network) that sounds like it could be a robot from the Star Wars Universe, helped bring one of the best presents Project14 could ask for!
It could be also be the basis for a piece of Arduino test equipment controlled by the SCPI library introduced by Jan Cumps :
- Part 1: Arduino: R-2R Experiment
- Part 2: Arduino: R-2R: Sine On You Crazy Diamond
- Part 3: Arduino: R-2R: Buffer, Attenuate, and Filter
- Part 4: Arduino: R-2R: "We Interrupt This Programme..."
- Part 5: Arduino: R-2R: "Resistance is..."?
- Part 6: Arduino: R-2R; "A Sweep is as Lucky, as Lucky Can Be..."
- Part 7: Arduino: R-2R: Setting the Signal Amplitude
These posts lay the ground work A Simple Arduino Music Box and were further extended on in the following posts which are definitely worth following along to:
- Simple Arduino Music Box: Envelopes
- Simple Arduino Music Box: Voices
- Simple Arduino Music Box: Chords
- Simple Arduino Music Box: Chimes
- Uni-Tunes
Jon took a simple concept and worked and reworked it and reworked it again to build a nice little music maker - this was a great learning experience for the developer and all of those who followed his progress. - Community Member Judge
- DIY Test Equipment: The ByEar 2000 - A Logic Probe in DIY Test Equipment
- DIY Test Equipment: The Di-o-Matic, a Simple Diode Tester [Arduino] in DIY Test Equipment
- Cool LED Displays: Boost That LED! in Cool LED Display
-----------------------------------------------------------------------------------------------------------------------------------
Simple electronic musical instrument by kk99
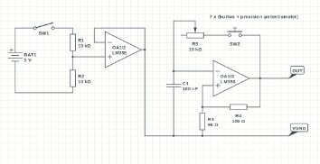
When it comes to music, there are those of us that are those of us that still sound of analog to digital because it sounds and feels more natural to us. kk99 used the schematic below to create a Simple electronic musical instrument based on analog electronic. He lists the notes (C5, D5, E5, G5, A5, and B5) and corresponding values for resistors, in terms of frequency [Hz] and resistance [Ohm]. The device is powered by a single 3V battery and can be connected by mini-jack cable to a portable speaker. The buttons are placed in a roller made from paper and there is also room inside the roller for the PCB.
It is an astable multivibrator based on 1/2 of LM358 op amp. Second part of LM358 was used to create virtual ground. Here is equation for output frequency of op amp:
f=1/(2 * R5 * C1 * ln (1+B/1-B)) where B=(R3/(R4+R3))
When you choose the value of R3 equal to 0.9 of R4 then the equation for output frequency has the following form: f=1/(2 * R5 * C1)
A clean and simple music maker, I loved the the retro analog approach! - Community Member Judge
- Repair of tone control circuit in old transistor radio in Simple Electronic Repairs
- Simple thermometer in Cool LED Display
- Infrared thermometer in Cool LED Display
- Cotton LED star with Digispark module in Cool LED Display
- Control an relay from web server using NodeMCU in Portable Electronics Kit
- IR intervalometer for camera in Open Arduino
-------------------------------------------------------------------------------------------------------------------------------------------------------------------------------------------------
Dum-De-Dum, the Cardboard Drum! by balearicdynamics
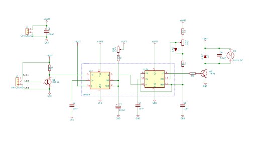
balearicdynamics had a banging idea for a low-cost, open-source, electronic musical instrument called Dum-De-Dum, the Cardboard Drum! Controlled by an Arduino board, the incoming sensors data are converted to a set of five predefined MIDI notes; the detected pressure intensity for every sensor is converted to a corresponding velocity value sent together with the associated MIDI note. This device can be used for live performances as well as to record rhythm sequences. In the video the example the MIDI data are processed by Hydrogen, a great open source multi platform drum application.
A great combination of high and low tech to build a playable instrument. This was a creative and interesting project. - Community Member Judge
In the video the example MIDI data is processed by Hydrogen, a great open source multi platform drum application.
Also on Project14 from balearicdynamics :
- Vintage 555 - A general-purpose button debouncer in DIY Test Equipment
- TLE94112 Interactive Testing Platform in DIY Test Equipment
- 3D Printer Filament Automatic Dispenser for Arduino - #1 Design and Hardware in DIY Test Equipment
- The Lino Project with Arduino Mega 2560: Interrupts and Motors in Open Arduino
- Cardboard Robot With Wheels: A BBC micro:bit STEM project in Robots with Wheels
- Unreal. Resistance is Futile in Open Arduino
------------------------------------------------------------------------------------------------------------------------------------------------------------
The Runners Up
Because these projects are about music and music is awesome....
Congratulations to Workshopshed for Old fashioned Japanese Music Box , fmilburn for The IOT Wind Chimes , and dwinhold for Homemade Electric Guitar !
You are Runners Up and Win Free Swag!
Any of the following projects would be worthy winners as well so the least we could do is send some swag to
Old fashioned Japanese Music Box by Workshopshed
Workshopshed built an Old fashioned Japanese Music Box that consists of a simple wooden box that uses a hand cranked music mechanism to play a tune from a popular Japanese animation. It uses dual 555 timers to control the mechanical music box, a transistor, and a few discrete components. It is triggered by a capacitive touch module with an active high output. A simple transistor switch inverts the signal and triggers the first 555. This is configured as a monostable and runs for a few seconds. The second 555 is configured as an astable with a diode in the timing circuit to make it perform as a PWM generator. This allows speed control of the motor which is driven by a transistor. The motor was a modified microservo, the mechanics were adjusted so that it could run continuously and the control circuit was removed and replaced with a simple capacitor, with the above circuit providing the control. As Workshopshed sees it, with something as small as a Raspberry Pi Zero or a Beaglebone pocket you have the resources of a full computer to give your project all the musical properties you need.
Also on Project14 by Workshopshed
- Voice activated torch using a Rube Goldberg Machine in Wacky Automation Devices
- Train Repair in Simple Electronic Repairs
- A lightweight robot platform in Robots with Wheels
- Mini Logic Probe with display in DIY Test Equipment
----------------------------------------------------------------------------------------------------------------------------------------------
The IOT Wind Chimes by fmilburn
fmilburn didn't let his self-professed lack of musical ability prevent him from getting in on the fun with his own Simple Music Maker. He began his The IOT Wind Chimes with a simple cartoon:
This was one of those projects where he just started without much planning. He cut the chimes to length with a hack saw and drilled a hole through both sides at the hang point with my trusty electric drill. The burrs in the holes for the hang points were removed with a small "rat tail" file. The support platform and striker were cut from scrap 5mm plywood to the same size (approximately 7 inch diameter) with a reciprocating jig saw. Then equidistant 1-3/4 inch holes were drilled in the striker plate about 2 inches in from the outside edge for the tubes to hang through. A 1/4 in dowel long enough to pass through the center of the support platform was glued into a friction fit hole in the center of the striker. The tubes were hung from the support plate with fishing line (Steelon leader) with the bottoms aligned. The striker was suspended from three points a few inches above the bottom of the tubes and the dowel passed through a hole in the support platform large enough to allow it to rotate and move freely. A servo was then mounted on the support platform using cable zip ties and the horn of the servo connected to the dowel with fishing line.
Also on Project14 from fmilburn:
- PERMA-PROTO: A Portable Prototyping System Built to Last in Portable Electronics Kit
- LS Cubed: Little Sister Security System in Open Arduino
-----------------------------------------------------------------------------------------------------------------------------------
Homemade Electric Guitar by dwinhold
When this Project14 challenge came up dwinhold knew exactly what he would submit. As it so happened, he had been working on a Homemade Electric Guitar for a few months and had just finished it up. He did everything himself except for the pickups which he'll save as the next step in his instrument making. He always does his own wiring for guitars. The guitar body, neck and fret board were all hand built by him. He created this semi-hollow body guitar from solid figured cherry and figured maple. The maple is the neck and the cherry is the body. He did the staining and finishing as well.
Also on Project14 by dwinhold:
-----------------------------------------------------------------------------------------------------------------------
Honorable Mention
Beaglebone plays the blues by Workshopshed
When Workshopshed heard the BeagleBone Blue could run 8 servos at the same time it got him wondering... The fruit of that wonder is Beaglebone plays the blues. He began by printing some mounting blocks, found a toy glockenspiel and hooked it up to the Beaglebone blue. He built a simple shim to provide power for the servos whilst the Beaglebone provided the control signals.
He was learning NodeJS at the time so he used this software to control the board. A web page sent MQTT messages so a server and a Music Daemon listened for those messages and activated the relavent servos.
Tube headphone amplifier by kk99
Tube headphone amplifier is a simple headphone amplifier based on PCC88 tubes. The amplifier gives kk99 a fun way to listen to music. The main construction is based on White's cathode follower. For the power supply he used a boost converter that provides around 180V with 40 mA of current.
What's Going On
Before we close, just a reminder, Projects are always something going on at Project14 :
Currently we have the Smart Alarm Clock and Movers and Shakers competitions which are wide open as of this date. So post a project to claim your shopping cart!
As always there is a Project14 | You Decide the Next Monthly Project Competition! where you can vote which themes we do competitions and also come up with new ideas to be voted on later!
In the comments below:












Top Comments