![]() | Enter Your Electronics & Design Project for a chance to win a $100 Shopping Cart! | Project14 Home |
| Monthly Themes | ||
| Monthly Theme Poll |
"As technology advances, it reverses the characteristics of every situation again and again. The age of automation is going to be the age of 'do it yourself." - Marshall McLuhan, Canadian philosopher whose work is one of the cornerstones of the study of media theory
"The first rule of any technology used in a business is that automation applied to an efficient operation will magnify the efficiency. The second is that automation applied to an inefficient operation will magnify the inefficiency." - Bill Gates, American business magnate, investor, author, philanthropist, humanitarian, and principal founder of Microsoft Corporation.
Congratulations to milosrasic98 for The Smart Room Project - Current Phase, aspork42 for The dirty smart button!, carmelito for Mini Weather Station , and genebren for Kitchen Lighting System Phase 2 - Part 2 ! You are the Winners of Home Automation competition from Project14! You win a $100 Shopping Cart!
While looking over projects, dixonselvan 's SERA - Smart Extension Relay with Alexa - powered by MATRIX Creator and Arduino MKR1000 video kept turning the Alexa hooked up to my speakers on. It's been about a year, since I became accustomed to telling Alexa to play me a song. Sure, it doesn't have the fullness or richness as the vinyl from my record collection, but it does the job. We had some MATRIX Creators lying around the closet in the office so we thought it would be cool to have some MATRIX Creator Home Automation projects. Before we knew it we had agreed to do the first ever live stream for Project14 with MATRIX Labs for the up coming Project14 | Live Stream & Giveaway: Learn About Using the MATRIX Creator in Home Automation Projects!
In the run up to the live stream event, samreen.islam did an impressive job supporting our community members question in Project14 | Live Stream & MATRIX Creator Giveaway: You Decide the Topics! We also got some really amazing MATRIX Creator projects, all of which received votes from the judges I believe. jomoenginer was extremely helpful sharing his learning with his OpenHAB 2 with Matrix Creator and RasPi 3 A+ project blog series and so was Sean_Miller with his Home Automation Mojo You Must Know blog series. It was great to see Sean_Miller back on here. His The Making of R2D2 - The Force on Wheels joined a pantheon of memorable Star Wars projects on the community, the most recent being dougw 's Size Matters Not - An R2D2 Story . Rounding out the MATRIX home automation projects were dixonselvan 's SERA - Smart Extension Relay with Alexa - powered by MATRIX Creator and Arduino MKR1000 and Being Lazy - Home Automation by vimarsh_ . (There's really so many great projects, every month that get left out of winners announcement, it will be exciting to find a new way to celebrate them when we begin doing live streams.) This contest challenged you to build projects that involve artificial intelligence, machine learning, automated comfort control, security features, voice assistance, or anything that gives your habitat personality. It was your chance to build some personality in your habitat, like this guy did with his machine:
Without further adieu here are your winners......
| {tabbedtable} Tab Label | Tab Content | ||||||||||||||||||||||||
|---|---|---|---|---|---|---|---|---|---|---|---|---|---|---|---|---|---|---|---|---|---|---|---|---|---|
| The Winners |
The Winners
The Smart Room Project - Current Phase by milosrasic98 :
In this blog milosrasic98 will be showing the basics he did for he smart room all based on an Arduino MKR1000. This is something he started a couple of months ago and works on it every now and then in his free time (of which there isn't a lot), but nevertheless, he managed to get it to a point where it's actually really useful to him. He'll be covering everything here from hardware he used to the software he’s made. Just want to point in the beginning that this project involves working with dangerous voltages 220V that can cause serious injuries. The main part is the Arduino MKR1000, while the main module is an 8 channel relay board that he got for around 10$ as well as an IR Remote set for around 4$. Besides that he used a lot of cable around the room, some switches as well as fuses and a small photoresistor for automatic lights. All of the appliances now get connected by connecting one of the wires to a relay and the other to the end of the switch. He put in series with all of the relays a fuse and a switch, the reason for this is safety and experimenting. The idea being that having the switches which would turn off that channel if he wanted to change something fast without turning off the breaker. He automated his blind, switch, lamp, and uses a universal box.
The dirty smart button! by aspork42:
aspork42 would like to share the diaper logger that he created when his daughter was born as his entry to the Home Automation monthly contest. He was looking for a project to work on and he wife said "I just need help with the baby". So naturally, he set about creating this beauty. Anyone who has had a newborn can understand what sleep deprivation can do to a person. Having a newborn also means spending a lot of time talking about the specific contents and timing of a diaper; as they can be an indicator of the health of the baby. Having just himself and his wife they quickly found that keeping up with the baby was very difficult, and when they would take over 'shifts' for each other, we would sometimes forget to communicate when the last diaper was given. There had to be an easier way...
Mini Weather Station by carmelito:
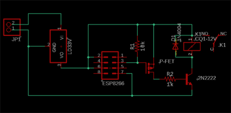
This is a small Weather Station based on the ESP8266, and will only need a small spot on you study table or workbench. It uses a Adafruit HUZZAH ESP8266 Breakout, DHT22 temperature and Humidity sensor, 10K ohms resistor, SSD1306, OLED, and 3D printed parts. The OLED screen is easily visible through the 3D printed case and gives enough air to the DHT22 sensor to capture the indoor temperature and humidity. The 3D printed components were designed using Fusion 360 and the STL files for the base and top lid. carmelito used 1.75 mm red PLA to print the STL files on a Flashforge Creator Pro. To get weather from the Openweathermaps.org you will have to create an account and generate an API key, and then upload the code from - https://github.com/ThingPulse/esp8266-weather-station-color to the ESP8266.
Kitchen Lighting Phase System Phase 2 by genebren:
In Kitchen lighting system - take 2 , genebren described his PIR activated Kitchen lighting system. The lights have been up and operating for over a year, and he could not be happier with the results but as an engineer, he finds it difficult to let anything be (there must be a way to make it better). On the old system, the master and slaves use the same board, but are populated differently based on the intended functionality (i.e. No LEDs on the master, no USB or 3 screw terminal strip on the slaves). Moving towards Phase 2, I intend to move the master to a new PCB, in order to support some of the added functionality. One of Gene’s goals for this project was to increase the light output of the LED pucks. When he wasn’t tending to the 3D printer, buzzing busily, building pieces for the light modules, he was busy designing the electronics and PCBs for the system. He goes through a few revisions of his overall plan, eliminating the optional EnOcean light sensor module and replacing it with a newly designed, powered I2C connected light sensor. The new sensor plugs into the end light puck and provides light level readings to the connected master. Without further investing in tools for the EnOcean parts (i.e. development kit), he was not able to add a light sensor to his remote temperature sensor module, so he decided to spin a new sensor design. The new light sensor features a steerable light sensor, so he can get a better reading of the ambient light coming in from the dining nook connected to the kitchen. The light sensor design is based on the actual sensor (T-1 can), being placed into a steerable, sphere shaped piece that can pivot through a range of 90 degrees (directly down to horizontal), providing a way to get a good reading of light coming in the window. Well, time is ticking away. Gene spent most of the day, building up the remaining assemblies (remote switch, EnOcean tranceiver module and light sensor). He would like to say that everything worked as expected, but that was not the case. When he finished building the remote switch module and attempted to power it up, the external power supply went into current limiting. Attempting to find a short with my multimeter, he was unable to find an issue. He assumed that he might have zapped the microcontroller during the assembly, so he decided to replace it. After lifting several pads off the PCB, he threw in the towel and decided to build up a second board. When that board failed in the same way, he decided to step back and re-examine my assumptions. It was then that he realized that he had swapped the power and ground wires that he had added to the board to facilitate a low power test (by passing the on board AC to DC supply and the solidstate relay) as he was a little nervous of applying high voltage until he was reasonably sure that things were working. He reversed the leads and power draw was back to normal and was able to communicate with the microcontroller. he ported over some code from the MasterPIR module and quickly hacked it into shape so he could attempt to test the EnOcean receive functions. When he tried to send EnOcean messages to the Remote Switch board nothing happened. He connected up the scope and verified that the radio module was working (he could see a properly formed message), but still nothing was working. After a few more hours of precious time (tick, tick, tick), he found the issue, he had accidentally deleted the 'enable interrupt' statement in the startup code. Once that was back in place, everything seemed to be working fine. He cleaned up his excess debug statements (sequencing the LEDs based on various logic conditions) and moved on.
| ||||||||||||||||||||||||
| Runners Up |
The Runners Up
The following projects all received votes from the judges:
Home Automation Mojo by Sean_Miller:
Sean and Connor Miller hope again to inspire the contestants of the latest Project 14 Challenge: Home Automation. To do so, they release videos and blogs covering the skills, code, and hacks that allow one to automate and secure their home on a college kids budget. Their hope is to get you some good code to help inspire your own great ideas for future projects. In this blog, they tap into some popular IoT commercial products to unleash their true power: Nest Thermostat and Alexa. They also provide tips on using Nest and Alexa functionality in case you don't want to use those. They also do some hacks on major appliances as well such as a Whole House Humidifier and their Gas Stove. Their blog series builds on their 4D IoT Game Engine Blog, where they established Eagle Design Blocks for various IoT circuits as well as developed web socket code for the ESP8266, Arduino, and Raspberry Pi. In part 1, they present their three foundational blocks of Home Automation: Notification, Environmental Awareness, and Activation. They recommend you read these sequentially, so you have your head around their approach to home automation. Their preferred IoT Notification tools: Push Bullet, IFTTT, and Alexa. To fully get the most out of Home Automation, you want your devices to have a mind of their own. In turn, they need to be fully aware of their environment so they can trigger appropriate actions. In the devices they build, they use the following tech to survey our environment: Limit Switches, Reed Switches, Nest Thermostat (Humidity, Room Temp, Away from Home, Fan Blowing, Heat On, AC On), Matrix Creator (Humidity, Temperature, Atmospheric Pressure, IMU, UV, Sound, Voice IR), PIR Sensors, Moisture Sensors, and Temperature Probes They also review their favorite modes of activation in the scope of Home Automation. They are the following: High Power Relays Product Link Linear Actuators Solenoids Product Link Worm Gear Motors Lights. After proving the fundamentals to home automation, they bring it all together, by doing a deep dive into the House Hub. For their main control hub, they are using a Raspberry Pi 3 A+ with a Matrix Creator Board. This gives us a full blown Linux computer, essential sensors, a security camera, and Voice Control through a small, wall mountable package (with a little 3D printing).
Smart Clock over Cloud by fyaocn:
A normal clock runs with internal oscillation and the alarm shall be manually set. While the basic function of the smart home shall be connected with the internet and reveal more information. This smart clock has no push buttons, all the information is got from internet. The SNTP for time synchronization, Sensor data from thingspeak channels can all be shown in LCD panel of the smart clock. This smart clock is an information hub, it fetches information and send command to home automation. This is prototype Smart Clock of Home Automation . More function can be added to this smart clock for a richer set of features.
Being Lazy - Home Automation by vimarsh_ :
What is Home Automation? It is a very big term meaning a lot of things nowadays. Literally, it is to automate your home. Like set timer for your devices, alarms and more. But it now means a method to communicate with your devices and also making it smart. But it is just equivalent to "Being Lazy". You need someway to turn on/off the lights because you are lazy to get up. Same to control other appliances! So, this project is intended to make your job easier by making it difficult (actually easy) to make and then enjoy your result (of code).
SERA - Smart Extension Relay with Alexa - powered by MATRIX Creator and Arduino MKR1000 by dixonselvan :
Dixon has been playing around with a hacked extension box for the sake of controlling power to his home appliances. But it does not have a name yet. Let us name it SERA. SERA stands for Smart Extension Relay with Alexa voice service. SERA can control the power to all the home appliances connected to it, through voice commands interpreted by Alexa. How it does will be explained below. Alexa in Amazon Echo Dot will interpret the voice commands to the Arduino MKR1000. Then I have muted the Echo Dot and turned Alexa voice services on the MATRIX Creator which will start to interpret the voice commands to Arduino MKR1000 thereby controlling the home appliances. In this SERA project, the MATRIX Creator will be running the Alexa Voice services to instruct the Arduino MKR1000 wirelessly to control the relay connected to the extension box. So you need two things, Alexa voice services installed on MATRIX Creator will interpret the voice commands to the Arduino MKR1000 which will in turn control the home appliances.
Open Hab 2 with MATRIX Creator & RasPi 3 A+ by jomoenginer:
jomoenginer runs you through a tutorial on running OpenHAB 2. To control the Home Automation Environment, he selected OpenHAB 2 as the software to run on the RasPi 3 A+ and display and control the Matrix Creator as well as other devices connected and not connected. OpenHAB is a free software that runs on a multitude of hardware that can be used to easily create a Smart Home environment and automate many tasks all without the need of a cloud configuration. OpenHAB also has multiple UI options that can be accessed via a browser both locally and remotely with a mobile device. The UIs he decided to implement are the Paper UI to configure bindings for presenting data and the Basic UI for a clean interface.
| ||||||||||||||||||||||||
What's Happening Now
There's always stuff going on in the community and the best ideas always come from you. Suggest your idea in the Monthly Poll! and vote on the themes you want to do projects on. You can make use of wireless technology and a cloud provider with the IoT: In the Cloud competition. Or, you can experience the Force for yourself with the Electromagnetism project competition!
On April 3rd Project14 will celebrate is birthday with The Birthday Special: Month of Robots. There will be a Marty the Robot Grand Prize Package along with $200 shopping carts and R2D2 robots. Also on, April 3rd we'll bring you the first Project14 Live Stream & Giveaway. It will also be the first community live stream / webinar with community member presents.
| The Birthday Special: Month of Robots | Live Stream & Giveaway: MATRIX Labs, Raising Awesome, GAM |
|---|---|
| Project14 | Birthday Special Poll: Month of Robots: Choose Your Star Wars Droid | Project14 | Live Stream & Giveaway: Learn About Using the MATRIX Creator in Home Automation Projects! |
| Project14 | The Birthday Special: Which Star Wars Droid Is Your Favorite? | Home Automation with MATRIX Labs: Show & Tell from Raising Awesome & Gam3t3ch! |
Thank you for continued support of Project14 !
In the comments below:


































Top Comments