![]() | An Open-Source platform to create digital devices and interactive objects that sense and control physical devices. | Arduino Tutorials |
| Arduino Projects |
This year we chose to celebrate Arduino Day, the worldwide celebration of Arduino, in a very unique way.
Project14 , the monthly project competition where you decide the competition, happened to be celebrating its First Birthday around the same time.
To make things more fun, Project14 chose to celebrate its birthday with Project14 | The Birthday Special: Arduino Projects for Arduino Day!
We'll do a round up of the Birthday wishes for Arduino and probably a separate roundup for the Project14 wishes.
gam3t3ch wishes Arduino a Happy Birthday!
Arduino SD Card Audio Player & LM386 Audio Amplifier board
gam3t3ch has had a project in mind. Because he loves working with lm386 chips and making better audio he decided the best route to go was to make a custom arduino audio player that could connect to his lm386 audio boards and troubleshoot the design and test with it.
Having an SD Card player to test out his boards allows him to incorporate them into further projects and assure they are working 100% before doing so.
He decided to use this as his main prototyping setup and will add some features here and there as he gets parts in so that he can fully use it to his advantage.
The Arduino is a wonderful tool to help with prototyping and designing with ease. He didn’t think he would have gotten into them so much. But he has, and is grateful for being able to design and implement things quickly with it versus having to go other routes.
Plus if he blows an arduino it’s not going to be the end of the world because it’s not an expensive board that he might not be able to replace quickly.
carmelito wishes Arduino a Happy Birthday!
Here is my entry for Open Arduino theme. And before I forget belated Happy Birthday Project14 and Arduino !
Carmelito wishes Happy Birthday to Project14 and Arduino as well as the host of Project14 for sending out the awesome Arduino board.
He is making a smaller version of his Design Challenge winner the Upcycled Clock. For this version he is using the Arduino MKR1000 to do a Weather Cloud Clock.
Arduino MKR1000 is based on the Atmel ATSAMW25 SoC (System on Chip), that is part of the SmartConnect family of Atmel Wireless devices, specifically designed for IoT projects and devices.
fmilburn wishes Arduino a Happy Birthday!
Happy Birthday to Element14 and Arduino! I think Project14 is a great idea. Also thanks to Element14 for providing me with my first real Arduino, an Arduino Uno, which I plan to use in this project.
I have solicited the help of my favorite 6 year old who has suggested a Little Sister Security System, also known as LSSS or L-S cubed.
LS Cubed: Little Sister Security System
This project was done as a collaboration between fmilburn and his 6 year old grandson. It is also his offering for the open Arduino contest to celebrate the birthday of Arduino and Project14.
This project is an homage to his friend Lino Zangirolami from Italy, a 71 y.o. crazy guy with an incredible experience in mechanics, CAD Machining and design: one of the most creative makers he’s ever known.
He is involved in the jewelry stones cutting business and some months ago he explained to fmilburn a series of problems he always experiences to control a special kind of semi-automated CNC, the cabbing machines, used in his job. These machines can replicate a 3D model, just like a pantograph can do with 3D designs. The problem is that the motion of these devices is almost primitive and imprecise. Without the need for a complex explanation, there is a rotation motion actuated by a big DC motor that gives some imprecisions to the machine making the entire device very heavy.
Project Objectives
Create a device which will alert older siblings when their two year old toddler sister is getting into stuff she shouldn't - especially the Lego model that was just completed. Or, for the more technically oriented:
Install the ESP8266 core into the Arduino IDE with the Board Manager
Learn how to use ESP-NOW, a point to point protocol works on the ESP family using the Arduino IDE
Experiment with different sensors, especially the RCWL-0156 "radar" sensor
Most of all, have a bit of fun.
Sean_Miller wishes Arduino a Happy Birthday!
Marshmallow Eating Poster Makes Arduino Roaster - Project 14 Birthday Blog
balearicdynamics wishes Arduino a Happy Birthday!
Project14 | The Birthday Special: Arduino Projects for Arduino Day!https://www.element14.com/community/docs/DOC-89023/l/project14-the-birthday-special-arduino-projects-for-arduino-day#com…
This is a personal birthday gift to Project14 and Arduino.
He developed this idea starting with few simple points: use cheap and technology poor objects, regenerating them following a theme (look at the title), empower the objects features with electronics, no matter if the gift is practically useless, try making something unexpected and amazing as any birthday gift should be, use an Arduino.
dougw wishes Arduino a Happy Birthday!
Thank you very much for the unexpected loot bag that included stickers, balloons, a robot and an UNO as fvan showed above.
I will reserve that UNO to connect to my LoRa radio, which is on the back burner to get implemented.
For this Arduino Day I have other plans, assuming I can scrounge some time to work on them.
ntewinkel wishes Arduino a Happy Birthday!
Thank you for the gifts!
I received mine just a few minutes ago.
I already have a little torch relay project in mind
Celebrating Arduino with a Torch Relay!
Workshopshed wishes Arduino a Happy Birthday!
Aw, thanks guys and Happy Birthday!
There's nothing like a hand written post card. E-everything is so easy now that an actual physical piece of cardboard means so much more than anything else.
Workshopshed got his first Arduino Uno from element14 back in March 2012:
https://workshopshed.com/2012/03/a-little-venture-with-electronics/
For Arduino Day he wrote a quick summary of all his Arduino projects over the years. Prior to using Arduino he ventured into Microcontrollers using the PIC series of chips. However, these required assembly level language coding and his last project worked fine on the emulator but he couldn't make it work in real life.
This was disheartening and he took a break from projects until he made some electronic and mechanical prototypes using an Arduino Uno and an LCD.
rsc wishes Arduino a Happy Birthday!
Happy Birthday Arduino!
I just added a project, and I am working on another that I should be posting soon.
Arduino-controlled FLIR DUO MPU-9250 Stabilized Servo Gimbal
The purpose of this project was to mount a small FLIR DUO camera on the railing of a ship and have it take data, and have a gimbal automatically compensate for the pitch and roll of the boat.
He had a large version of this project with a stabilization platform large enough to handle a full-size Halo Photonics LiDAR, but the control system for that one was a bit large and costly for this project.
He chose to use an Arduino Micro and MPU-9250 along with a couple of small RC servos and 3d printed the servo mounts.
mcb1 wishes Arduino a Happy Birthday!
Thanks to everyone at the element14 team for my parcel that arrived yesterday.
I decided to share the love and passed the little blue man and stickers to a workmate who has a small son and will get a kick out it.
The UNO is earmarked for one an upcoming build.
Yesterday was like xmas with three packages in the mail and one at work.
The parts for HaloBOT Mk2 arrived at work, so thats another project, and the other one I'm not saying about for fear I can't do it in time.
I have a list of 18 Arduino projects ... all needing a video and so far I've written three.
This project started as an exercise playing with Neopixels.
There were issues existing Hall Light leading to constant lamp deaths.
Each time you went to buy a new lamp, a replacement device was cheaper.
The basis for this project came from a visit to a night market where one of the vendors was selling small edge lit signs.
While these aren’t new, the ones he showed could change colour with a touch of your finger.
Edge Lighting is based on sending light into the edge of Glass or Acrylic where it bounces around until it escapes.
You may have viewed the EXIT signs which hang from the roof and are 6-8mm thick.
Some restaurants and shops have a plain edge lit panel which they write specials or other enticing offers in bold colours.
This project was a suggestion from the publisher of TheShed magazine.
He was using those mechanical timers to turn on lights while he was away, and got sick of them failing.
Pololu Balboa (balancing robot)
A more Intelligent Idiot Light
Mcb1 used to own a 1966 Pontiac and typical of the times, they had few guages and used warning lights.
These were often referred to as "Idiot Lights".
For the most part they worked ... except.
- No method of checking the lamp wasn't blown.
- No means to check the wire hadn't broken, or fallen off the sender.
- The temperature that triggered the light was usually greater than 100 deg C (ie more than boiling).
So there were several ways this thing could fail and you wouldn't know about it.
The usual trick is to add a temperature guage hanging under the dash somewhere.
While this works if you have spare water jacket holes, I didn't like it, and I wasn't going to drill holes in the dash, or fit it underneath.
There was no means of adding something into the guage cluster, which meant somehow making the existing 'Idiot Light' more intelligent.
As everyone knows a flashing light means go faster, but it is also the best way to get attention, and thats why they always have a flashing light where there is a sale.
The controller chosen was an Arduino but since he was going to do more with this, he added a shield for connections and interface components.
The regulator is a 7808 since vehicle charging can go as high as 15v, and many of the Arduino board regulators that aren't rated that high.
Hec alls it insurance from spikes or other nasties in a vehicle.
One of the transistors drives the existing light, and the onboard LEd gets covered, so he added one on top.
This project uses an arduino uno, some relays, and some LEDs to test brakes and indicator.
He took some electronic Brake/Indicator units, that took separate Brake and Indicator signals and mixed them to drive LED tailights.
Testing was needed to simulate the product in everyday use.
This includes indicators only, brake only and combinations of brake and indicator.
Obviously they need testing before encasing in epoxy.
Therefore they are tested twice.
He could have powered the appropriate wire and checked the result, but he's found that method to have issues.
What better use for an Arduino, three relays and some LED's?
Arduino, Temperature, LCD and more
Sometime ago mcb1 built a HaloBOT with his daughter.
He decided the time had come to build a completely new robot, based on the same chassis style but with some hardware upgrades.
It is currently ver 2.0 because he still has some extras to add, but like software he is using the iterative approach!
Jan Cumps wishes Arduino a Happy Birthday!
My project is finished. Happy Birthday!
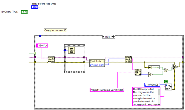
Arduino in Test Instrumentation - Intro: SCPI Programmable Switch
To extend the capabilities of his lab he wanted to be able to create repeatable and automated test setups.
The goal is to control the lab instruments and have all measurements logged to a document.
The PSU and scope are programmable. Together with two other element14 community members he designed a programmable DC load.
What was missing was a programmable switch that could be used to turn on or off signals. This one was made especially for The Birthday Special: Open Arduino.
Arduino in Test Instrumentation - Part 1: SCPI Lib
Arduino in Test Instrumentation - Part 2: Firmware
Arduino in Test Instrumentation - Part 3a: LabVIEW Driver Intitialisation Block
Arduino in Test Instrumentation - Part 3b: LabVIEW Driver Switch Control Block
Arduino in Test Instrumentation - Part 3c: LabVIEW Driver Read Status Block
Arduino in Test Instrumentation - Outro: LabVIEW Example
thachdovan wishes Arduino a Happy Birthday!
Happy Birthday Arduino!
Robot balances and translates on a ball using Arduino.
sunnyiut wishes Arduino a Happy Birthday!
BirthdaySpecial: MEGATRON32 - AVR Dev Board
sunnyiut is more comfortable with the raw use of a Microcontroller. He does however appreciate the way that Arduino changed the concept of open source hardware and firmware.
The most glorious part of Arduino is that it own the heart of everyone from enthusiasts, hobbyists to professionals.
To pay tribute to Arduino he's sharing an old project based on AVR microcontroller, Atmega32.
kk99 wishes Arduino a Happy Birthday!
Happy Birthday Arduino and thank you Element14 for surprise with Arduino.
The basic idea was to create IR intervalometer for my Nikon DSLR. I have found in network information about captured raw signal from existing Nikon ML-L3 remote control. So, I have decided to use this information and Arduino Uno to create IR time-lapse intervalometer device for Nikon DSLR.




























































Top Comments