In post 6 I made a breadboard prototype of the speed signal circuit. I made a KiCAD layout and sent my fab files to oshpark.com.
My PCBs arrived yesterday. This is the story of the build and test.
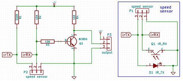
Let's start with a short recap of the sensor schematic.
The Sensor Setup
The infrared light from the optocoupler that's mounted under one of the pulleys of the turntable drive gets reflected once per rotation,
because I mounted a tiny mirror on the underside of that pulley. We're going to measure how much time there is between two reflections.
The Sensor Circuit and PCB
My other post has a breakdown of the circuit, with signals before and after amplification. Let's check here how it turns out when the final circuit is finished.
When you order PCBs from oshpark.com, you get a preview. I'm putting that against the real ones here.
![]() | ![]() | ![]() |
You can see here that the predicted result very well matches the PCBs that you get.
SMD Solder Time
I used a pizza oven to solder. My technique for simple boards is quite basic.
I put paste on the pads, put the parts on, preheat the oven a bit (to 50° C), put the board in, look through the window to see what's happening, open the door when it looks okay.
My components are 1206 and SOT-23.
For some reason the transistor decided to move on the board. It ended up with the emitter on the base pad, and the base pin sitting where there is no pad.
I had to rework it with hot air, but all turned out well.
The Test
I checked all connections with a multimeter to see if all was right, and double-checked the transistor because it has been heated three times (oven, hot air to remove, hot air to solder it on again).
All was ok, and I connected it up to the IR optocoupler.
I connected my scope for a quick validation. All worked from the first try.
I got a perfect signal. Because the inverting amp is so closely mounted to the sensors, the signal is also a bit nicer than with the breadboarded and Veriboarded setups.
Finally some simple but real electronics have entered the design.
What's happening with the Arduino Kit?
I've given it to one of my kids. She's going to work through the workshops. She promised to take photos and videos along the way. Here's the second activity: A dimmer that is controlled from Processing
|













Top Comments