It's the last week of the Enchanted Objects design challenge. The Enchanted Player plays, the blogs are blogged. I'm closing with this video. Thank You All! |
What's That Enchanted Player
A Perpetuum Ebner turntable from 1958 is controlled by modern technology. Microcontrollers measure the table speed and control the motor.
The audio is sampled and run through Fast Fourier Transform to turn it into chunks of the audio spectrum.
A light organ is hidden inside the belly of the turntable. It uses the spectrum info to flash Bass, Mids and Highs LEDs.
It's motorized, and only appears when there's music playing.
The audio spectrum is published to the cloud, where other applications can tap into it.
Uses Arduino UNO, Arduino Yún, Infineon Motor Shield, Arduino Proto Board
The remote light organ plugs into the cloud to receive the spectrum info published by the player.
Because it uses WiFi, it can operate wireless if we desire to do so. Audio is again split in H/M/B.
This time the LEDs are driven by the RGB shield.
Uses extra Arduino Yún, Infineon RGB LED shield
The SAMA5D4 is plugged into my home network and also subscribes to the spectrum info. The Xplained Ultra board logs the received info to the console.
A great starting point to build a spectrum analyzer or a graphic spectrum display if screen is added.
All code and libraries are in C, cross-built on a Windows platform.
Uses the SAMA5D4 Xplained Ultra, GNU Toolchan and the Eclipse Paho client libraries.
What Happened
I've turned a defect 1950's treasure into a working turntable - without making a single scratch or permanent change.
All content from the challenge is used. Both Infineon boards, the Yún, the SAMA5D4, the UNO and the Arduino protoboard.
The servo motor - that didn't make it into the final design, has been featured in two technical blogs.
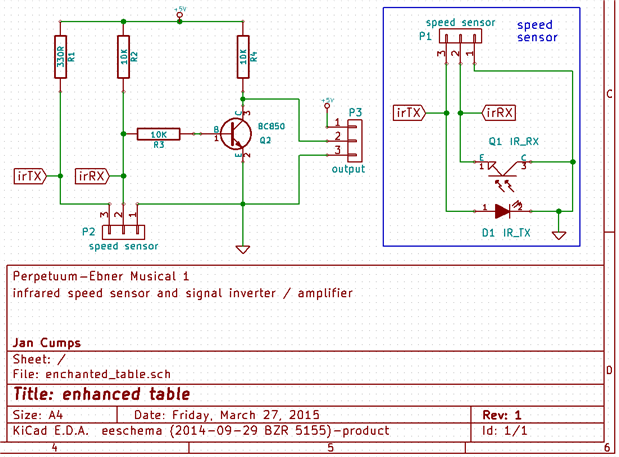
For the speed measurement and motor steering I've made a custom PCB. I added a single transistor pre-amp - an excuse to show that a very simple electronics design can be valuable.
I've made detailed drawings of the design concepts. I've also tried to use graphics to better explain processes and to lighten up the posts.
Photos - plenty of them, including more than 20 oscilloscope captures.
Videos, plenty of those too. My youtube stats say that I've published 9 videos. That doesn't include the smaller ones that are embedded in the posts but don't tell a story on their own.
There was a very deep dive into the SAMA5D4, and how to develop for it in C. That has resulted into 8 additional side posts on working with this board and reviews.
I've told the History of the Perpetuum Ebner company until World War 1.
Going Public
All my code and design files are published in the blogs, and where I used someone else's work, I've linked to that.
I've made my plans and progress (sometimes regress) public - including failures, mishaps and flukes.
Whenever I worked with the support teams of the devices, I've shared my experience - and links to the support portal items - to my story.
And I enjoyed all of this a lot - and I have learned so much on the road.
If you want to check how good the turntable actually sounds, check out the video at the top of this post.
The soundbites you hear at the start and end are directly taken from this project; no tricks - no filtering.
You'll hear Eddy Romy telling Swedish Stories (in Dutch
) from this childhood record (Monopole 719 - Belgium, 1971)
Bye Bye








Top Comments