![]() | Electronics & Design Projects Enter Your Electronics & Design Project for a Chance to Win Up to a $200 Shopping Cart of Product! | Project14 Home |
| Monthly Themes | ||
| Monthly Theme Poll |
This is the fourth list in a five part series where we list the Greatest Hits of the Project14 as part of the first Makevember celebration on the element14 community in honor of the third Makevember event. Makevember is an event that encourages everyone to spend 5 minutes a day working on projects to make things for the fun of it. The idea of a Greatest Hits compilation is borrowed from music. On a Greatest Hits compilation you'll see 20-25 songs in no particular order and you'll notice a lot of gems missing if you're at all familiar with the artist's work. In the spirit of Makevember its not about whose project is "best", won prizes, and it is not a ranked or ordered list. It's a celebration of the effort, the learning, the fun, the creativity, the skill, and the entertainment that you have provided to make this program possible.
We'll be releasing parts of the 25 54 greatest Hits of Project14 throughout Makevember and by the time we have finished this list, you'll have a representative sample of all the great work that's been done by the community members in support of this program. The purpose is not to exclude but to celebrate, and the hope is that the 25 54 projects selected are representative of everything that's been going on around here since things got started.
Here is the fourth batch (Projects 6-10) of the 25 54 Greatest Hits on Project14:
- Project 10: Babbages Baggage by Workshopshed
- Project 9: Arduino in Test Instrumentation by Jan Cumps
- Project 8: Cyclops-1000: An Electronic Eye for Rotational Speed Measurement by shabaz
- Project 7: The Thinking Cap by ntewinkel
- Project 6: Easy Peasy Non-Contact Electricity Detector (Not a Metal Detector) by mahmood.hassan
The following Greatest Hits have been added to the list:
- Project 06: Flipping Core Memory Bits Directly With a Magnetic Stylus by abg123
- Project 07: Pulse Hunter by sunnyiut
- Project 08: CVBoard: new way to play with modular synths by costantinorizzuti
- Project 09: Arduino oscilloscope - DIY entry device by idanre1
- Project 010: BBC MicroBit Robot Bonanza by ipv1
Check out more Greatest Hits from the element14 Community:
- Greatest Hits (Projects 26-21)(Projects 021-026): Project14 | Makevember 2019: Weekly Winners: 54 Greatest Hits (Projects 27-21) plus (Projects 021-027)!
- Greatest Hits (Projects 20-16)(Projects 016-020): Project14 | Makevember 2019: Weekly Winners: 54 Greatest Hits (Projects 20-16) plus (Projects 016-020)!
- Greatest Hits (Projects 15-11)(Projects 011-015): Project14 | Makevember 2019: Weekly Winners: 54 Greatest Hits (Projects 15-11) plus (Projects 011-015)!
- Greatest Hits (Projects 10-6)(Projects 06-10): Project14 | Makevember 2019: Weekly Winners: 54 Greatest Hits (Projects 15-11) plus (Projects 011-015)!
- Greatest Hits (Projects 5-1)(Projects 01-05): Project14 | Makevember 2019: Weekly Winners: 54 Greatest Hits (Projects 5-1) plus (Projects 01-05)!
| {tabbedtable} Tab Label | Tab Content | ||||||||||||||||||||||||||||||||||||||||||||||||||||||||||||||||||||||||||||||||||||||||||||
|---|---|---|---|---|---|---|---|---|---|---|---|---|---|---|---|---|---|---|---|---|---|---|---|---|---|---|---|---|---|---|---|---|---|---|---|---|---|---|---|---|---|---|---|---|---|---|---|---|---|---|---|---|---|---|---|---|---|---|---|---|---|---|---|---|---|---|---|---|---|---|---|---|---|---|---|---|---|---|---|---|---|---|---|---|---|---|---|---|---|---|---|---|---|
| Project 10: Babbages Baggage |
"Babbages baggage" is Workshopshed 's interpretation of this, perhaps Rincewind travelled through a magic portal to England on one of his adventures and taught Babbage how to make his own version of the chest. For this project he looked at a range of walking robots. There were loads of these and many you could 3D print yourself. They required a lot of servos but they typically had 6 legs which were not enough for him.
He went with a giant centipede toys with a load of legs and a remote control. It was screwed together and came apart really easily. The chest was just the right size for the legs. The mechanics were hidden in the head. Two tiny motors with right angled gearboxes drove two wheels and there were LEDs to indicate that it was turned on. It came with the ability to steer and the centipede could be controlled.
The control circuit consists of a Lipo battery, there's no sign of a charger but there is a "special" cable that connects to USB so perhaps there's a small charger in that. The switch simply connects the + of the battery to either the control circuit or to the charging socket. There's an IR photo transistor on the top of the board and an 8 pin chip on the bottom. The chip appears to drive a couple of transistors.
Also on Project14 by Workshopshed
| ||||||||||||||||||||||||||||||||||||||||||||||||||||||||||||||||||||||||||||||||||||||||||||
| Project 9: Arduino in Test Instrumentation |
To extend the capabilities of his lab this member is creating repeatable and automated test setups. The goal is to control the lab instruments and have all measurements logged to a document. The PSU and scope are programmable, a programmable DC load has been designed, what’s missing is a programmable switch that can be used to turn signals on or off:
Also on Project14 by Jan Cumps
| ||||||||||||||||||||||||||||||||||||||||||||||||||||||||||||||||||||||||||||||||||||||||||||
| Project 8: Cyclops-1000: An Electronic Eye for Rotational Speed Measurement |
It was clear that there was a lot of interest from the start for DIY Test Equipment from some of our most loyal community members, aka the top members. Eager to lend a helping hand, shabaz got this competition started with a bang with his Cyclops-1000: An Electronic Eye for Rotational Speed Measurement . The Cyclops-1000 was a near flawless entry and for less than $25 it shows you how you can make your own tachometer. This handy device can be used for vehicle diagnostics, to check how fast the drill is spinning, and math/physics experiments to see how fast wheels or other parts are spinning.
It also makes a good introduction to understanding the basics of electronics and learning how to solder. The steps and parts you would need to recreate this build are listed. A Project14 branded (that was super awesome!) was used for the video proof and there are even links to parts you would need to replicate this build. Following along would give you the chance to work with a microcontroller, a development board, build a circuit, and and the PCB ensures that it can be done by someone with no prior experience with electronics & design projects. You'll gain hands on experience programming a microcontroller and modifying code, a big part of many electronics projects. The end result is an RPM device (tachometer) for measuring the rotational speed of all sorts of machines.
Parts ListNote: A quantity of two parts is needed for some line items! Refer to the first column to see how many references there are to that part, to determine the quantity.
| ||||||||||||||||||||||||||||||||||||||||||||||||||||||||||||||||||||||||||||||||||||||||||||
| {tabbedtable} Tab Label | Tab Content | ||||||||||||||||||||
|---|---|---|---|---|---|---|---|---|---|---|---|---|---|---|---|---|---|---|---|---|---|
| Project 7: The Thinking Cap |
ntewinkel suffers from the occasional trouble of focusing thoughts when trying to get work done. For example, it's been hard keeping up with all of these element14 challenges, while thoughts were so scattered. So his wife thought of a solution: The Thinking Cap! This project has been on their list for quite a few years, as a nice fun thing to create together. The main idea of the build was to have something quite techy/nerdy mad-scientist looking, with lots of wires, circuits, and of course flashing LEDs. The colander makes for the perfect hat-like starting point and provides a really nice silvery electronic-like base. This was a family project! Charlie Kat supervised, while Linus (his other cat) stayed safely out of the way in the back window.
| ||||||||||||||||||||
| Project 6: Easy Peasy Non-Contact Electricity Detector (Not a Metal Detector) |
Before building this device mahmood.hassan tried lots of different designs but every circuit had some issues, either with a metal detector or human contact detention (humans are detected as an AC voltage source). He built a separate device for instrumentation amplifier, 2nd order band pass filter and ARM mcu, to do all the math (FFT), so he could only detect AC voltage and not metal detection or human contact detection. After lot of trouble he was able to achieve this by using the following very simple circuit.
Before beginning his easy peasy electricity detector, he gives a good explanation on the basic functionality of non contact AC voltage detector Whenever there is current flowing through a conductor there is always a magnetic field around it. If the current flowing through the conductor is an AC current then the magnetic field varies periodically according to AC frequency. If we bring another conductor near it, a very small voltage will be induced in it due to electromagnetic induction, which the easy peasy non contact electricity detector will use to detect AC voltage.
Also on Project14 by mahmood.hassan:
| ||||||||||||||||||||
| Project 06: Flipping Core Memory Bits Directly With a Magnetic Stylus |
abg123 has been captivated by magnetism, as he suspects many are, for a long time. His discovery of core memory at the Computer History museum in Mountain View, CA triggered the idea to create a core memory module that is interactive. He discovered Jussi Kilpelainen’s Arduino Core Memory Shield on Tindie and that was the kick he needed. He added an LED array behind the cores to illuminate each core in real time and so he could selectively flip a bit one direction with a stylus (a small screwdriver with a magnet attached). he suspects the presence of the permanent magnet is inhibiting the “destructive read” and/or the follow-up write. The result is only being able to clear the bits at this time. The next step is to create an active stylus to allow me to choose whether I want to set or clear a bit. This will effectively enable drawing AND erasing, to make the project more interactive. Pursuing this next step is going to bring along more learning about magnets and core memory, which is the real goal behind this project. He’ll move on to the electromagnet experiments. One challenge he’ll likely face is the fact the cores are not all arranged in the same orientation. They are placed in an alternating pattern to make the wiring & drive circuitry layout more efficient. If his solution ends up relying on orientation of the stylus relative to the core, He'll have to get extra-clever.
| ||||||||||||||||||||
| Project 07: Pulse Hunter |
sunnyiut went back to analog by trying to 'hunt' the 'heart beat pulses' noninvasive using optical method, called PPG [photo plethysmography or light plethysmography]. In keeping with the 'Back to Analog' theme the project was developed using analog modules / components like amplifier ckt. The basic goal of this project was to explore the design considerations of working with transimpedance amplifier which amplifies input current into voltage. Photo plethysmography is a real life practical application of transimpedance amplifier to amplify photodiode signal. The working principle is pretty simple. A red LED is used to pass light through finger tip and a photodiode is used to receive the reflected light. This contains both the DC and pulse AC components in terms of photo-current. A transimpedance amplifier converts the signal into voltage and amplifies it. Filters are used to get rid of the DC component and the remaining AC component is further amplified to observe using oscilloscope or send to PC using a DAQ system. The PPG signal represents the heart beat, which can be captured at finger tip and takes a small time gap. A simultaneous comparison of ECG and PPG explains the relation and time gap between arrival.
| ||||||||||||||||||||
| {tabbedtable} Tab Label | Tab Content | ||||||||||||||||||
|---|---|---|---|---|---|---|---|---|---|---|---|---|---|---|---|---|---|---|---|
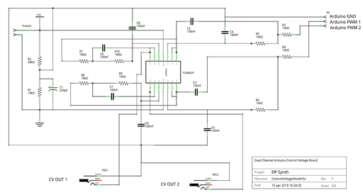
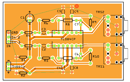
| Project 08: CVBoard: new way to play with modular synths |
CVBoard is a board designed to generate two Control Voltage (CV) signals using Arduino. This prototype from costantinorizzuti goes out to all you analog synths and EuroRack modules enthusiast! The CVBoard has two jack outputs from which it is possible to take the CV signals, driven by Arduino’s digital ports that support Pulse Width Modulation (PWM), and connect it directly to analog synths and EuroRack modules. By this way the board can be connected directly to a modular synth without going through other interfaces. The idea to develop this board was born from the curiosity to experiment how to control with Arduino the oscillator of a Moogerfooger MF102 Ring Modulator pedal using Control Voltage. The board, in fact, was designed to produce two 0-5V variable signals, as required by the Moog standard. To start we have carried out some test using the first prototype made by hand using a stripboard: we tried to control the frequency of the carrier oscillator of our Moogerfooger.
Also on Project14 by costantinorizzuti | ||||||||||||||||||
| Project 09: Arduino oscilloscope - DIY entry device |
The big problem with being a maker newbie, is that you have to have equipment. When idanre1 started, he bought soldering kit and a multimeter - things that don't cost allot and are necessary for you for your first steps. But the most important test equipment is the oscilloscope, and it is also very expensive so he built his own Girinoscope from an instructable. He'll use an Arduino Nano instead of the Arduino Uno. All you need for this project is an Arduino, some resisters, and capacitors. For simple testing purposes he used 555 timer with output swing from 0-5v, calculated the expected frequency and tried to match expectations with result samples. He tweaked the software a little bit to support higher sampling rates (code improvements to save MIPS) He also put the GUI in the same github for ease of access.
| ||||||||||||||||||
| Project 010: BBC MicroBit Robot Bonanza |
It was clear that there was a lot of interest from the start for DIY Test Equipment from some of our most loyal community members, aka the top members. Eager to lend a helping hand, shabaz got this competition started with a bang with his Cyclops-1000: An Electronic Eye for Rotational Speed Measurement . The Cyclops-1000 was a near flawless entry and for less than $25 it shows you how you can make your own tachometer. This handy device can be used for vehicle diagnostics, to check how fast the drill is spinning, and math/physics experiments to see how fast wheels or other parts are spinning.
It also makes a good introduction to understanding the basics of electronics and learning how to solder. The steps and parts you would need to recreate this build are listed. A Project14 branded (that was super awesome!) was used for the video proof and there are even links to parts you would need to replicate this build. Following along would give you the chance to work with a microcontroller, a development board, build a circuit, and and the PCB ensures that it can be done by someone with no prior experience with electronics & design projects. You'll gain hands on experience programming a microcontroller and modifying code, a big part of many electronics projects. The end result is an RPM device (tachometer) for measuring the rotational speed of all sorts of machines.
| ||||||||||||||||||









































Top Comments