![]() | Electronics & Design Projects Enter Your Electronics & Design Project for a Chance to Win Up to a $200 Shopping Cart of Product! | Project14 Home |
| Monthly Themes | ||
| Monthly Theme Poll |
This is the last list in a five part series where we list the Greatest Hits of the Project14 as part of the first Makevember celebration on the element14 community in honor of the third Makevember event. Makevember is an event that encourages everyone to spend 5 minutes a day working on projects to make things for the fun of it. The idea of a Greatest Hits compilation is borrowed from music. On a Greatest Hits compilation you'll see 20-25 songs in no particular order and you'll notice a lot of gems missing if you're at all familiar with the artist's work. In the spirit of Makevember its not about whose project is "best", won prizes, and it is not a ranked or ordered list. It's a celebration of the effort, the learning, the fun, the creativity, the skill, and the entertainment that you have provided to make this program possible.
We'll be releasing parts of the 25 54 greatest Hits of Project14 throughout Makevember and by the time we have finished this list, you'll have a representative sample of all the great work that's been done by the community members in support of this program. The purpose is not to exclude but to celebrate, and the hope is that the 25 54 projects selected are representative of everything that's been going on around here since things got started.
Here is the final batch (Projects 1-5) of the 25 54 Greatest Hits on Project14:
- Project 5: ARBot #3 : The Augmented Reality Headset by dubbie
- Project 4: IOT Reflow Oven with Arduino MKR WiFi 1010 by fmilburn
- Project 3: LoRa Experimental Environmental Sensors (LoRaXes) - Assembly Complete by ralphjy
- Project 2: Captain S.L.O.W. (Rhex inspired) by milosrasic98
- Project 1: Solar powered IoT device with Cayenne by luislabmo
The following Greatest Hits have been added to the list:
- Project 01: "No lies" IR Thermometer - part I by koudelad
- Project 02: The dirty smart button! by aspork42
- Project 03: Plant a seed and watch it grow... (Part 3: presenting a new unfuzzy creation, well almost) by BigG
- Project 04: PanelDriver: A FPGA based HDMI to FPD-Link converter by avnrdf
- Project 05: Caustic XMAS by neuromodulator
Check out more Greatest Hits from the element14 Community:
- Greatest Hits (Projects 26-21)(Projects 021-026): Project14 | Makevember 2019: Weekly Winners: 54 Greatest Hits (Projects 27-21) plus (Projects 021-027)!
- Greatest Hits (Projects 20-16)(Projects 016-020): Project14 | Makevember 2019: Weekly Winners: 54 Greatest Hits (Projects 20-16) plus (Projects 016-020)!
- Greatest Hits (Projects 15-11)(Projects 011-015): Project14 | Makevember 2019: Weekly Winners: 54 Greatest Hits (Projects 15-11) plus (Projects 011-015)!
- Greatest Hits (Projects 10-6)(Projects 06-10): Project14 | Makevember 2019: Weekly Winners: 54 Greatest Hits (Projects 10-6) plus (Projects 06-010)!
- Greatest Hits (Projects 5-1)(Projects 01-05): Project14 | Makevember 2019: Weekly Winners: 54 Greatest Hits (Projects 5-1) plus (Projects 01-05)!
| {tabbedtable} Tab Label | Tab Content | ||||||||||||||||||||||||||||
|---|---|---|---|---|---|---|---|---|---|---|---|---|---|---|---|---|---|---|---|---|---|---|---|---|---|---|---|---|---|
| Project 5: ARBot |
Having spent some time thinking about a possible activity for the Project14 Electronic Toys competition dubbie decided to try and make some sort of augmented reality game. Augmented Reality, as far as this project is concerned, is taking a video stream and processing it in some way and adding additional information on screen as an overlay. His aim was to take a number of low cost, existing systems and modules and attempt to bodge them all together to achieve some sort of working augmented reality system. The system was to be designed to recognie specific objects within an environment. A small mobile robot containing a video camera would be moving about in the environment and transferring the augmented video stream to a head-mounted display. The orientation of the video camera would be synchronized to the head-set orientation using some sort of 3D orientation sensor. The mobile robot movements would be controlled by the user, probably with some sort of joystick or similar manual controller and the aim would be to move through an environment, identifying the pre-selected targets, and then if possible, having some method of 'shooting' at them, using the headset to aim. A bit like a video game, except with a 'real' mobile robot moving over a module landscape. The final working system didn't quite implement the game play how he wanted to as originally he wanted to control the direction of the laser spot using the AR headset, so that it could be moved onto the identified targets. Then 'firing' would check if the laser spot was on target and points added for accuracy, with points deducted for hitting 'friendly' figures. Then by using a joystick or similar, the mobile robot carrying the PixyCam could be driven around an environment searching for figures to fire at. As the competition wound down, he estimated that he was about 90% of the way towards achieving this, with the majority of the sub-systems working.
Also on Project14 from dubbie:
| ||||||||||||||||||||||||||||
| Project 4: IoT Reflow Oven with Arduino MKR WiFi 1010 |
Soldering Surface Mount Devices (SMD) by hand is doable with large parts but the results are sometimes of lower quality and small parts are difficult. An easy next step is to modify a toaster oven for use as a reflow oven. This project describes how to get started with a basic setup and also adds the ability to monitor actual temperature on adafruit.io and compare it to the desired reflow profile in real time. There are a number of boards and projects that describe how to control the temperature profile with a microcontroller but fmilburn elected to start with manual control. His toaster oven was the cheapest one he could find at less than $30 and easily meets reflow temperature requirements for lead-free solder. Although some recommend convection heating his toaster oven does not have it. The procedures and methods described below are an improvement over the hand soldering he used previously where actual temperature and time were not controlled. They are presented here as a way to do prototyping and one off non-critical projects but are a long ways from production level equipment and processes.
The oven is an inexpensive Black and Decker model placed in the garage as his lab space is limited. The garage also provides good ventilation. Two thermocouples are used in the setup - on for direct observation of temperature on the Extech multimeter at left and another attached to the MKR WiFi1010 reflow board which transmits to adafruit.io as described below. While some drill a hole in the side or top of the oven to insert thermocouples, I just snaked them through the bottom of the door near the hinge with no modification. The K-type tips were attached to a spare PCB for easy placement and more direct reading of PCB temperature. Reflow of the solder is observed through the window on the oven door.
Also on Project14 by fmilburn:
| ||||||||||||||||||||||||||||
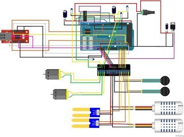
| Project 3: LoRa Environmental Experimental Sensors |
ralphjy 's project LoRaXes is a loose reference to a Dr. Seuss character in a book about the plight of the environment during the industrial age. He began building a pair of outdoor LoRa sensors to use for GPS, temperature/humidity/pressure, ambient light, water level, and PIR. He started his project to find a use for a Things LoRa Gateway and two MKR WAN 1300 boards that he won as the Grand Prize in the IoT: In the Cloud challenge. This was his first experience with LoRa and the Things Network.
Goals achieved:
Goals Not Achieved:
| ||||||||||||||||||||||||||||
| {tabbedtable} Tab Label | Tab Content | ||||||||||||||||||||||||||||||||||||||||||||||||
|---|---|---|---|---|---|---|---|---|---|---|---|---|---|---|---|---|---|---|---|---|---|---|---|---|---|---|---|---|---|---|---|---|---|---|---|---|---|---|---|---|---|---|---|---|---|---|---|---|---|
| Project 2: Captain S.L.O.W. (Rhex inspired) |
milosrasic98 built a robot inpired by RHex, a Boston Dynamics, a six legged autonomous robot with remarkable mobility in rough terrain. Each of RHex's 6 legs is shaped like half a ring. It moves its legs in sets of 3, meaning it always has 3 legs in contact with the ground to keep it stable. The RHex can do some really amazing things like jump, climb stairs and so on because of the incredibly powerful motors it uses. Since it only has 6 legs compared to the number of actuators the Velox used, milosrasic98 thought he'd give a go at making his own robot that has this kind of propulsion. For the brain of the project he decided to go with the Arduino Mega 2560, the reason for this is the sheer number of IO pins it has as well as 6 external interrupts, which he plans to utilize if everything works out hopefully. As for the motors, he had pretty much 2 choices in order to make this project doable in a short amount of time, and those were continuous servos and stepper motors. He looked around and managed to find pretty cheap mini continuous servos, so he went with those. All that was needed now were the legs and a chassis to hold everything together. For the chassis he decided to go for the standard plywood used in shop class, since it's really light, strong enough for what he needed and really easy to work with. The easiest thing to do would be to glue the motors down to plywood but he didn't like the idea. Instead he found some old aluminium L profiles which he plan on making into the brackets for the motors, which should also give a little bit more of structural rigidity to the robot. All that's left now or the legs.
Before he started cutting and filing, he had to make a decision on the design. There were 2 ways he considered for mounting the motors. The first one was all 3 motors on side to be in line with each other, meaning that from front to back, the robot would have to be at least 4 diameters of pipe, to make sure that the legs could never bump into each other. The other solution was to copy how it was done on RHex and other similar robots, by taking the second and fifth leg (middle one on each side) and pushing them more to the side. This way from front to back, the robot would only need to be 2 diameters and the length of a servo roughly, which is much better than the 4 diameters of the first option. And with that all of the motor brackets are complete. They turned out exactly as he planned out, which is always an awesome feeling. Of course, it's not perfect perfect, and some motors might be rotated a bit, or one is a millimeter or 2 higher than the the other mounted motors, but he can adjust for all of that by adding washers to the legs, but honestly, he thinks there won't be any need for that. All that's left is to connect all of this together. To connect all of this together he went with standard 3mm thick plywood.
Also on Project14 by milosrasic98: | ||||||||||||||||||||||||||||||||||||||||||||||||
| Project 1: Solar Powered IoT Device with Cayenne |
In most cases, IoT sensors will outlast the life of a battery, leaving the designers with mostly 3 factors to consider:
One technology that can help counter the issues above is Energy Harvesting, which is the process of capturing/scavenge energy from external sources (e.g., solar power, wind, vibration, thermal, kinetic) to later power small devices like wearables and wireless sensors.
With the help of Internet of Things (IoT) and energy harvesting devices, wireless communications can represent the ideal communication scenario to easily and reliably connect devices in a system by bringing network capability, data collection, and management with little human intervention.
| ||||||||||||||||||||||||||||||||||||||||||||||||
| Project 01: "No Lies" IR Thermometer |
koudelad likes thermometers. As he sees it, temperature is one of the most popular things to measure whether its in your home, work place, or in machines. With his wife expecting, he decided to welcome him or her into the world with a body thermometer. After finding no luck with commercial options, he decided to make one himself as the perfect gift to give their future electronics enthusiast. First, there is no value specified for the emissivity set in the IR sensor. Second, there are usually two types of measurements: for body use and general-purpose home use. "No lies" IR Thermometer was his solution.
An infrared thermometer measures the amount of thermal radiation by the object being measured. It is based on an effect called black-body radiation, which is a thermal electromagnetic radiation, that has a specific spectrum and intensity, depending on the body’s temperature. Most of the emission is in the infrared region, but with increasing temperature get to the human visible light region. To make things more complicated, real objects never radiate as ideal black-bodies. They emit a fraction of what would the ideal black-body emit. This is described as emissivity, meaning how well the real body radiates, compared to the black body. Emissivity also depends on various factors, but in common engineering, it is considered a constant.
Also on Project14 by koudelad:
| ||||||||||||||||||||||||||||||||||||||||||||||||
| {tabbedtable} Tab Label | Tab Content | ||||||||
|---|---|---|---|---|---|---|---|---|---|
| Project 02: The dirty smart button! |
aspork42 would like to share the diaper logger that he created when his daughter was born as his entry to the Home Automation monthly contest. He was looking for a project to work on and he wife said "I just need help with the baby". So naturally, he set about creating this beauty. Anyone who has had a newborn can understand what sleep deprivation can do to a person. Having a newborn also means spending a lot of time talking about the specific contents and timing of a diaper; as they can be an indicator of the health of the baby. Having just himself and his wife they quickly found that keeping up with the baby was very difficult, and when they would take over 'shifts' for each other, we would sometimes forget to communicate when the last diaper was given. There had to be an easier way...
Also on Project14 by : | ||||||||
| Project 03: Fuzzy Plant Watering System |
What BigG needed was an automated means to monitor the vital signs, such as soil moisture and amount of sunlight as well as other secondary signals, which may cause a plant to require more or less water, such as temperature. Other aspects related to plant health such as soil nutrients were deemed too difficult to measure with sensors and so were ignored. Then he needed a means to water the plant automatically if the vital signs dropped below optimum levels. As all this was rather new to him, and nothing was found online that defined exactly what the optimum levels were, he adopted a more stochastic approach by applying fuzzy logic to determine when to water and by how much. And so the fuzzy plant watering system was born:
| ||||||||
| Project 04: PanelDriver: A FPGA based HDMI to FPD-Link converter |
This Programmable Logic theme comes about almost a year since avnrdf first started working with FPGAs. While the project at its current stage it does not make use of the ARM core in the Zynq, he managed to make use of a lot of what he learnt in Path to Programmable.
You can view avnrdf progress here:
His entry for this month's Project14 contest is an FPGA based HDMI to FPD-Link converter - a device that takes video from a HDMI source, decodes it, encodes it and sends it to a LCD panel over FPD-Link (commonly referred to as LVDS). He completed this project around 4 months ago:, but decided to enter it into this month's contest for two reasons: - it's a good example of a project that cannot be done using a microcontroller, and makes good use of FPGA capabilities. - it's got the right mix of Project14 material: a little reverse engineering, pushing hardware to its limits, overcoming obstacles, a mix of hardware & software HDL and the right about of duct tape holding all of this together.
| ||||||||
| Project 05: Caustic XMAS |
The way that light interacts with the environment is an amazing thing. For this project the plan was to play with some of these interactions to create an interesting XMAS light show. The inspiration to develop this project was the observation of caustics generated by the surface of the water at the bottom of the swimming pool.
Also on Project14 from neuromodulator: | ||||||||




































Top Comments